Suppr超能文献

藜麦中通用应激蛋白(USP)基因家族的电子鉴定与功能注释

In silico identification and functional annotation of universal stress protein (USP) gene family in Chenopodium quinoa.

作者信息

Imran Hajira, Gul Alvina, Paracha Rehan Zafar, Amir Rabia, Munir Faiza, Bhatti Muhammad Faraz

机构信息

Department of Agriculture Sciences and Technology, Atta-ur-Rahman School of Applied Biosciences (ASAB), National University of Sciences and Technology (NUST), Islamabad, Pakistan.

Green Biotec, GmbH, Bremen, Germany.

出版信息

Sci Rep. 2025 May 25;15(1):18264. doi: 10.1038/s41598-025-03264-5.

Abstract

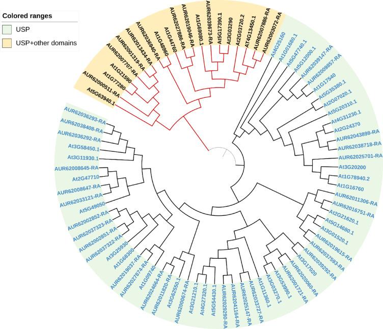
Quinoa is a resilient crop with significant genetic diversity, enabling it to thrive in various climates. This study focuses on the Universal Stress Protein (USP) gene family in quinoa. It helps plants maintain homeostasis in response to drought, high salinity, extreme temperatures, and scavenging reactive oxygen species. The research conducted a genome-wide analysis of C. quinoa USP genes (CqUSPs). The gene structure, distribution of motifs, phylogenetic history, and duplication of CqUSPs were analysed. Analysis of cis-elements, protein-protein interactions, and micro-RNAs that target CqUSPs revealed important insights into the regulatory mechanisms, functional associations and post-transcriptional control of these genes. We have identified 41 sequences inside the allotetraploid genome. Domain architecture helped us understand the multifunctional nature of CqUSPs. Analysis of transcriptome data has demonstrated that the CqUSP gene family plays a role in the defence response to drought and heat stress conditions in quinoa. Protein-protein interaction studies showed their roles in amino acid metabolism, chaperone activity, ubiquitination, and DNA repair mechanisms. This comprehensive study reveals the identification and characterisation of CqUSP genes, offering valuable insights for further exploration of abiotic stress tolerance in quinoa. Additional research, such as expression profiling, might assist in confirming the stress-specific transcriptional regulation of these genes. To the best of our knowledge this the first detailed study conducted on the identification and interaction network of USP gene family in quinoa.

摘要

藜麦是一种适应性强的作物,具有显著的遗传多样性,使其能够在各种气候条件下茁壮成长。本研究聚焦于藜麦中的通用应激蛋白(USP)基因家族。它有助于植物在应对干旱、高盐度、极端温度以及清除活性氧时维持体内平衡。该研究对藜麦USP基因(CqUSPs)进行了全基因组分析。分析了CqUSPs的基因结构、基序分布、系统发育历史和复制情况。对靶向CqUSPs的顺式元件、蛋白质-蛋白质相互作用和微小RNA的分析揭示了这些基因的调控机制、功能关联和转录后控制的重要见解。我们在异源四倍体基因组中鉴定出了41个序列。结构域结构帮助我们了解了CqUSPs的多功能性质。转录组数据分析表明,CqUSP基因家族在藜麦对干旱和热胁迫条件的防御反应中发挥作用。蛋白质-蛋白质相互作用研究显示了它们在氨基酸代谢、伴侣活性、泛素化和DNA修复机制中的作用。这项全面的研究揭示了CqUSP基因的鉴定和特征,为进一步探索藜麦的非生物胁迫耐受性提供了有价值的见解。额外的研究,如表达谱分析可能有助于证实这些基因的胁迫特异性转录调控。据我们所知,这是首次对藜麦USP基因家族的鉴定和相互作用网络进行的详细研究。

https://cdn.ncbi.nlm.nih.gov/pmc/blobs/8565/12104411/552f1783e01f/41598_2025_3264_Fig1_HTML.jpg

文献检索

告别复杂PubMed语法,用中文像聊天一样搜索,搜遍4000万医学文献。AI智能推荐,让科研检索更轻松。

立即免费搜索

文件翻译

保留排版,准确专业,支持PDF/Word/PPT等文件格式,支持 12+语言互译。

免费翻译文档

深度研究

AI帮你快速写综述,25分钟生成高质量综述,智能提取关键信息,辅助科研写作。

立即免费体验