Suppr超能文献

颗粒蛋白前体在白癜风中的抗氧化应激作用。

The antioxidant stress effect of granulin precursor in vitiligo.

作者信息

Guo Haoran, Chen Jing, Jiang Ling

机构信息

Department of Dermatology, Third Xiangya Hospital, Central South University, No.138 Tongzipo Road, Yuelu, Changsha, 410013, China.

出版信息

Sci Rep. 2025 May 25;15(1):18189. doi: 10.1038/s41598-025-03486-7.

Abstract

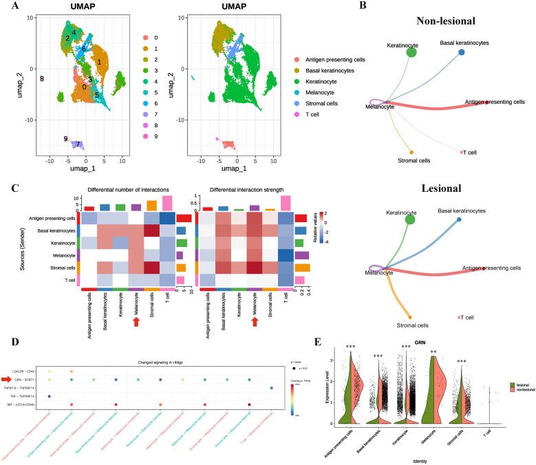
The imbalance of the skin redox system is regarded as a crucial factor contributing to the loss of melanocytes in vitiligo. However, it remains unclear whether alterations in signal transmission between melanocytes and other cells impact the homeostasis of the skin microenvironment. Hence, leveraging single-cell sequencing and microarray data, we investigated the role of cell-cell and ligand receptor interactions in the pathogenesis of vitiligo. We discovered that the granulin-sortilin 1 ligand-receptor serves as an essential bridge for communication between melanocytes and other skin cells in normal skin, yet it is significantly downregulated in vitiligo lesions. Enrichment analysis indicates that the activation of granulin-sortilin 1 ligand-receptor is closely associated with the regulation of oxidative stress. In vitro experiments have verified that progranulin, the protein encoded by the granulin gene, enhances the ability of melanocytes to resist cell death induced by reactive oxygen species and markedly upregulates the expression of nuclear factor erythroid 2-related factor 2 and Heme Oxygenase-1. Notably, this process can be impeded by the interaction inhibitor. Moreover, the expression of nuclear factor erythroid 2-related factor 2 might be linked to the transcription of transcription factor EB activated by progranulin. In conclusion, the granulin-sortilin 1 ligand-receptor can activate the intracellular antioxidant system to counteract melanocyte death. The impairment of the granulin-sortilin 1 ligand-receptor may be implicated in melanocyte loss in vitiligo.

摘要

皮肤氧化还原系统的失衡被认为是导致白癜风患者黑素细胞丢失的关键因素。然而,黑素细胞与其他细胞之间信号传递的改变是否会影响皮肤微环境的稳态仍不清楚。因此,我们利用单细胞测序和微阵列数据,研究了细胞间和配体-受体相互作用在白癜风发病机制中的作用。我们发现,颗粒蛋白- sortilin 1配体-受体是正常皮肤中黑素细胞与其他皮肤细胞之间通讯的重要桥梁,但在白癜风皮损中显著下调。富集分析表明,颗粒蛋白- sortilin 1配体-受体的激活与氧化应激的调节密切相关。体外实验证实,颗粒蛋白基因编码的前颗粒蛋白可增强黑素细胞抵抗活性氧诱导的细胞死亡的能力,并显著上调核因子红细胞2相关因子2和血红素加氧酶-1的表达。值得注意的是,这一过程可被相互作用抑制剂阻断。此外,核因子红细胞2相关因子2的表达可能与前颗粒蛋白激活的转录因子EB的转录有关。总之,颗粒蛋白- sortilin 1配体-受体可激活细胞内抗氧化系统以对抗黑素细胞死亡。颗粒蛋白- sortilin 1配体-受体的损伤可能与白癜风中黑素细胞的丢失有关。

https://cdn.ncbi.nlm.nih.gov/pmc/blobs/5883/12104354/dfccd06b1dd4/41598_2025_3486_Fig1_HTML.jpg

文献检索

告别复杂PubMed语法,用中文像聊天一样搜索,搜遍4000万医学文献。AI智能推荐,让科研检索更轻松。

立即免费搜索

文件翻译

保留排版,准确专业,支持PDF/Word/PPT等文件格式,支持 12+语言互译。

免费翻译文档

深度研究

AI帮你快速写综述,25分钟生成高质量综述,智能提取关键信息,辅助科研写作。

立即免费体验