• 文献检索
  • 文档翻译
  • 深度研究
  • 学术资讯
  • Suppr Zotero 插件Zotero 插件
  • 邀请有礼
  • 套餐&价格
  • 历史记录
应用&插件
Suppr Zotero 插件Zotero 插件浏览器插件Mac 客户端Windows 客户端微信小程序
定价
高级版会员购买积分包购买API积分包
服务
文献检索文档翻译深度研究API 文档MCP 服务
关于我们
关于 Suppr公司介绍联系我们用户协议隐私条款
关注我们

Suppr 超能文献

核心技术专利:CN118964589B侵权必究
粤ICP备2023148730 号-1Suppr @ 2026

文献检索

告别复杂PubMed语法,用中文像聊天一样搜索,搜遍4000万医学文献。AI智能推荐,让科研检索更轻松。

立即免费搜索

文件翻译

保留排版,准确专业,支持PDF/Word/PPT等文件格式,支持 12+语言互译。

免费翻译文档

深度研究

AI帮你快速写综述,25分钟生成高质量综述,智能提取关键信息,辅助科研写作。

立即免费体验

鳃的渗透调节进化促进了甲壳类动物从海洋向陆地转变后的盐度适应。

Osmoregulatory evolution of gills promoted salinity adaptation following the sea-land transition of crustaceans.

作者信息

Liu Hongguang, Wang Xiaokun, Liu Zeyu, Li Shuqiang, Hou Zhonge

机构信息

State Key Laboratory of Animal Biodiversity Conservation and Integrated Pest Management, Institute of Zoology, Chinese Academy of Sciences, Beijing, 100101 China.

School of Life Sciences, Hebei University, Baoding, 071002 China.

出版信息

Mar Life Sci Technol. 2025 May 15;7(2):205-217. doi: 10.1007/s42995-025-00298-6. eCollection 2025 May.

DOI:10.1007/s42995-025-00298-6
PMID:40417249
原文链接:https://pmc.ncbi.nlm.nih.gov/articles/PMC12102416/
Abstract

UNLABELLED

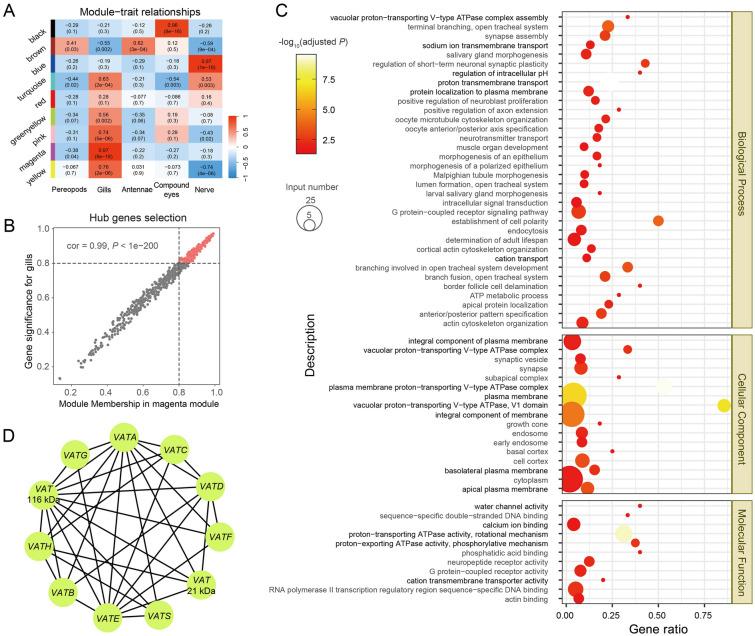
The sea-land transition is one of the most dramatic evolutionary changes and requires an adaptive genetic response to salinity changes and osmotic stress. Here, we used multi-species genomes and multi-tissue transcriptomes of the talitrid crustaceans, a living sea-land transition model, to investigate the adaptive genetic changes and osmoregulatory organs that facilitated their salinity adaptation. Genomic analyses detected numerous osmoregulatory genes in terrestrial talitrids undergoing gene family expansions and positive selection. Gene expression comparisons among species and tissues confirmed the gill being the primary organ responsible for ion transport and identified the genetic expression variation that enable talitrids to adapt to marine and land habitats. V-type H-ATPases related to H transport play a crucial role in land adaptations, while genes related to the transport of inorganic ions (Na, K, Cl) are upregulated in marine habitats. Our results demonstrate that talitrids have divergent genetic responses to salinity change that led to the uptake or excretion of ions in the gills and promoted habitat adaptation. These findings suggest that detecting gene expression changes in talitrids presents promising potential as a biomarker for salinity monitoring.

SUPPLEMENTARY INFORMATION

The online version contains supplementary material available at 10.1007/s42995-025-00298-6.

摘要

未标注

海陆过渡是最显著的进化变化之一,需要对盐度变化和渗透胁迫做出适应性的基因响应。在此,我们利用潮虫亚目甲壳动物(一种现存的海陆过渡模型)的多物种基因组和多组织转录组,来研究促进其盐度适应的适应性基因变化和渗透调节器官。基因组分析在经历基因家族扩张和正选择的陆生潮虫中检测到大量渗透调节基因。物种和组织间的基因表达比较证实鳃是负责离子运输的主要器官,并确定了使潮虫能够适应海洋和陆地栖息地的基因表达变异。与质子运输相关的V型H⁺-ATP酶在陆地适应中起关键作用,而与无机离子(钠、钾、氯)运输相关的基因在海洋栖息地中上调。我们的结果表明,潮虫对盐度变化有不同的基因响应,导致鳃中离子的摄取或排泄,并促进了栖息地适应。这些发现表明,检测潮虫的基因表达变化作为盐度监测的生物标志物具有广阔的潜力。

补充信息

在线版本包含可在10.1007/s42995-025-00298-6获取的补充材料。

https://cdn.ncbi.nlm.nih.gov/pmc/blobs/bae5/12102416/33f426844a60/42995_2025_298_Fig5_HTML.jpg
https://cdn.ncbi.nlm.nih.gov/pmc/blobs/bae5/12102416/961b0908b863/42995_2025_298_Fig1_HTML.jpg
https://cdn.ncbi.nlm.nih.gov/pmc/blobs/bae5/12102416/1f0114cad076/42995_2025_298_Fig2_HTML.jpg
https://cdn.ncbi.nlm.nih.gov/pmc/blobs/bae5/12102416/50c882fde5a1/42995_2025_298_Fig3_HTML.jpg
https://cdn.ncbi.nlm.nih.gov/pmc/blobs/bae5/12102416/c44668322e8c/42995_2025_298_Fig4_HTML.jpg
https://cdn.ncbi.nlm.nih.gov/pmc/blobs/bae5/12102416/33f426844a60/42995_2025_298_Fig5_HTML.jpg
https://cdn.ncbi.nlm.nih.gov/pmc/blobs/bae5/12102416/961b0908b863/42995_2025_298_Fig1_HTML.jpg
https://cdn.ncbi.nlm.nih.gov/pmc/blobs/bae5/12102416/1f0114cad076/42995_2025_298_Fig2_HTML.jpg
https://cdn.ncbi.nlm.nih.gov/pmc/blobs/bae5/12102416/50c882fde5a1/42995_2025_298_Fig3_HTML.jpg
https://cdn.ncbi.nlm.nih.gov/pmc/blobs/bae5/12102416/c44668322e8c/42995_2025_298_Fig4_HTML.jpg
https://cdn.ncbi.nlm.nih.gov/pmc/blobs/bae5/12102416/33f426844a60/42995_2025_298_Fig5_HTML.jpg

相似文献

1
Osmoregulatory evolution of gills promoted salinity adaptation following the sea-land transition of crustaceans.鳃的渗透调节进化促进了甲壳类动物从海洋向陆地转变后的盐度适应。
Mar Life Sci Technol. 2025 May 15;7(2):205-217. doi: 10.1007/s42995-025-00298-6. eCollection 2025 May.
2
Osmoregulatory strategies of estuarine fish Scatophagus argus in response to environmental salinity changes.河口鱼类沙塘鳢应对环境盐度变化的渗透调节策略。
BMC Genomics. 2022 Jul 30;23(1):545. doi: 10.1186/s12864-022-08784-2.
3
Salinity-induced changes in gene expression from anterior and posterior gills of Callinectes sapidus (Crustacea: Portunidae) with implications for crustacean ecological genomics.盐度诱导的美味黄道蟹(甲壳纲:梭子蟹科)前后鳃基因表达变化及其对甲壳类生态基因组学的意义
Comp Biochem Physiol Part D Genomics Proteomics. 2016 Sep;19:34-44. doi: 10.1016/j.cbd.2016.06.002. Epub 2016 Jun 11.
4
V-type H+-ATPase and Na+,K+-ATPase in the gills of 13 euryhaline crabs during salinity acclimation.13种广盐性蟹类在盐度驯化过程中鳃部的V型H⁺-ATP酶和Na⁺,K⁺-ATP酶
J Exp Biol. 2007 Feb;210(Pt 4):620-7. doi: 10.1242/jeb.02684.
5
Na-K-ATPase and nka genes in spotted sea bass (Lateolabrax maculatus) and their involvement in salinity adaptation.花鲈(Lateolabrax maculatus)中的钠钾ATP酶和nka基因及其在盐度适应中的作用。
Comp Biochem Physiol A Mol Integr Physiol. 2019 Sep;235:69-81. doi: 10.1016/j.cbpa.2019.05.017. Epub 2019 May 23.
6
Osmoregulation in the Hawaiian anchialine shrimp Halocaridina rubra (Crustacea: Atyidae): expression of ion transporters, mitochondria-rich cell proliferation and hemolymph osmolality during salinity transfers.夏威夷沿岸咸淡水虾类红拟海虾(甲壳纲:阿蒂虾科)的渗透调节:盐度转移过程中离子转运蛋白的表达、富含线粒体细胞的增殖及血淋巴渗透压
J Exp Biol. 2014 Jul 1;217(Pt 13):2309-20. doi: 10.1242/jeb.103051. Epub 2014 Apr 17.
7
Effects of hypo-osmotic shock on osmoregulatory responses and expression levels of selected ion transport-related genes in the sesarmid crab Episesarma mederi (H. Milne Edwards, 1853).低渗冲击对锯缘真蟹(H. Milne Edwards,1853)渗透调节反应和选定离子转运相关基因表达水平的影响。
Comp Biochem Physiol A Mol Integr Physiol. 2024 Feb;288:111541. doi: 10.1016/j.cbpa.2023.111541. Epub 2023 Nov 5.
8
Salt transport by the gill Na-K-2Cl symporter in palaemonid shrimps: exploring physiological, molecular and evolutionary landscapes.对糠虾科虾类鳃上的 Na-K-2Cl 协同转运蛋白的盐转运研究:探索生理、分子和进化景观。
Comp Biochem Physiol A Mol Integr Physiol. 2021 Jul;257:110968. doi: 10.1016/j.cbpa.2021.110968. Epub 2021 Apr 27.
9
Adaptively differential expression analysis in gill of Chinese mitten crabs (Eriocheir japonica sinensis) associated with salinity changes.盐度变化对中华绒螯蟹(Eriocheir japonica sinensis)鳃组织差异表达基因的影响
Int J Biol Macromol. 2018 Dec;120(Pt B):2242-2246. doi: 10.1016/j.ijbiomac.2018.08.054. Epub 2018 Sep 4.
10
Marine-montane transitions coupled with gill and genetic convergence in extant crustacean.现存甲壳动物的海洋-山地过渡与鳃和遗传趋同
Sci Adv. 2023 Jun 23;9(25):eadg4011. doi: 10.1126/sciadv.adg4011.

本文引用的文献

1
Marine-montane transitions coupled with gill and genetic convergence in extant crustacean.现存甲壳动物的海洋-山地过渡与鳃和遗传趋同
Sci Adv. 2023 Jun 23;9(25):eadg4011. doi: 10.1126/sciadv.adg4011.
2
Automated assembly scaffolding using RagTag elevates a new tomato system for high-throughput genome editing.利用 RagTag 进行自动化组装支架,为高通量基因组编辑提升了一个新的番茄系统。
Genome Biol. 2022 Dec 15;23(1):258. doi: 10.1186/s13059-022-02823-7.
3
Gone with Gondwana: Amphipod diversification in freshwaters followed the breakup of the supercontinent.
与冈瓦纳古陆一同消逝:随着超级大陆的解体,淡水环境中的双足虾类生物多样性发生了变化。
Mol Phylogenet Evol. 2022 Jun;171:107464. doi: 10.1016/j.ympev.2022.107464. Epub 2022 Mar 28.
4
Ion Transporter Gene Families as Physiological Targets of Natural Selection During Salinity Transitions in a Copepod.桡足类在盐度转变过程中作为自然选择生理靶点的离子转运蛋白基因家族
Physiology (Bethesda). 2021 Nov 1;36(6):335-349. doi: 10.1152/physiol.00009.2021.
5
clusterProfiler 4.0: A universal enrichment tool for interpreting omics data.clusterProfiler 4.0:用于解释组学数据的通用富集工具。
Innovation (Camb). 2021 Jul 1;2(3):100141. doi: 10.1016/j.xinn.2021.100141. eCollection 2021 Aug 28.
6
Making the grade: Physiological adaptations to terrestrial environments in decapod crabs.取得好成绩:十足目甲壳动物对陆地环境的生理适应。
Arthropod Struct Dev. 2021 Sep;64:101089. doi: 10.1016/j.asd.2021.101089. Epub 2021 Aug 13.
7
KOBAS-i: intelligent prioritization and exploratory visualization of biological functions for gene enrichment analysis.KOBAS-i:用于基因富集分析的生物学功能智能优先级排序和探索性可视化。
Nucleic Acids Res. 2021 Jul 2;49(W1):W317-W325. doi: 10.1093/nar/gkab447.
8
Salt transport by the gill Na-K-2Cl symporter in palaemonid shrimps: exploring physiological, molecular and evolutionary landscapes.对糠虾科虾类鳃上的 Na-K-2Cl 协同转运蛋白的盐转运研究:探索生理、分子和进化景观。
Comp Biochem Physiol A Mol Integr Physiol. 2021 Jul;257:110968. doi: 10.1016/j.cbpa.2021.110968. Epub 2021 Apr 27.
9
The Chinese mitten crab genome provides insights into adaptive plasticity and developmental regulation.中华绒螯蟹基因组为适应性可塑性和发育调控提供了新的见解。
Nat Commun. 2021 Apr 22;12(1):2395. doi: 10.1038/s41467-021-22604-3.
10
Prokaryotic Solute/Sodium Symporters: Versatile Functions and Mechanisms of a Transporter Family.原核溶质/钠离子同向转运体:一个转运体家族的多功能性和机制。
Int J Mol Sci. 2021 Feb 13;22(4):1880. doi: 10.3390/ijms22041880.