• 文献检索
  • 文档翻译
  • 深度研究
  • 学术资讯
  • Suppr Zotero 插件Zotero 插件
  • 邀请有礼
  • 套餐&价格
  • 历史记录
应用&插件
Suppr Zotero 插件Zotero 插件浏览器插件Mac 客户端Windows 客户端微信小程序
定价
高级版会员购买积分包购买API积分包
服务
文献检索文档翻译深度研究API 文档MCP 服务
关于我们
关于 Suppr公司介绍联系我们用户协议隐私条款
关注我们

Suppr 超能文献

核心技术专利:CN118964589B侵权必究
粤ICP备2023148730 号-1Suppr @ 2026

文献检索

告别复杂PubMed语法,用中文像聊天一样搜索,搜遍4000万医学文献。AI智能推荐,让科研检索更轻松。

立即免费搜索

文件翻译

保留排版,准确专业,支持PDF/Word/PPT等文件格式,支持 12+语言互译。

免费翻译文档

深度研究

AI帮你快速写综述,25分钟生成高质量综述,智能提取关键信息,辅助科研写作。

立即免费体验

TIP60-CD44轴调节结直肠癌干性。

The TIP60-CD44 Axis Modulates Colorectal Cancer Stemness.

作者信息

Mohammad Asad, Jha Sudhakar

机构信息

Department of Physiological Sciences, College of Veterinary Medicine, Oklahoma State University, Stillwater, OK 74078, USA.

出版信息

Cells. 2025 May 9;14(10):686. doi: 10.3390/cells14100686.

DOI:10.3390/cells14100686
PMID:40422189
原文链接:https://pmc.ncbi.nlm.nih.gov/articles/PMC12110716/
Abstract

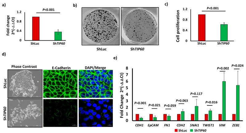
HIV-1 Tat-interactive protein of 60 kDa (TIP60) is a lysine acetyltransferase protein that can acetylate histone and non-histone proteins. This study highlights TIP60's role in regulating colorectal cancer (CRC) stemness. The depletion of resulted in a marked decrease in cellular proliferation, highlighting TIP60's involvement in the progression of CRC. Additionally, the loss of TIP60 impacted colony formation, transitioning from densely packed structures to dispersed spindle networks along with the loss of E-cadherin, indicating its role in the epithelial-mesenchymal transition (EMT). Three-dimensional culture models suggest that TIP60 is vital for spheroid formation, highlighting its importance in maintaining cancer stem cell properties in CRC. -depleted cells showed increased invasion in a 3D basement membrane extract (BME) invasion matrix, demonstrating its essential role in cellular invasiveness. Mechanistically, the reduction of TIP60 resulted in a decrease in expression, a critical marker for cancer stem cells (CSCs). Notably, overexpression restored the efficiency of spheroid formation and cell proliferation while reversing the EMT phenotype. Developing the TIP60-CD44 axis as a therapeutic target to treat CRC stemness and metastasis will help decrease the burden due to the deadly disease.

摘要

60 kDa的HIV-1反式激活因子相互作用蛋白(TIP60)是一种赖氨酸乙酰转移酶蛋白,可使组蛋白和非组蛋白乙酰化。本研究强调了TIP60在调节结直肠癌(CRC)干性中的作用。TIP60的缺失导致细胞增殖显著下降,突出了TIP60参与CRC的进展。此外,TIP60的缺失影响集落形成,随着E-钙黏蛋白的丧失,从紧密堆积的结构转变为分散的纺锤体网络,表明其在上皮-间质转化(EMT)中的作用。三维培养模型表明,TIP60对球体形成至关重要,突出了其在维持CRC中癌症干细胞特性方面的重要性。TIP60缺失的细胞在三维基底膜提取物(BME)侵袭基质中显示出侵袭增加,证明了其在细胞侵袭性中的重要作用。从机制上讲,TIP60的减少导致癌症干细胞(CSCs)的关键标志物表达下降。值得注意的是,过表达恢复了球体形成效率和细胞增殖,同时逆转了EMT表型。将TIP60-CD44轴开发为治疗CRC干性和转移的治疗靶点将有助于减轻这种致命疾病带来的负担。

https://cdn.ncbi.nlm.nih.gov/pmc/blobs/b6c2/12110716/58ab089c1de1/cells-14-00686-g003.jpg
https://cdn.ncbi.nlm.nih.gov/pmc/blobs/b6c2/12110716/687cc529a55f/cells-14-00686-g001.jpg
https://cdn.ncbi.nlm.nih.gov/pmc/blobs/b6c2/12110716/8682edd44403/cells-14-00686-g002.jpg
https://cdn.ncbi.nlm.nih.gov/pmc/blobs/b6c2/12110716/58ab089c1de1/cells-14-00686-g003.jpg
https://cdn.ncbi.nlm.nih.gov/pmc/blobs/b6c2/12110716/687cc529a55f/cells-14-00686-g001.jpg
https://cdn.ncbi.nlm.nih.gov/pmc/blobs/b6c2/12110716/8682edd44403/cells-14-00686-g002.jpg
https://cdn.ncbi.nlm.nih.gov/pmc/blobs/b6c2/12110716/58ab089c1de1/cells-14-00686-g003.jpg

相似文献

1
The TIP60-CD44 Axis Modulates Colorectal Cancer Stemness.TIP60-CD44轴调节结直肠癌干性。
Cells. 2025 May 9;14(10):686. doi: 10.3390/cells14100686.
2
Lgr5+CD44+EpCAM+ Strictly Defines Cancer Stem Cells in Human Colorectal Cancer.Lgr5+CD44+EpCAM+严格定义了人类结直肠癌中的癌症干细胞。
Cell Physiol Biochem. 2018;46(2):860-872. doi: 10.1159/000488743. Epub 2018 Mar 29.
3
α-Mangostin-encapsulated PLGA nanoparticles inhibit colorectal cancer growth by inhibiting Notch pathway.α-倒捻子素包载 PLGA 纳米粒通过抑制 Notch 通路抑制结直肠癌细胞生长。
J Cell Mol Med. 2020 Oct;24(19):11343-11354. doi: 10.1111/jcmm.15731. Epub 2020 Aug 23.
4
Bufalin Inhibits Tumorigenesis, Stemness, and Epithelial-Mesenchymal Transition in Colorectal Cancer through a C-Kit/Slug Signaling Axis.蟾毒灵通过 C-Kit/Slug 信号轴抑制结直肠癌的发生、干性和上皮-间充质转化。
Int J Mol Sci. 2022 Nov 1;23(21):13354. doi: 10.3390/ijms232113354.
5
Spheroid-Formation (Colonosphere) Assay for in Vitro Assessment and Expansion of Stem Cells in Colon Cancer.球体形成(结肠球)测定法在结肠癌中用于评估和扩增干细胞的体外试验。
Stem Cell Rev Rep. 2016 Aug;12(4):492-9. doi: 10.1007/s12015-016-9664-6.
6
The Prognostic Value of Cancer Stem Cell Markers (Notch1, ALDH1, and CD44) in Primary Colorectal Carcinoma.癌症干细胞标志物(Notch1、醛脱氢酶1和CD44)在原发性结直肠癌中的预后价值
J Gastrointest Cancer. 2019 Dec;50(4):824-837. doi: 10.1007/s12029-018-0156-6.
7
siRNA-induced CD44 knockdown suppresses the proliferation and invasion of colorectal cancer stem cells through inhibiting epithelial-mesenchymal transition.siRNA 诱导的 CD44 敲低通过抑制上皮-间充质转化抑制结直肠肿瘤干细胞的增殖和侵袭。
J Cell Mol Med. 2022 Apr;26(7):1969-1978. doi: 10.1111/jcmm.17221. Epub 2022 Mar 1.
8
SNAIL regulates interleukin-8 expression, stem cell-like activity, and tumorigenicity of human colorectal carcinoma cells.SNAIL 调节人结直肠癌细胞中白细胞介素-8 的表达、干细胞样活性和致瘤性。
Gastroenterology. 2011 Jul;141(1):279-91, 291.e1-5. doi: 10.1053/j.gastro.2011.04.008. Epub 2011 Apr 16.
9
B7-H4 induces epithelial-mesenchymal transition and promotes colorectal cancer stemness.B7-H4 诱导上皮-间充质转化并促进结直肠肿瘤干细胞特性。
Pathol Res Pract. 2021 Feb;218:153323. doi: 10.1016/j.prp.2020.153323. Epub 2021 Jan 2.
10
Cancer stem-like cells enriched with CD29 and CD44 markers exhibit molecular characteristics with epithelial-mesenchymal transition in squamous cell carcinoma.CD29 和 CD44 标志物富集的癌症干细胞样细胞在鳞状细胞癌中表现出具有上皮-间充质转化的分子特征。
Arch Dermatol Res. 2013 Jan;305(1):35-47. doi: 10.1007/s00403-012-1260-2. Epub 2012 Jun 28.

本文引用的文献

1
Global cancer statistics 2022: GLOBOCAN estimates of incidence and mortality worldwide for 36 cancers in 185 countries.2022 年全球癌症统计数据:全球 185 个国家和地区 36 种癌症的发病率和死亡率全球估计数。
CA Cancer J Clin. 2024 May-Jun;74(3):229-263. doi: 10.3322/caac.21834. Epub 2024 Apr 4.
2
Recent Advances in Therapeutic Strategies to Improve Colorectal Cancer Treatment.改善结直肠癌治疗的治疗策略的最新进展
Cancers (Basel). 2024 Mar 2;16(5):1029. doi: 10.3390/cancers16051029.
3
TIP60 is required for tumorigenesis in non-small cell lung cancer.
TIP60 对于非小细胞肺癌的肿瘤发生是必需的。
Cancer Sci. 2023 Jun;114(6):2400-2413. doi: 10.1111/cas.15785. Epub 2023 Apr 18.
4
CD44: A Multifunctional Mediator of Cancer Progression.CD44:癌症进展的多功能介质。
Biomolecules. 2021 Dec 9;11(12):1850. doi: 10.3390/biom11121850.
5
Cancer Stem Cells-Key Players in Tumor Relapse.癌症干细胞——肿瘤复发的关键因素
Cancers (Basel). 2021 Jan 20;13(3):376. doi: 10.3390/cancers13030376.
6
Immune Adaptation of Colorectal Cancer Stem Cells and Their Interaction With the Tumor Microenvironment.结直肠癌干细胞的免疫适应及其与肿瘤微环境的相互作用
Front Oncol. 2020 Nov 18;10:588542. doi: 10.3389/fonc.2020.588542. eCollection 2020.
7
Lysine acetyltransferase Tip60 is required for hematopoietic stem cell maintenance.赖氨酸乙酰转移酶 Tip60 对于造血干细胞的维持是必需的。
Blood. 2020 Oct 8;136(15):1735-1747. doi: 10.1182/blood.2019001279.
8
TIP60 up-regulates ΔNp63α to promote cellular proliferation.TIP60 上调 ΔNp63α 以促进细胞增殖。
J Biol Chem. 2019 Nov 8;294(45):17007-17016. doi: 10.1074/jbc.RA119.010388. Epub 2019 Oct 10.
9
Emerging Roles of C-Myc in Cancer Stem Cell-Related Signaling and Resistance to Cancer Chemotherapy: A Potential Therapeutic Target Against Colorectal Cancer.C-Myc 在癌症干细胞相关信号和癌症化疗耐药中的新兴作用:针对结直肠癌的潜在治疗靶点。
Int J Mol Sci. 2019 May 11;20(9):2340. doi: 10.3390/ijms20092340.
10
Cancer Stem Cells (CSCs) in Drug Resistance and their Therapeutic Implications in Cancer Treatment.癌症干细胞在耐药性中的作用及其在癌症治疗中的治疗意义
Stem Cells Int. 2018 Feb 28;2018:5416923. doi: 10.1155/2018/5416923. eCollection 2018.