• 文献检索
  • 文档翻译
  • 深度研究
  • 学术资讯
  • Suppr Zotero 插件Zotero 插件
  • 邀请有礼
  • 套餐&价格
  • 历史记录
应用&插件
Suppr Zotero 插件Zotero 插件浏览器插件Mac 客户端Windows 客户端微信小程序
定价
高级版会员购买积分包购买API积分包
服务
文献检索文档翻译深度研究API 文档MCP 服务
关于我们
关于 Suppr公司介绍联系我们用户协议隐私条款
关注我们

Suppr 超能文献

核心技术专利:CN118964589B侵权必究
粤ICP备2023148730 号-1Suppr @ 2026

文献检索

告别复杂PubMed语法,用中文像聊天一样搜索,搜遍4000万医学文献。AI智能推荐,让科研检索更轻松。

立即免费搜索

文件翻译

保留排版,准确专业,支持PDF/Word/PPT等文件格式,支持 12+语言互译。

免费翻译文档

深度研究

AI帮你快速写综述,25分钟生成高质量综述,智能提取关键信息,辅助科研写作。

立即免费体验

整合素-纤连蛋白相互作用是甲状腺乳头状癌的关键生物学和临床决定因素。

Integrin-fibronectin interaction is a pivotal biological and clinical determinant in papillary thyroid carcinoma.

作者信息

Rocco Domenico, Tortora Anna, Marotta Vincenzo, Machado Aline Maria, Selistre-de-Araújo Heloisa S, Vitale Mario

出版信息

Endocr Relat Cancer. 2025 Jun 5;32(6). doi: 10.1530/ERC-25-0101. Print 2025 Jun 1.

DOI:10.1530/ERC-25-0101
PMID:40423510
原文链接:https://pmc.ncbi.nlm.nih.gov/articles/PMC12150248/
Abstract

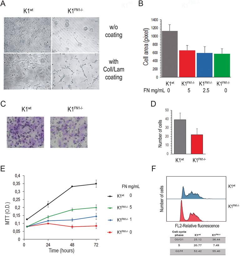
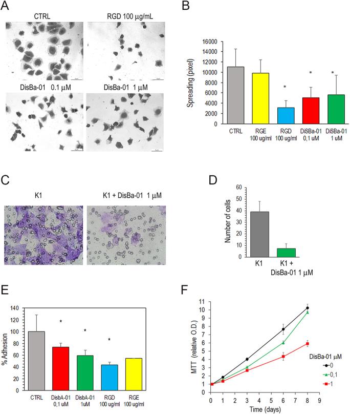
Integrins influence tumor growth, metastasis, and angiogenesis, making them potential targets for therapeutic intervention. In this study, we analyzed the TCGA mRNA-seq dataset to assess the expression levels of fibronectin (FN1) and associated integrin subunits, evaluating their relationship with clinical features in papillary thyroid cancer (PTC). These findings were further validated in a cell model. FN1 mRNA levels in BRAFV600E-positive PTC were 80-fold compared to normal thyroid tissue (NT), whereas PTC with RAS mutations exhibited FN1 levels similar to NT. ITGAV, encoding the αv integrin subunit, which pairs with β3 to form a receptor for FN, was also overexpressed in PTC. Elevated FN1 expression, and to a lesser extent ITGAV, correlated positively with lymph node metastasis, advanced cancer stages, extrathyroidal extension, and poorer prognoses. Patients in the highest quartile of FN1 expression had an increased risk of disease recurrence (OR = 7.277, 95% CI: 2.019-26.191, P < 0.0024). A non-tumoral thyroid cell line and two PTC cell lines were used as models to validate the mRNA-seq results. The proliferation and migration of a FN1 knock-out PTC cell mutant were significantly reduced and proliferation was restored upon the addition of soluble FN. DisBa-01, a recombinant RGD-disintegrin derived from Bothrops alternatus snake venom, which acts as an antagonist to the FN/αvβ3 interaction, inhibited PTC cell proliferation and migration. These results demonstrate that FN expression is a hallmark of aggressiveness in PTC. FN/αvβ3 interaction plays a pivotal role in PTC, suggesting that the FN/αvβ3 signaling is a potential therapeutic target for disintegrins or other molecules with similar action.

摘要

整合素影响肿瘤生长、转移和血管生成,使其成为治疗干预的潜在靶点。在本研究中,我们分析了TCGA mRNA测序数据集,以评估纤连蛋白(FN1)和相关整合素亚基的表达水平,评估它们与甲状腺乳头状癌(PTC)临床特征的关系。这些发现进一步在细胞模型中得到验证。BRAFV600E阳性PTC中的FN1 mRNA水平是正常甲状腺组织(NT)的80倍,而具有RAS突变的PTC的FN1水平与NT相似。编码与β3配对形成FN受体的αv整合素亚基的ITGAV在PTC中也过表达。FN1表达升高,以及程度较轻的ITGAV,与淋巴结转移、癌症晚期、甲状腺外侵犯和较差的预后呈正相关。FN1表达处于最高四分位数的患者疾病复发风险增加(OR = 7.277,95% CI:2.019 - 26.191,P < 0.0024)。使用一种非肿瘤性甲状腺细胞系和两种PTC细胞系作为模型来验证mRNA测序结果。FN1敲除的PTC细胞突变体的增殖和迁移显著降低,添加可溶性FN后增殖恢复。DisBa - 01是一种源自交替锯鳞蝰蛇毒的重组RGD - 去整合素,作为FN/αvβ3相互作用的拮抗剂,抑制PTC细胞增殖和迁移。这些结果表明FN表达是PTC侵袭性的标志。FN/αvβ3相互作用在PTC中起关键作用,表明FN/αvβ3信号通路是去整合素或其他具有类似作用分子的潜在治疗靶点。

https://cdn.ncbi.nlm.nih.gov/pmc/blobs/9aaa/12150248/5faa565bff85/ERC-25-0101fig6.jpg
https://cdn.ncbi.nlm.nih.gov/pmc/blobs/9aaa/12150248/eb87fcd4ddf3/ERC-25-0101fig1.jpg
https://cdn.ncbi.nlm.nih.gov/pmc/blobs/9aaa/12150248/d481b677bbe5/ERC-25-0101fig2.jpg
https://cdn.ncbi.nlm.nih.gov/pmc/blobs/9aaa/12150248/ef0d0e6e737c/ERC-25-0101fig3.jpg
https://cdn.ncbi.nlm.nih.gov/pmc/blobs/9aaa/12150248/7d301c656b90/ERC-25-0101fig4.jpg
https://cdn.ncbi.nlm.nih.gov/pmc/blobs/9aaa/12150248/005c38026b33/ERC-25-0101fig5.jpg
https://cdn.ncbi.nlm.nih.gov/pmc/blobs/9aaa/12150248/5faa565bff85/ERC-25-0101fig6.jpg
https://cdn.ncbi.nlm.nih.gov/pmc/blobs/9aaa/12150248/eb87fcd4ddf3/ERC-25-0101fig1.jpg
https://cdn.ncbi.nlm.nih.gov/pmc/blobs/9aaa/12150248/d481b677bbe5/ERC-25-0101fig2.jpg
https://cdn.ncbi.nlm.nih.gov/pmc/blobs/9aaa/12150248/ef0d0e6e737c/ERC-25-0101fig3.jpg
https://cdn.ncbi.nlm.nih.gov/pmc/blobs/9aaa/12150248/7d301c656b90/ERC-25-0101fig4.jpg
https://cdn.ncbi.nlm.nih.gov/pmc/blobs/9aaa/12150248/005c38026b33/ERC-25-0101fig5.jpg
https://cdn.ncbi.nlm.nih.gov/pmc/blobs/9aaa/12150248/5faa565bff85/ERC-25-0101fig6.jpg

相似文献

1
Integrin-fibronectin interaction is a pivotal biological and clinical determinant in papillary thyroid carcinoma.整合素-纤连蛋白相互作用是甲状腺乳头状癌的关键生物学和临床决定因素。
Endocr Relat Cancer. 2025 Jun 5;32(6). doi: 10.1530/ERC-25-0101. Print 2025 Jun 1.
2
FN1 shapes the behavior of papillary thyroid carcinoma through alternative splicing of EDB region.纤连蛋白1(FN1)通过EDB区域的可变剪接塑造甲状腺乳头状癌的行为。
Sci Rep. 2025 Jan 2;15(1):327. doi: 10.1038/s41598-024-83369-5.
3
MicroRNA-142-3P suppresses the progression of papillary thyroid carcinoma by targeting FN1 and inactivating FAK/ERK/PI3K signaling.微小 RNA-142-3P 通过靶向 FN1 并使 FAK/ERK/PI3K 信号失活来抑制甲状腺乳头状癌的进展。
Cell Signal. 2023 Sep;109:110792. doi: 10.1016/j.cellsig.2023.110792. Epub 2023 Jul 3.
4
Oncogenic Ras/squamous cell carcinoma antigen signaling pathway activation promotes invasiveness and lymph node metastases in papillary thyroid carcinoma.致癌性 Ras/鳞状细胞癌抗原信号通路的激活促进甲状腺乳头状癌的侵袭性和淋巴结转移。
Oncol Rep. 2019 Feb;41(2):1253-1263. doi: 10.3892/or.2018.6895. Epub 2018 Nov 28.
5
PDLIM7 Promotes Tumor Metastasis in Papillary Thyroid Carcinoma via Stabilizing Focal Adhesion Kinase Protein.PDLIM7通过稳定粘着斑激酶蛋白促进甲状腺乳头状癌的肿瘤转移。
Thyroid. 2024 May;34(5):598-610. doi: 10.1089/thy.2023.0497. Epub 2024 Feb 20.
6
Functional Characterization of Plasminogen Activator Urokinase as a Key Gene in Papillary Thyroid Carcinoma Lymph Node Metastasis.纤溶酶原激活剂尿激酶作为甲状腺乳头状癌淋巴结转移关键基因的功能特征
Genet Test Mol Biomarkers. 2025 Jun;29(6):152-165. doi: 10.1089/gtmb.2025.0046. Epub 2025 Jun 2.
7
TRIM29 inhibits miR-873-5P biogenesis via CYTOR to upregulate fibronectin 1 and promotes invasion of papillary thyroid cancer cells.TRIM29 通过 CYTOR 抑制 miR-873-5P 的生物发生,上调纤维连接蛋白 1,促进甲状腺乳头状癌细胞的侵袭。
Cell Death Dis. 2020 Sep 29;11(9):813. doi: 10.1038/s41419-020-03018-3.
8
The lncRNA UNC5B-AS1 promotes proliferation, migration, and invasion in papillary thyroid cancer cell lines.长链非编码 RNA UNC5B-AS1 促进甲状腺乳头状癌细胞系的增殖、迁移和侵袭。
Hum Cell. 2019 Jul;32(3):334-342. doi: 10.1007/s13577-019-00242-8. Epub 2019 Feb 25.
9
ALDH5A1 acts as a tumour promoter and has a prognostic impact in papillary thyroid carcinoma.醛脱氢酶5A1(ALDH5A1)作为一种肿瘤促进因子,对甲状腺乳头状癌具有预后影响。
Cell Biochem Funct. 2021 Mar;39(2):317-325. doi: 10.1002/cbf.3584. Epub 2020 Sep 2.
10
Estrogen enhances the proliferation, migration, and invasion of papillary thyroid carcinoma via the ERα/KRT19 signaling axis.雌激素通过ERα/KRT19信号轴增强甲状腺乳头状癌的增殖、迁移和侵袭。
J Endocrinol Invest. 2025 Mar;48(3):653-670. doi: 10.1007/s40618-024-02473-5. Epub 2024 Oct 25.

引用本文的文献

1
Inhibition of Metalloproteinases-2, -9, and -14 Suppresses Papillary Thyroid Carcinoma Cell Migration and Invasion.金属蛋白酶-2、-9和-14的抑制作用可抑制甲状腺乳头状癌细胞的迁移和侵袭。
Int J Mol Sci. 2025 Aug 18;26(16):7956. doi: 10.3390/ijms26167956.

本文引用的文献

1
The role and regulation of integrins in cell migration and invasion.整合素在细胞迁移和侵袭中的作用及调控
Nat Rev Mol Cell Biol. 2025 Feb;26(2):147-167. doi: 10.1038/s41580-024-00777-1. Epub 2024 Sep 30.
2
Fibronectin Contributes to a BRAF Inhibitor-driven Invasive Phenotype in Thyroid Cancer through EGR1, Which Can Be Blocked by Inhibition of ERK1/2.纤连蛋白通过 EGR1 促进甲状腺癌细胞对 BRAF 抑制剂的侵袭表型,而 ERK1/2 的抑制作用可以阻断这种作用。
Mol Cancer Res. 2023 Sep 1;21(9):867-880. doi: 10.1158/1541-7786.MCR-22-1031.
3
Over-Expression and Prognostic Significance of FN1, Correlating With Immune Infiltrates in Thyroid Cancer.
纤连蛋白1(FN1)的过表达及其预后意义,与甲状腺癌中的免疫浸润相关
Front Med (Lausanne). 2022 Jan 24;8:812278. doi: 10.3389/fmed.2021.812278. eCollection 2021.
4
JAM-A interacts with α3β1 integrin and tetraspanins CD151 and CD9 to regulate collective cell migration of polarized epithelial cells.JAM-A 与 α3β1 整合素以及四跨膜蛋白 CD151 和 CD9 相互作用,调节极化上皮细胞的集体细胞迁移。
Cell Mol Life Sci. 2022 Jan 24;79(2):88. doi: 10.1007/s00018-022-04140-5.
5
The Epithelial-Mesenchymal Transition at the Crossroads between Metabolism and Tumor Progression.上皮-间充质转化在代谢与肿瘤进展的交汇点。
Int J Mol Sci. 2022 Jan 12;23(2):800. doi: 10.3390/ijms23020800.
6
Higher Integrin Alpha 3 Beta1 Expression in Papillary Thyroid Cancer Is Associated with Worst Outcome.甲状腺乳头状癌中整合素α3β1表达升高与最差预后相关。
Cancers (Basel). 2021 Jun 11;13(12):2937. doi: 10.3390/cancers13122937.
7
The Roles of Integrin α5β1 in Human Cancer.整合素α5β1在人类癌症中的作用。
Onco Targets Ther. 2020 Dec 31;13:13329-13344. doi: 10.2147/OTT.S273803. eCollection 2020.
8
Tumor cell-organized fibronectin maintenance of a dormant breast cancer population.肿瘤细胞组织化纤维连接蛋白维持休眠乳腺癌群体。
Sci Adv. 2020 Mar 11;6(11):eaaz4157. doi: 10.1126/sciadv.aaz4157. eCollection 2020 Mar.
9
Fibronectin in Cancer: Friend or Foe.纤维连接蛋白在癌症中的作用:是敌是友?
Cells. 2019 Dec 20;9(1):27. doi: 10.3390/cells9010027.
10
Alphavbeta3 integrin blocking inhibits apoptosis and induces autophagy in murine breast tumor cells.αvβ3 整合素阻断抑制了鼠乳腺癌细胞的凋亡并诱导了自噬。
Biochim Biophys Acta Mol Cell Res. 2019 Dec;1866(12):118536. doi: 10.1016/j.bbamcr.2019.118536. Epub 2019 Aug 26.