Suppr超能文献

通过表面图案化陶瓷膜从黑液中回收木质素时减轻膜污染

Mitigation of Membrane Fouling in Lignin Recovery from Black Liquor via Surface-Patterned Ceramic Membrane.

作者信息

Wang Weikang, Kuang Ning, Zhao Wenjie, Li Qingdang

机构信息

College of Electromechanical Engineering, Qingdao University of Science and Technology, Qingdao 266061, China.

College of Sino-German Science and Technology, Qingdao University of Science and Technology, Qingdao 266061, China.

出版信息

Polymers (Basel). 2025 May 21;17(10):1424. doi: 10.3390/polym17101424.

Abstract

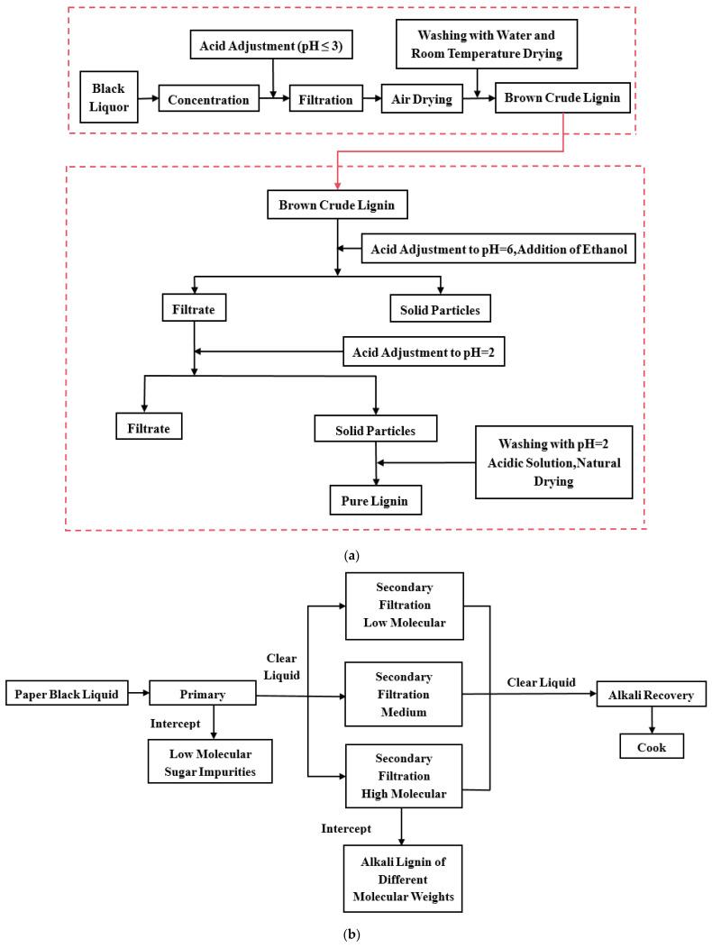
Among the various methods for recovering lignin from black liquor, membrane separation has gained prominence in the paper industry due to its advantages of uniform molecular weight distribution, high recovery rates, and absence of secondary pollution. However, over time, lignin particles tend to deposit and form a cake layer on the membrane surface, leading to membrane fouling and a decline in filtration flux. To address this issue, this study investigates the construction of ceramic membranes with radial rib patterns, and examines the effects of different trans-membrane pressure differences and radial rib patterns on membrane surface shear force and particle deposition. The research findings indicate that at a trans-membrane pressure difference of 0.5 bar and a blade rotation speed of 1000 r/min, the membrane surface experiences the highest shear force. Compared with those without patterns, ceramic membranes with radial rib patterns can more effectively delay the deposition of particles. Furthermore, it was observed that ceramic membranes combining coarse and fine rib patterns exhibit a more pronounced increase in membrane surface shear force.

摘要

在从黑液中回收木质素的各种方法中,膜分离因其分子量分布均匀、回收率高且无二次污染等优点,在造纸工业中备受关注。然而,随着时间的推移,木质素颗粒容易在膜表面沉积并形成滤饼层,导致膜污染和过滤通量下降。为解决这一问题,本研究探讨了具有径向肋纹图案的陶瓷膜的构建,并研究了不同跨膜压差和径向肋纹图案对膜表面剪切力和颗粒沉积的影响。研究结果表明,在跨膜压差为0.5巴、叶片转速为1000转/分钟时,膜表面的剪切力最大。与无图案的陶瓷膜相比,具有径向肋纹图案的陶瓷膜能更有效地延缓颗粒沉积。此外,观察到粗细肋纹图案相结合的陶瓷膜在膜表面剪切力的增加方面表现更为显著。

https://cdn.ncbi.nlm.nih.gov/pmc/blobs/b80a/12114858/3eef91fa2cca/polymers-17-01424-g001.jpg

文献检索

告别复杂PubMed语法,用中文像聊天一样搜索,搜遍4000万医学文献。AI智能推荐,让科研检索更轻松。

立即免费搜索

文件翻译

保留排版,准确专业,支持PDF/Word/PPT等文件格式,支持 12+语言互译。

免费翻译文档

深度研究

AI帮你快速写综述,25分钟生成高质量综述,智能提取关键信息,辅助科研写作。

立即免费体验