Suppr超能文献

全基因组关联研究揭示了陆地棉果枝长度的显著位点和候选基因。

Genome-wide association study reveals significant loci and candidate genes for fruit branch length in upland cotton.

作者信息

Chang Hui, Ji Honghu, Liu Ruijie, Feng Juling, Wang Jiayi, Zhao Shuqi, Li Wei, Qiu Zehua, Elsheery Nabil Ibrahim, Yu Shuxun, Li Libei, Feng Zhen

机构信息

College of Advanced Agriculture Sciences, Zhejiang A & F University, Hangzhou, China.

Jinhua Academy of Agricultural Sciences, Jinhua Key Laboratory of Innovative Utilization of Special Grain Crops Resources in Central Zhejiang Province, Jinhua, China.

出版信息

Plant Genome. 2025 Jun;18(2):e70041. doi: 10.1002/tpg2.70041.

Abstract

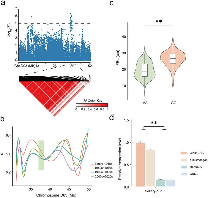
The length of fruit branches significantly influences plant architecture in upland cotton (Gossypium hirsutum L.), which is crucial for optimizing fiber yield and quality. In this study, a comprehensive genome-wide association study was conducted based on whole-genome resequencing data that identified 249 significant SNPs associated with fruit branch length (FBL), forming 79 distinct quantitative trait loci (QTL) regions. Notably, stable QTL regions qFBL-A10-4 and qFBL-D03-17 were identified, harboring key candidate genes such as Ghir_A10G014390 and Ghir_D03G011390. Superior haplotypes of these genes significantly enhance FBL, fiber yield, and quality, offering valuable targets for cotton breeding programs focused on optimizing plant architecture and productivity.

摘要

果枝长度对陆地棉(Gossypium hirsutum L.)的株型有显著影响,这对于优化纤维产量和品质至关重要。在本研究中,基于全基因组重测序数据进行了全面的全基因组关联研究,鉴定出249个与果枝长度(FBL)相关的显著单核苷酸多态性(SNP),形成了79个不同的数量性状位点(QTL)区域。值得注意的是,鉴定出了稳定的QTL区域qFBL-A10-4和qFBL-D03-17,其中包含关键候选基因,如Ghir_A10G014390和Ghir_D03G011390。这些基因的优良单倍型显著提高了果枝长度、纤维产量和品质,为专注于优化株型和生产力的棉花育种计划提供了有价值的目标。

https://cdn.ncbi.nlm.nih.gov/pmc/blobs/468d/12122414/fda9e4f03186/TPG2-18-e70041-g001.jpg

文献AI研究员

20分钟写一篇综述,助力文献阅读效率提升50倍。

立即体验

用中文搜PubMed

大模型驱动的PubMed中文搜索引擎

马上搜索

文档翻译

学术文献翻译模型,支持多种主流文档格式。

立即体验