Pan Mengya, Jiao Changqing, Sun Menghua, Jin Duo, Wang Yin, Wu Haoxuan, Zhang Yan, Chen Enbo, Su Bobin, Zhou Junjie, Liu Xiaoying, Ge Jian
Department of Hematology, The First Affiliated Hospital of Anhui Medical University, Anhui Medical University Institute of Hematology, Hefei, 230022, China.
School of Life Sciences, Anhui Medical University, Hefei, 230032, China.
Cancer Cell Int. 2025 May 29;25(1):197. doi: 10.1186/s12935-025-03825-8.
Due to compensatory survival signalling and overexpression of anti-apoptotic Bcl-2 family proteins, the majority of AML patients developed acquired resistance of venetoclax (VEN) to combination therapy of VEN with low-dose cytarabine (LDAC) or hypomethylating agents (HMAs). Dysregulation of the Wnt/β-catenin signalling pathway is intently associated with leukemia development and chemotherapy resistance. However, there is currently no Wnt/β-catenin inhibitor approved for clinical use and it is not clear whether targeting the Wnt/β-catenin pathway enhances the anti-leukemic activity of VEN.
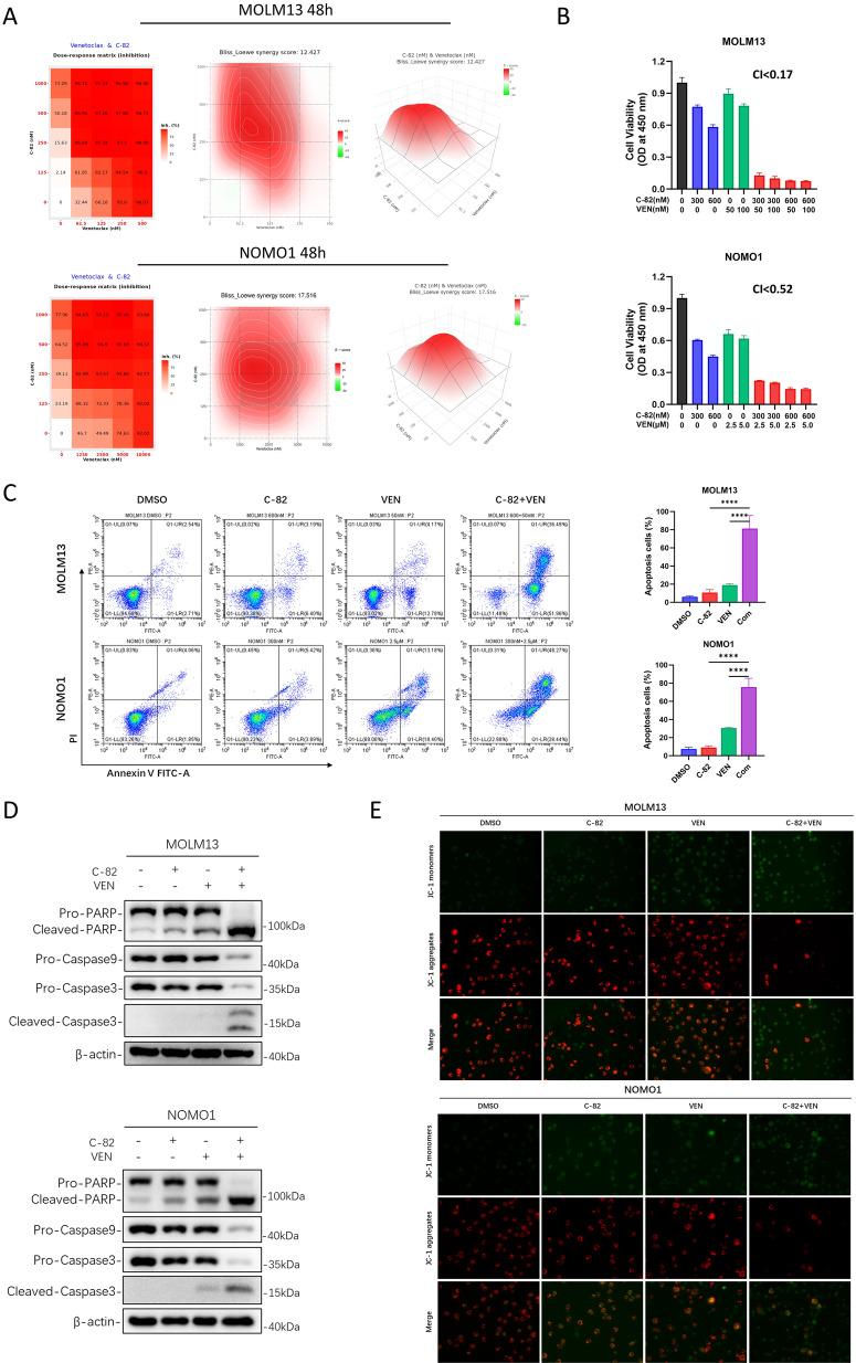
Analysis of the AML patient's data in the BeatAML and GEO databases. Establishing the MOLM13 venetoclax-resistant cell line (MOLM13-R cells) based on the MOLM13 parental cell line. CCK-8, Annexin-V/PI and Western blotting were performed to assess the effects of the combination of Wnt/β-catenin inhibitor C-82 and VEN in AML cell lines. The potential mechanisms of synergistic effects of the two-drug combination were explored by Western blotting and ubiquitination immunoprecipitation.
We displayed that the expression of β-catenin abnormally upregulated in AML patients and MOLM13-R cells. Knockdown of β-catenin could increase cell apoptosis in MOLM13-R cells. Combined treatment of C-82 with VEN synergistically inhibited AML cell growth and increased apoptosis. Mechanistically, C-82 disrupted the stability of Mcl-1 protein, and Mcl-1 downregulation was associated with different phosphorylation sites of Mcl-1 and proteasomal degradation. The combination of C-82 and VEN synergistically induced concurrent mitochondrial-associated apoptosis and gasdermin E (GSDME)-dependent pyroptosis.
Our findings propose an effective treatment strategy for AML patients through the combination of C-82 and VEN, positioning this regimen as a promising therapeutic option.
由于代偿性生存信号传导以及抗凋亡Bcl-2家族蛋白的过表达,大多数急性髓系白血病(AML)患者对维奈克拉(VEN)与小剂量阿糖胞苷(LDAC)或去甲基化药物(HMAs)的联合治疗产生了获得性耐药。Wnt/β-连环蛋白信号通路的失调与白血病的发生发展及化疗耐药密切相关。然而,目前尚无获批用于临床的Wnt/β-连环蛋白抑制剂,且靶向Wnt/β-连环蛋白通路是否能增强VEN的抗白血病活性尚不清楚。
分析BeatAML和GEO数据库中AML患者的数据。基于MOLM13亲本细胞系建立MOLM13维奈克拉耐药细胞系(MOLM13-R细胞)。采用CCK-8、膜联蛋白V/碘化丙啶(Annexin-V/PI)和蛋白质印迹法评估Wnt/β-连环蛋白抑制剂C-82与VEN联合应用对AML细胞系的影响。通过蛋白质印迹法和泛素化免疫沉淀法探讨两药联合协同作用的潜在机制。
我们发现β-连环蛋白在AML患者和MOLM13-R细胞中的表达异常上调。敲低β-连环蛋白可增加MOLM13-R细胞的凋亡。C-82与VEN联合治疗可协同抑制AML细胞生长并增加凋亡。机制上,C-82破坏了Mcl-1蛋白的稳定性,Mcl-1的下调与Mcl-1的不同磷酸化位点及蛋白酶体降解有关。C-82与VEN联合可协同诱导线粒体相关凋亡和gasdermin E(GSDME)依赖性焦亡。
我们的研究结果提出了一种通过C-82与VEN联合治疗AML患者的有效策略,使该方案成为一种有前景的治疗选择。