Suppr超能文献

激活素受体ⅡA(ACVR2A)通过TCF7/c-JUN途径促进子痫前期进展中的滋养层细胞侵袭。

ACVR2A facilitates trophoblast cell invasion through TCF7/c-JUN pathway in pre-eclampsia progression.

作者信息

Yang Shujing, Liu Huanyao, Hu Jieshi, Chen Binjun, An Wanlu, Song Xuwen, Yang Yi, He Fang

机构信息

Department of Obstetrics and Gynecology, Obstetrics; Guangdong Provincial Key Laboratory of Major Obstetric Diseases; Guangdong Provincial Clinical Research Center for Obstetrics and Gynecology; Guangdong-Hong Kong-Macao Greater Bay Area Higher Education Joint Laboratory of Maternal-Fetal Medicine; The Third Affiliated Hospital, Guangzhou Medical University, Guangzhou, China.

出版信息

Elife. 2025 May 30;14:RP101236. doi: 10.7554/eLife.101236.

Abstract

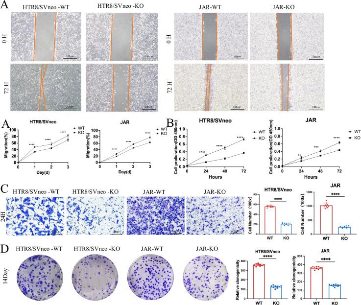
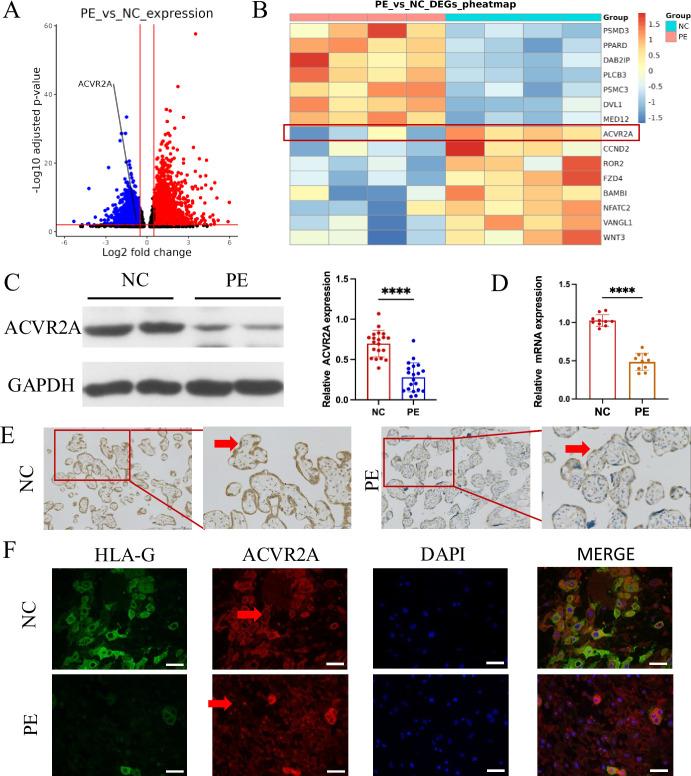
Pre-eclampsia (PE) is a serious pregnancy disorder linked to genetic factors, particularly the ACVR2A gene, which encodes a receptor involved in the activin signaling pathway and plays a critical role in reproductive processes. Transcriptomic data analysis and experimental verification confirmed a downregulation of ACVR2A expression in placental tissues from PE patients. In this study, CRISPR/Cas9 technology was employed to investigate the effect of ACVR2A gene deletion on trophoblast cells using the HTR8/SVneo and JAR cell lines. Deletion of ACVR2A inhibits trophoblastic migration, proliferation, and invasion, underscoring its pivotal role in cellular function. RNA-seq data analysis unveiled an intricate regulatory network influenced by ACVR2A gene knockout, especially in the TCF7/c-JUN pathway. By employing RT-PCR and immunohistochemical analysis, a potential association between ACVR2A and the TCF7/c-JUN pathway was hypothesized and confirmed. The complexity of PE onset and the significance of genetic factors were emphasized, particularly the role of the ACVR2A gene identified in genome-wide association study. This study established a robust foundation for delving deeper into the intricate mechanisms of PE, paving the way for focused early intervention, personalized treatment, and enhanced obstetric healthcare.

摘要

子痫前期(PE)是一种与遗传因素相关的严重妊娠疾病,尤其是ACVR2A基因,该基因编码一种参与激活素信号通路的受体,在生殖过程中起关键作用。转录组数据分析和实验验证证实,PE患者胎盘组织中ACVR2A表达下调。在本研究中,采用CRISPR/Cas9技术,利用HTR8/SVneo和JAR细胞系研究ACVR2A基因缺失对滋养层细胞的影响。ACVR2A的缺失会抑制滋养层细胞的迁移、增殖和侵袭,突出了其在细胞功能中的关键作用。RNA测序数据分析揭示了一个受ACVR2A基因敲除影响的复杂调控网络,尤其是在TCF7/c-JUN通路中。通过逆转录聚合酶链反应(RT-PCR)和免疫组织化学分析,推测并证实了ACVR2A与TCF7/c-JUN通路之间的潜在关联。强调了PE发病的复杂性和遗传因素的重要性,特别是在全基因组关联研究中确定的ACVR2A基因的作用。本研究为深入探究PE的复杂机制奠定了坚实基础,为有针对性的早期干预、个性化治疗和改善产科医疗保健铺平了道路。

https://cdn.ncbi.nlm.nih.gov/pmc/blobs/a88e/12124833/a4721d843e40/elife-101236-fig1.jpg

文献检索

告别复杂PubMed语法,用中文像聊天一样搜索,搜遍4000万医学文献。AI智能推荐,让科研检索更轻松。

立即免费搜索

文件翻译

保留排版,准确专业,支持PDF/Word/PPT等文件格式,支持 12+语言互译。

免费翻译文档

深度研究

AI帮你快速写综述,25分钟生成高质量综述,智能提取关键信息,辅助科研写作。

立即免费体验