• 文献检索
  • 文档翻译
  • 深度研究
  • 学术资讯
  • Suppr Zotero 插件Zotero 插件
  • 邀请有礼
  • 套餐&价格
  • 历史记录
应用&插件
Suppr Zotero 插件Zotero 插件浏览器插件Mac 客户端Windows 客户端微信小程序
定价
高级版会员购买积分包购买API积分包
服务
文献检索文档翻译深度研究API 文档MCP 服务
关于我们
关于 Suppr公司介绍联系我们用户协议隐私条款
关注我们

Suppr 超能文献

核心技术专利:CN118964589B侵权必究
粤ICP备2023148730 号-1Suppr @ 2026

文献检索

告别复杂PubMed语法,用中文像聊天一样搜索,搜遍4000万医学文献。AI智能推荐,让科研检索更轻松。

立即免费搜索

文件翻译

保留排版,准确专业,支持PDF/Word/PPT等文件格式,支持 12+语言互译。

免费翻译文档

深度研究

AI帮你快速写综述,25分钟生成高质量综述,智能提取关键信息,辅助科研写作。

立即免费体验

半乳糖凝集素-9在妊娠期糖尿病发生发展中的作用。

Role of galectin-9 in the development of gestational diabetes mellitus.

作者信息

Albuayjan Haya Hamed Hassan, Watanabe Mayu, Sugawara Ryosuke, Katsuyama Eri, Mise Koki, Oi Yukiko, Kanno Ayaka, Yang BoXuan, Tahara Toshihisa, Nojima Ichiro, Nakatsuka Atsuko, Eguchi Jun, Maki Jota, Eto Eriko, Hayata Kei, Masuyama Hisashi, Wada Jun

机构信息

Department of Nephrology, Rheumatology, Endocrinology and Metabolism, Okayama University Graduate School of Medicine, Dentistry and Pharmaceutical Sciences, Okayama University, 2-5-1 Shikata-cho, Kita-ku, Okayama, 700-8558, Japan.

Faculty of Health Science, Okayama University Medical School, Graduate School of Health Sciences, Okayama University, Okayama, Japan.

出版信息

Sci Rep. 2025 May 30;15(1):18981. doi: 10.1038/s41598-025-03879-8.

DOI:10.1038/s41598-025-03879-8
PMID:40447728
原文链接:https://pmc.ncbi.nlm.nih.gov/articles/PMC12125262/
Abstract

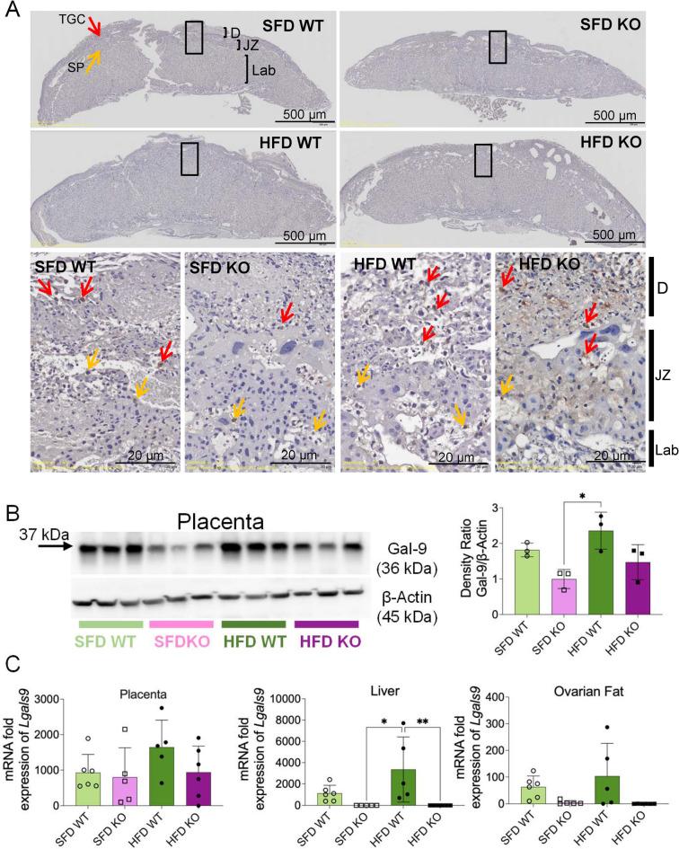
Galectin-9 (Gal-9) is highly expressed in trophoblasts in placenta. Interaction between Gal-9 and T-cell immunoglobulin and mucin-domain containing-3 (Tim-3) is important for the differentiation of tissue resident natural killer (trNK) cells in placenta and maintenance of normal pregnancy. Furthermore, the enhanced maternal systemic inflammation associated with increased proinflammatory cytokines in preeclampsia is mediated by enhanced interaction between Gal-9 and Tim-3. However, the role of Gal-9 in gestational diabetes (GDM) remains unexplored. Plasma Gal-9 levels were elevated at 3rd trimester in pregnant women with GDM and positively correlated with placenta and newborn weight. Lgals9 knockout pregnant mice fed with high fat diet (HFD KO) demonstrated maternal glucose intolerance and fetus macrosomia compared with controls (HFD WT). In HFD KO, increased proliferating cells, reduced apoptosis, and autophagy impairment were observed in junctional zones. The number of trNK cells and percentage of Tim-3 + trNK increased, while early apoptosis percentage in Tim-3 + trNK was reduced in placenta of HFD KO. The elevation of plasma Gal-9 may be a biomarker for prediction of maternal glucose intolerance and fetal macrosomia in pregnant women with GDM and Gal-9 functions as a compensation factor for GDM by inducing apoptosis in Tim-3 + trNK cells.

摘要

半乳糖凝集素-9(Gal-9)在胎盘的滋养层细胞中高表达。Gal-9与含T细胞免疫球蛋白和粘蛋白结构域-3(Tim-3)之间的相互作用对于胎盘中组织驻留自然杀伤(trNK)细胞的分化以及维持正常妊娠至关重要。此外,子痫前期中与促炎细胞因子增加相关的母体全身炎症增强是由Gal-9与Tim-3之间增强的相互作用介导的。然而,Gal-9在妊娠期糖尿病(GDM)中的作用仍未得到探索。GDM孕妇在孕晚期血浆Gal-9水平升高,且与胎盘和新生儿体重呈正相关。与对照组(高脂饮食野生型,HFD WT)相比,高脂饮食喂养的Lgals9基因敲除怀孕小鼠(高脂饮食基因敲除型,HFD KO)表现出母体葡萄糖不耐受和胎儿巨大儿。在HFD KO小鼠中,在连接区观察到增殖细胞增加、细胞凋亡减少和自噬受损。HFD KO小鼠胎盘trNK细胞数量和Tim-3⁺ trNK细胞百分比增加,而Tim-3⁺ trNK细胞的早期凋亡百分比降低。血浆Gal-9升高可能是预测GDM孕妇母体葡萄糖不耐受和胎儿巨大儿的生物标志物,并且Gal-9通过诱导Tim-3⁺ trNK细胞凋亡而作为GDM的一种补偿因子发挥作用。

https://cdn.ncbi.nlm.nih.gov/pmc/blobs/f2ab/12125262/d617cab63e1c/41598_2025_3879_Fig6_HTML.jpg
https://cdn.ncbi.nlm.nih.gov/pmc/blobs/f2ab/12125262/63b62f4e483c/41598_2025_3879_Fig1_HTML.jpg
https://cdn.ncbi.nlm.nih.gov/pmc/blobs/f2ab/12125262/04b2f5a651f7/41598_2025_3879_Fig2_HTML.jpg
https://cdn.ncbi.nlm.nih.gov/pmc/blobs/f2ab/12125262/8d6a34213d02/41598_2025_3879_Fig3_HTML.jpg
https://cdn.ncbi.nlm.nih.gov/pmc/blobs/f2ab/12125262/6dfe246f9f2c/41598_2025_3879_Fig4_HTML.jpg
https://cdn.ncbi.nlm.nih.gov/pmc/blobs/f2ab/12125262/13d0a9faf7ad/41598_2025_3879_Fig5_HTML.jpg
https://cdn.ncbi.nlm.nih.gov/pmc/blobs/f2ab/12125262/d617cab63e1c/41598_2025_3879_Fig6_HTML.jpg
https://cdn.ncbi.nlm.nih.gov/pmc/blobs/f2ab/12125262/63b62f4e483c/41598_2025_3879_Fig1_HTML.jpg
https://cdn.ncbi.nlm.nih.gov/pmc/blobs/f2ab/12125262/04b2f5a651f7/41598_2025_3879_Fig2_HTML.jpg
https://cdn.ncbi.nlm.nih.gov/pmc/blobs/f2ab/12125262/8d6a34213d02/41598_2025_3879_Fig3_HTML.jpg
https://cdn.ncbi.nlm.nih.gov/pmc/blobs/f2ab/12125262/6dfe246f9f2c/41598_2025_3879_Fig4_HTML.jpg
https://cdn.ncbi.nlm.nih.gov/pmc/blobs/f2ab/12125262/13d0a9faf7ad/41598_2025_3879_Fig5_HTML.jpg
https://cdn.ncbi.nlm.nih.gov/pmc/blobs/f2ab/12125262/d617cab63e1c/41598_2025_3879_Fig6_HTML.jpg

相似文献

1
Role of galectin-9 in the development of gestational diabetes mellitus.半乳糖凝集素-9在妊娠期糖尿病发生发展中的作用。
Sci Rep. 2025 May 30;15(1):18981. doi: 10.1038/s41598-025-03879-8.
2
Enhanced expression of Galectin-3 in gestational diabetes.妊娠糖尿病中半乳糖凝集素-3的表达增强。
Nutr Metab Cardiovasc Dis. 2021 Jun 7;31(6):1791-1797. doi: 10.1016/j.numecd.2021.03.002. Epub 2021 Mar 19.
3
Galectin-13/PP-13 expression in term placentas of gestational diabetes mellitus pregnancies.妊娠糖尿病孕妇足月胎盘组织中半乳糖凝集素-13/PP-13的表达
Placenta. 2015 Feb;36(2):191-8. doi: 10.1016/j.placenta.2014.11.019. Epub 2014 Dec 3.
4
Newly characterized decidual Tim-3+ Treg cells are abundant during early pregnancy and driven by IL-27 coordinately with Gal-9 from trophoblasts.新鉴定的妊娠蜕膜组织中 Tim-3+Treg 细胞在妊娠早期丰富,并受滋养层细胞来源的 IL-27 和 Gal-9 协调驱动。
Hum Reprod. 2020 Nov 1;35(11):2454-2466. doi: 10.1093/humrep/deaa223.
5
Galectin-9 Alleviates LPS-Induced Preeclampsia-Like Impairment in Rats via Switching Decidual Macrophage Polarization to M2 Subtype.半乳糖凝集素-9 通过诱导蜕膜巨噬细胞向 M2 亚型极化缓解脂多糖诱导的子痫前期样损伤。
Front Immunol. 2019 Jan 10;9:3142. doi: 10.3389/fimmu.2018.03142. eCollection 2018.
6
Overexpression of galectin-4 in placentas of women with gestational diabetes.在患有妊娠糖尿病的女性胎盘中,半乳糖凝集素-4 过度表达。
J Reprod Immunol. 2022 Jun;151:103629. doi: 10.1016/j.jri.2022.103629. Epub 2022 Apr 16.
7
Involvement of Galectin-9/TIM-3 pathway in the systemic inflammatory response in early-onset preeclampsia.Galectin-9/TIM-3 通路在早发型子痫前期全身炎症反应中的作用。
PLoS One. 2013 Aug 2;8(8):e71811. doi: 10.1371/journal.pone.0071811. Print 2013.
8
The effect of Toxoplasma gondii infection on galectin-9 expression in decidual macrophages contributing to dysfunction of decidual NK cells during pregnancy.弓形虫感染对妊娠蜕膜巨噬细胞中半乳糖凝集素-9 表达的影响,导致蜕膜自然杀伤细胞功能障碍。
Parasit Vectors. 2024 Jul 10;17(1):299. doi: 10.1186/s13071-024-06379-2.
9
Peripheral blood TIM-3 positive NK and CD8+ T cells throughout pregnancy: TIM-3/galectin-9 interaction and its possible role during pregnancy.孕期外周血中TIM-3阳性自然杀伤细胞和CD8+ T细胞:TIM-3/半乳糖凝集素-9相互作用及其在孕期的可能作用。
PLoS One. 2014 Mar 20;9(3):e92371. doi: 10.1371/journal.pone.0092371. eCollection 2014.
10
The Galectin-9/Tim-3 pathway is involved in the regulation of NK cell function at the maternal-fetal interface in early pregnancy.半乳糖凝集素-9/Tim-3通路参与妊娠早期母胎界面自然杀伤细胞功能的调节。
Cell Mol Immunol. 2016 Jan;13(1):73-81. doi: 10.1038/cmi.2014.126. Epub 2015 Jan 12.

本文引用的文献

1
A Galectin-9-Driven CD11c Decidual Macrophage Subset Suppresses Uterine Vascular Remodeling in Preeclampsia.Galectin-9 驱动的 CD11c 子宫基质巨噬细胞亚群抑制子痫前期的子宫血管重塑。
Circulation. 2024 May 21;149(21):1670-1688. doi: 10.1161/CIRCULATIONAHA.123.064391. Epub 2024 Feb 5.
2
Do Serum Galectin-9 Levels in Women with Gestational Diabetes and Healthy Ones Differ before or after Delivery? A Pilot Study.妊娠期糖尿病女性与健康女性在分娩前后的血清半乳糖凝集素-9 水平是否存在差异?一项初步研究。
Biomolecules. 2023 Apr 20;13(4):697. doi: 10.3390/biom13040697.
3
Galectins: Important Regulators in Normal and Pathologic Pregnancies.
半乳糖凝集素:正常和病态妊娠中的重要调节因子。
Int J Mol Sci. 2022 Sep 3;23(17):10110. doi: 10.3390/ijms231710110.
4
Tim-3 Expression Causes NK Cell Dysfunction in Type 2 Diabetes Patients.Tim-3 表达导致 2 型糖尿病患者 NK 细胞功能障碍。
Front Immunol. 2022 Apr 5;13:852436. doi: 10.3389/fimmu.2022.852436. eCollection 2022.
5
A Clinical Update on Gestational Diabetes Mellitus.妊娠期糖尿病的临床新进展。
Endocr Rev. 2022 Sep 26;43(5):763-793. doi: 10.1210/endrev/bnac003.
6
Medawar's PostEra: Galectins Emerged as Key Players During Fetal-Maternal Glycoimmune Adaptation.梅达沃后时代:半乳糖凝集素在胎母糖免疫适应中崭露头角,成为关键角色。
Front Immunol. 2021 Dec 15;12:784473. doi: 10.3389/fimmu.2021.784473. eCollection 2021.
7
Role of Decidual Natural Killer Cells in Human Pregnancy and Related Pregnancy Complications.蜕膜自然杀伤细胞在人类妊娠及相关妊娠并发症中的作用。
Front Immunol. 2021 Aug 26;12:728291. doi: 10.3389/fimmu.2021.728291. eCollection 2021.
8
Transcriptomic Profiling of Human Placenta in Gestational Diabetes Mellitus at the Single-Cell Level.单细胞水平的妊娠期糖尿病人类胎盘转录组特征分析。
Front Endocrinol (Lausanne). 2021 May 7;12:679582. doi: 10.3389/fendo.2021.679582. eCollection 2021.
9
Galectin-9 Targets NLRP3 for Autophagic Degradation to Limit Inflammation.半乳糖凝集素-9 通过靶向 NLRP3 进行自噬降解来限制炎症反应。
J Immunol. 2021 Jun 1;206(11):2692-2699. doi: 10.4049/jimmunol.2001404. Epub 2021 May 7.
10
Gestational Diabetes Mellitus and Maternal Immune Dysregulation: What We Know So Far.妊娠期糖尿病与母体免疫失调:目前我们所知的。
Int J Mol Sci. 2021 Apr 20;22(8):4261. doi: 10.3390/ijms22084261.