Suppr超能文献

环磷酸腺苷-蛋白激酶A信号通路对酒精暴露加剧的创伤后应激障碍样行为的调节及其机制

The regulation and mechanism of the cAMP-PKA pathway on PTSD-like behaviors exacerbated by alcohol exposure.

作者信息

Zhao Shuang, Zhao Wei, Wang Ziqi, Chen Xiaofei, Zong Fangjiao, Zhang Hanting

机构信息

Department of Pharmacology, Qingdao University School of Pharmacy, Qingdao, China.

出版信息

Front Pharmacol. 2025 May 16;16:1592187. doi: 10.3389/fphar.2025.1592187. eCollection 2025.

Abstract

BACKGROUND

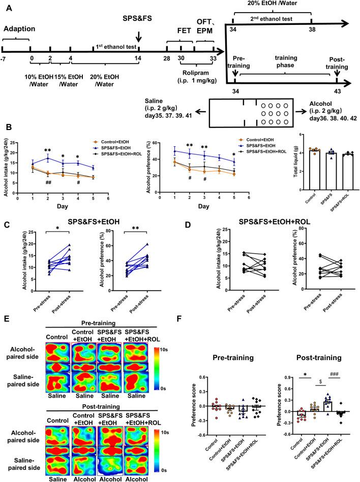
Alcohol use disorder (AUD) and post-traumatic stress disorder (PTSD) exhibit a significant degree of comorbidity. Nevertheless, the specific effects and underlying mechanisms by which alcohol, as a risk factor, contributes to the development of PTSD-ike phenotypes remain poorly understood. Both chronic alcohol consumption and exposure to traumatic stress can lead to synaptic damage in the hippocampus, potentially serving as a neurobiological basis for the exacerbation of PTSD induced by alcohol.

METHODS

In this study, an animal model was established by allowing mice to voluntarily consume alcohol for 2 weeks, followed by exposure to a single prolonged stress combined with foot shock (SPS&FS). Subsequently, the mice received an intraperitoneal injection of rolipram (1 mg/kg), and behavioral, biochemical, and morphological analyses were performed.

RESULTS

The findings revealed that individuals with early alcohol exposure exhibited more pronounced deficits in fear extinction during the fear extinction task (FET) and displayed higher levels of anxiety-like behavior in both the open field test (OFT) and the elevated plus maze test (EPM). Activation of cAMP-PKA signaling enhanced the downregulation of brain-derived neurotrophic factor (BDNF) and tyrosine kinase receptor B (TrkB), upregulated the expression of PSD95, synaptophysin, AMPA, and NMDA receptor subtypes, and reversed the impairment of CA1 synaptic function and dendritic structure in the hippocampus.

CONCLUSION

Activation of the cAMP-PKA pathway facilitated fear extinction in PTSD mice with early alcohol exposure, alleviated anxiety-like behavior, attenuated symptoms of AUD following ethanol relapses. These findings suggest that modulating hippocampal synaptic plasticity by activating the cAMP-PKA pathway may represent a promising therapeutic approach for attenuating alcohol-exacerbated PTSD-like behaviors.

摘要

背景

酒精使用障碍(AUD)与创伤后应激障碍(PTSD)存在显著的共病现象。然而,酒精作为一个风险因素,导致创伤后应激障碍样表型发展的具体影响和潜在机制仍知之甚少。长期饮酒和暴露于创伤性应激均可导致海马体突触损伤,这可能是酒精诱发创伤后应激障碍加重的神经生物学基础。

方法

在本研究中,通过让小鼠自愿饮酒2周,随后暴露于单次长时间应激联合足部电击(SPS&FS)来建立动物模型。随后,给小鼠腹腔注射咯利普兰(1mg/kg),并进行行为学、生物化学和形态学分析。

结果

研究结果显示,早期酒精暴露的个体在恐惧消退任务(FET)中表现出更明显的恐惧消退缺陷,并且在旷场试验(OFT)和高架十字迷宫试验(EPM)中均表现出更高水平的焦虑样行为。cAMP-PKA信号通路的激活增强了脑源性神经营养因子(BDNF)和酪氨酸激酶受体B(TrkB)的下调,上调了PSD95、突触素、AMPA和NMDA受体亚型的表达,并逆转了海马体CA1突触功能和树突结构的损伤。

结论

cAMP-PKA通路的激活促进了早期酒精暴露的创伤后应激障碍小鼠的恐惧消退,减轻了焦虑样行为,减轻了乙醇复发后的酒精使用障碍症状。这些发现表明,通过激活cAMP-PKA通路调节海马体突触可塑性可能是减轻酒精加重的创伤后应激障碍样行为的一种有前景的治疗方法。

https://cdn.ncbi.nlm.nih.gov/pmc/blobs/3cb7/12122473/6c8cd376c6e9/fphar-16-1592187-g001.jpg

文献检索

告别复杂PubMed语法,用中文像聊天一样搜索,搜遍4000万医学文献。AI智能推荐,让科研检索更轻松。

立即免费搜索

文件翻译

保留排版,准确专业,支持PDF/Word/PPT等文件格式,支持 12+语言互译。

免费翻译文档

深度研究

AI帮你快速写综述,25分钟生成高质量综述,智能提取关键信息,辅助科研写作。

立即免费体验