• 文献检索
  • 文档翻译
  • 深度研究
  • 学术资讯
  • Suppr Zotero 插件Zotero 插件
  • 邀请有礼
  • 套餐&价格
  • 历史记录
应用&插件
Suppr Zotero 插件Zotero 插件浏览器插件Mac 客户端Windows 客户端微信小程序
定价
高级版会员购买积分包购买API积分包
服务
文献检索文档翻译深度研究API 文档MCP 服务
关于我们
关于 Suppr公司介绍联系我们用户协议隐私条款
关注我们

Suppr 超能文献

核心技术专利:CN118964589B侵权必究
粤ICP备2023148730 号-1Suppr @ 2026

文献检索

告别复杂PubMed语法,用中文像聊天一样搜索,搜遍4000万医学文献。AI智能推荐,让科研检索更轻松。

立即免费搜索

文件翻译

保留排版,准确专业,支持PDF/Word/PPT等文件格式,支持 12+语言互译。

免费翻译文档

深度研究

AI帮你快速写综述,25分钟生成高质量综述,智能提取关键信息,辅助科研写作。

立即免费体验

杏仁核-梨状后皮质网络中的二阶威胁条件作用

Second-order threat conditioning in the amygdala-posterior piriform cortex network.

作者信息

Sepahvand Tayebeh, Qin Tian, Hasan Zia, Power Kyron D, Carew Samantha J, Nazari Negar, Janes Alyssa M, Salman Ali, Xia Yue, Benoukraf Touati, Yuan Qi

机构信息

Biomedical Sciences, Faculty of Medicine, Memorial University, St. John's, NL, A1B 3V6, Canada.

出版信息

Commun Biol. 2025 Jun 2;8(1):846. doi: 10.1038/s42003-025-08287-2.

DOI:10.1038/s42003-025-08287-2
PMID:40456854
原文链接:https://pmc.ncbi.nlm.nih.gov/articles/PMC12130327/
Abstract

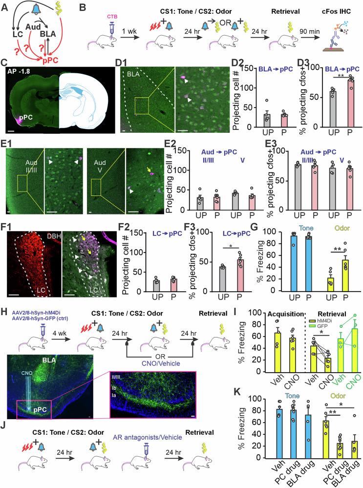
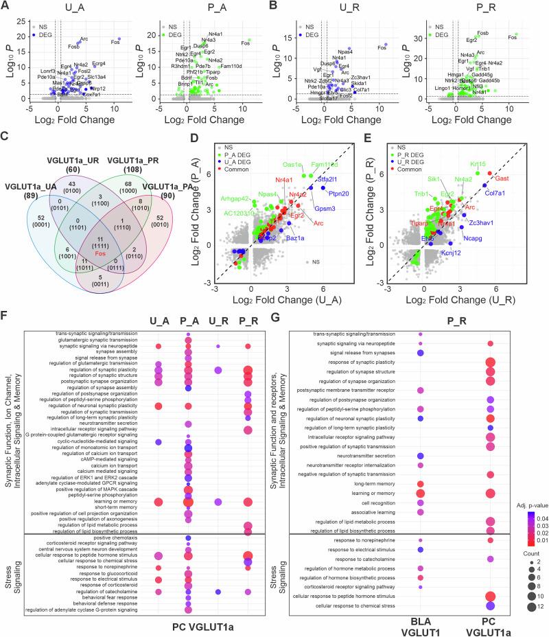
Fear, while crucial for survival, is a component of a myriad of psychiatric illnesses in its extreme. Persistent fear memories can form through processes such as second-order conditioning (SOC), during which a second-order conditioned stimulus (CS2) acquires significance by associating with a first-order conditioned stimulus (CS1). The neural circuitry underlying SOC, particularly the roles of sensory cortices, remains poorly understood. Here we explore the mechanisms of olfactory SOC in rats, focusing on the basolateral amygdala (BLA) and posterior piriform cortex (pPC). Our results demonstrate that NMDAR-dependent plasticity in both regions is essential for SOC. The BLA mediates the CS2-CS1 association, while the pPC, receiving inputs from the locus coeruleus and BLA, is critical for memory acquisition and retrieval. Single-nucleus multiomics analysis of Fos ensembles in both regions reveals distinct yet overlapping gene activation profiles in excitatory neurons, accompanied by global chromatin remodeling. These findings highlight the specific yet coordinated roles of these structures in supporting learning and memory.

摘要

恐惧虽然对生存至关重要,但在极端情况下却是众多精神疾病的一个组成部分。持续性恐惧记忆可通过二阶条件作用(SOC)等过程形成,在此过程中,二阶条件刺激(CS2)通过与一阶条件刺激(CS1)关联而获得意义。SOC背后的神经回路,尤其是感觉皮层的作用,仍知之甚少。在这里,我们探索大鼠嗅觉SOC的机制,重点关注基底外侧杏仁核(BLA)和梨状后皮质(pPC)。我们的结果表明,这两个区域中依赖NMDAR的可塑性对于SOC至关重要。BLA介导CS2-CS1关联,而接受来自蓝斑和BLA输入的pPC对于记忆获取和检索至关重要。对这两个区域中Fos集落的单核多组学分析揭示了兴奋性神经元中不同但重叠的基因激活谱,并伴有全局染色质重塑。这些发现突出了这些结构在支持学习和记忆方面的特定但协调的作用。

https://cdn.ncbi.nlm.nih.gov/pmc/blobs/4397/12130327/648ada70aac0/42003_2025_8287_Fig9_HTML.jpg
https://cdn.ncbi.nlm.nih.gov/pmc/blobs/4397/12130327/393951f2032d/42003_2025_8287_Fig1_HTML.jpg
https://cdn.ncbi.nlm.nih.gov/pmc/blobs/4397/12130327/c89c4b083397/42003_2025_8287_Fig2_HTML.jpg
https://cdn.ncbi.nlm.nih.gov/pmc/blobs/4397/12130327/3ebdd4077b4e/42003_2025_8287_Fig3_HTML.jpg
https://cdn.ncbi.nlm.nih.gov/pmc/blobs/4397/12130327/66880ef003ab/42003_2025_8287_Fig4_HTML.jpg
https://cdn.ncbi.nlm.nih.gov/pmc/blobs/4397/12130327/05fd4a8eb22e/42003_2025_8287_Fig5_HTML.jpg
https://cdn.ncbi.nlm.nih.gov/pmc/blobs/4397/12130327/7226c02e746f/42003_2025_8287_Fig6_HTML.jpg
https://cdn.ncbi.nlm.nih.gov/pmc/blobs/4397/12130327/97778fcf38b0/42003_2025_8287_Fig7_HTML.jpg
https://cdn.ncbi.nlm.nih.gov/pmc/blobs/4397/12130327/26db40669c5f/42003_2025_8287_Fig8_HTML.jpg
https://cdn.ncbi.nlm.nih.gov/pmc/blobs/4397/12130327/648ada70aac0/42003_2025_8287_Fig9_HTML.jpg
https://cdn.ncbi.nlm.nih.gov/pmc/blobs/4397/12130327/393951f2032d/42003_2025_8287_Fig1_HTML.jpg
https://cdn.ncbi.nlm.nih.gov/pmc/blobs/4397/12130327/c89c4b083397/42003_2025_8287_Fig2_HTML.jpg
https://cdn.ncbi.nlm.nih.gov/pmc/blobs/4397/12130327/3ebdd4077b4e/42003_2025_8287_Fig3_HTML.jpg
https://cdn.ncbi.nlm.nih.gov/pmc/blobs/4397/12130327/66880ef003ab/42003_2025_8287_Fig4_HTML.jpg
https://cdn.ncbi.nlm.nih.gov/pmc/blobs/4397/12130327/05fd4a8eb22e/42003_2025_8287_Fig5_HTML.jpg
https://cdn.ncbi.nlm.nih.gov/pmc/blobs/4397/12130327/7226c02e746f/42003_2025_8287_Fig6_HTML.jpg
https://cdn.ncbi.nlm.nih.gov/pmc/blobs/4397/12130327/97778fcf38b0/42003_2025_8287_Fig7_HTML.jpg
https://cdn.ncbi.nlm.nih.gov/pmc/blobs/4397/12130327/26db40669c5f/42003_2025_8287_Fig8_HTML.jpg
https://cdn.ncbi.nlm.nih.gov/pmc/blobs/4397/12130327/648ada70aac0/42003_2025_8287_Fig9_HTML.jpg

相似文献

1
Second-order threat conditioning in the amygdala-posterior piriform cortex network.杏仁核-梨状后皮质网络中的二阶威胁条件作用
Commun Biol. 2025 Jun 2;8(1):846. doi: 10.1038/s42003-025-08287-2.
2
Trace Fear Conditioning Differentially Modulates Intrinsic Excitability of Medial Prefrontal Cortex-Basolateral Complex of Amygdala Projection Neurons in Infralimbic and Prelimbic Cortices.痕迹恐惧条件反射对边缘下皮质和边缘前皮质中杏仁核投射神经元的内侧前额叶皮质-基底外侧复合体的内在兴奋性有不同调节作用。
J Neurosci. 2015 Sep 30;35(39):13511-24. doi: 10.1523/JNEUROSCI.2329-15.2015.
3
Higher-Order Sensory Cortex Drives Basolateral Amygdala Activity during the Recall of Remote, but Not Recently Learned Fearful Memories.在回忆远期而非近期习得的恐惧记忆时,高阶感觉皮层驱动基底外侧杏仁核的活动。
J Neurosci. 2016 Feb 3;36(5):1647-59. doi: 10.1523/JNEUROSCI.2351-15.2016.
4
Olfactory fear conditioning induces field potential potentiation in rat olfactory cortex and amygdala.嗅觉恐惧条件反射可诱导大鼠嗅觉皮层和杏仁核中的场电位增强。
Learn Mem. 2004 Nov-Dec;11(6):761-9. doi: 10.1101/lm.83604. Epub 2004 Nov 10.
5
Basolateral amygdala to posterior piriform cortex connectivity ensures precision in learned odor threat.基底外侧杏仁核至后梨状皮质的连接确保了学习气味威胁的准确性。
Sci Rep. 2021 Nov 5;11(1):21746. doi: 10.1038/s41598-021-01320-4.
6
Prediction Error Determines Whether NMDA Receptors in the Basolateral Amygdala Complex Are Involved in Pavlovian Fear Conditioning.预测误差决定了外侧杏仁核复合体中的 NMDA 受体是否参与了条件性恐惧反应。
J Neurosci. 2022 May 25;42(21):4360-4379. doi: 10.1523/JNEUROSCI.2156-21.2022. Epub 2022 Apr 11.
7
The Conditions under Which Consolidation of Serial-Order Conditioned Fear Requires Protein Synthesis in the Basolateral Amygdala Complex.在哪些条件下,序列条件性恐惧的巩固需要杏仁基底外侧复合体中的蛋白质合成。
J Neurosci. 2019 Sep 11;39(37):7357-7368. doi: 10.1523/JNEUROSCI.0768-19.2019. Epub 2019 Jul 24.
8
Microtopography of fear memory consolidation and extinction retrieval within prefrontal cortex and amygdala.恐惧记忆巩固和消退提取的前额叶皮层和杏仁核的微观地形。
Psychopharmacology (Berl). 2019 Jan;236(1):383-397. doi: 10.1007/s00213-018-5068-4. Epub 2019 Jan 4.
9
Acquisition and extinction of second-order context conditioned fear: Role of the amygdala.二阶条件性恐惧的获得和消除:杏仁核的作用。
Neurobiol Learn Mem. 2021 Sep;183:107485. doi: 10.1016/j.nlm.2021.107485. Epub 2021 Jul 1.
10
Encoding of Odor Fear Memories in the Mouse Olfactory Cortex.气味恐惧记忆在小鼠嗅皮层中的编码。
Curr Biol. 2019 Feb 4;29(3):367-380.e4. doi: 10.1016/j.cub.2018.12.003. Epub 2019 Jan 3.

本文引用的文献

1
Parabrachial Calca neurons mediate second-order conditioning.臂旁核内钙神经元介导二阶条件反射。
Nat Commun. 2024 Nov 9;15(1):9721. doi: 10.1038/s41467-024-53977-w.
2
Using clusterProfiler to characterize multiomics data.使用 clusterProfiler 对多组学数据进行特征分析。
Nat Protoc. 2024 Nov;19(11):3292-3320. doi: 10.1038/s41596-024-01020-z. Epub 2024 Jul 17.
3
Activated somatostatin interneurons orchestrate memory microcircuits.激活的生长抑素中间神经元协调记忆微电路。
Neuron. 2024 Jan 17;112(2):201-208.e4. doi: 10.1016/j.neuron.2023.10.013. Epub 2023 Nov 8.
4
Temporally specific gene expression and chromatin remodeling programs regulate a conserved enhancer.时间特异性基因表达和染色质重塑程序调节保守增强子。
Elife. 2023 Nov 8;12:RP89993. doi: 10.7554/eLife.89993.
5
The Basolateral Amygdala: The Core of a Network for Threat Conditioning, Extinction, and Second-Order Threat Conditioning.基底外侧杏仁核:威胁条件作用、消退及二阶威胁条件作用网络的核心
Biology (Basel). 2023 Sep 22;12(10):1274. doi: 10.3390/biology12101274.
6
Neuronal types in the mouse amygdala and their transcriptional response to fear conditioning.小鼠杏仁核中的神经元类型及其对恐惧条件反射的转录反应。
Nat Neurosci. 2023 Dec;26(12):2237-2249. doi: 10.1038/s41593-023-01469-3. Epub 2023 Oct 26.
7
Olfactory threat extinction in the piriform cortex: An age-dependent employment of NMDA receptor-dependent long-term depression.嗅球中的嗅觉威胁性消退:一种依赖 NMDA 受体的长时程抑制的年龄依赖性作用。
Proc Natl Acad Sci U S A. 2023 Oct 31;120(44):e2309986120. doi: 10.1073/pnas.2309986120. Epub 2023 Oct 25.
8
MethMotif.Org 2024: a database integrating context-specific transcription factor-binding motifs with DNA methylation patterns.MethMotif.Org 2024:一个整合了特定于上下文的转录因子结合基序与 DNA 甲基化模式的数据库。
Nucleic Acids Res. 2024 Jan 5;52(D1):D222-D228. doi: 10.1093/nar/gkad894.
9
Dictionary learning for integrative, multimodal and scalable single-cell analysis.基于字典学习的综合、多模态和可扩展的单细胞分析。
Nat Biotechnol. 2024 Feb;42(2):293-304. doi: 10.1038/s41587-023-01767-y. Epub 2023 May 25.
10
Distinct subpopulations of D1 medium spiny neurons exhibit unique transcriptional responsiveness to cocaine.不同亚群的 D1 中型棘突神经元对可卡因表现出独特的转录反应性。
Mol Cell Neurosci. 2023 Jun;125:103849. doi: 10.1016/j.mcn.2023.103849. Epub 2023 Mar 24.