Suppr超能文献

小鼠杏仁核中的神经元类型及其对恐惧条件反射的转录反应。

Neuronal types in the mouse amygdala and their transcriptional response to fear conditioning.

机构信息

Faculty of Biotechnology and Food Engineering, Technion-Israel Institute of Technology, Haifa, Israel.

Sagol Department of Neurobiology, University of Haifa, Haifa, Israel.

出版信息

Nat Neurosci. 2023 Dec;26(12):2237-2249. doi: 10.1038/s41593-023-01469-3. Epub 2023 Oct 26.

Abstract

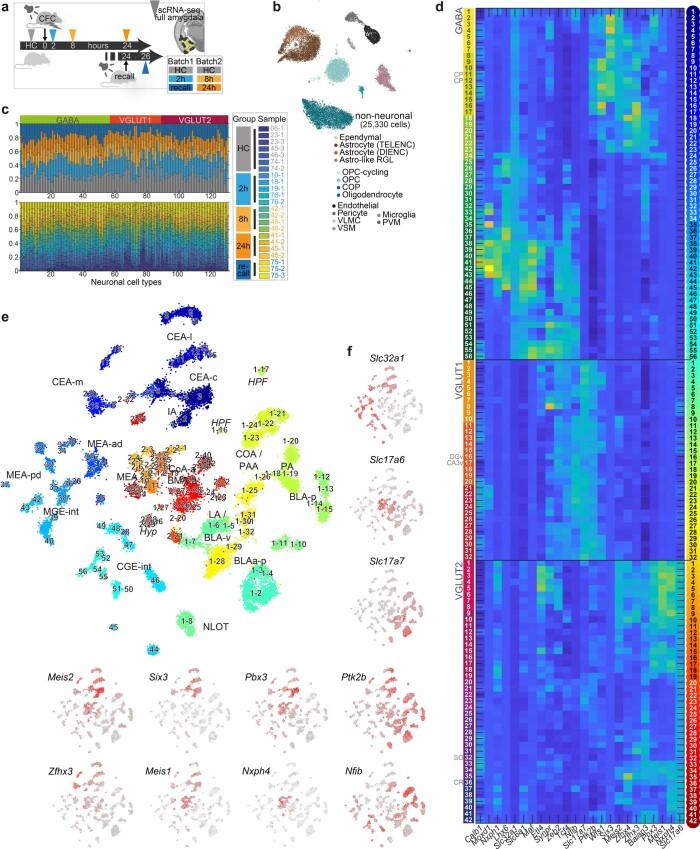
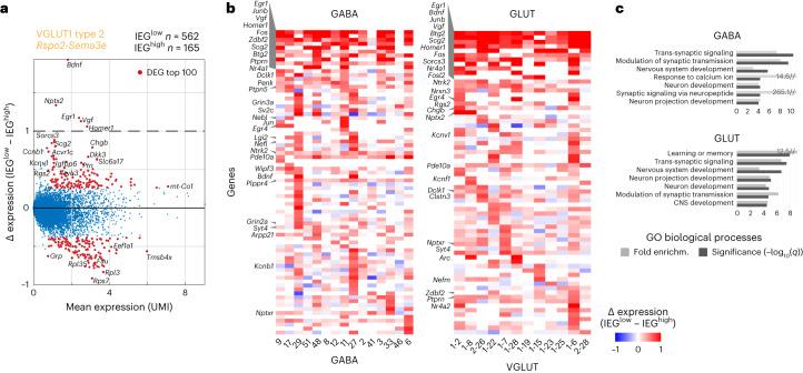
The amygdala is a brain region primarily associated with emotional response. The use of genetic markers and single-cell transcriptomics can provide insights into behavior-associated cell state changes. Here we present a detailed cell-type taxonomy of the adult mouse amygdala during fear learning and memory consolidation. We perform single-cell RNA sequencing on naïve and fear-conditioned mice, identify 130 neuronal cell types and validate their spatial distributions. A subset of all neuronal types is transcriptionally responsive to fear learning and memory retrieval. The activated engram cells upregulate activity-response genes and coordinate the expression of genes associated with neurite outgrowth, synaptic signaling, plasticity and development. We identify known and previously undescribed candidate genes responsive to fear learning. Our molecular atlas may be used to generate hypotheses to unveil the neuron types and neural circuits regulating the emotional component of learning and memory.

摘要

杏仁核是大脑中主要与情绪反应相关的区域。利用遗传标记和单细胞转录组学可以深入了解与行为相关的细胞状态变化。在这里,我们在恐惧学习和记忆巩固期间呈现了成年小鼠杏仁核的详细细胞类型分类。我们对未处理和条件恐惧的小鼠进行单细胞 RNA 测序,鉴定出 130 种神经元细胞类型,并验证了它们的空间分布。所有神经元类型的一部分对恐惧学习和记忆检索具有转录反应性。激活的记忆细胞上调活性反应基因,并协调与神经突生长、突触信号传递、可塑性和发育相关的基因的表达。我们确定了已知和以前未描述的对恐惧学习有反应的候选基因。我们的分子图谱可用于提出假设,以揭示调节学习和记忆的情绪成分的神经元类型和神经回路。

https://cdn.ncbi.nlm.nih.gov/pmc/blobs/d00a/10689239/f5c884efe876/41593_2023_1469_Fig1_HTML.jpg

文献AI研究员

20分钟写一篇综述,助力文献阅读效率提升50倍。

立即体验

用中文搜PubMed

大模型驱动的PubMed中文搜索引擎

马上搜索

文档翻译

学术文献翻译模型,支持多种主流文档格式。

立即体验