• 文献检索
  • 文档翻译
  • 深度研究
  • 学术资讯
  • Suppr Zotero 插件Zotero 插件
  • 邀请有礼
  • 套餐&价格
  • 历史记录
应用&插件
Suppr Zotero 插件Zotero 插件浏览器插件Mac 客户端Windows 客户端微信小程序
定价
高级版会员购买积分包购买API积分包
服务
文献检索文档翻译深度研究API 文档MCP 服务
关于我们
关于 Suppr公司介绍联系我们用户协议隐私条款
关注我们

Suppr 超能文献

核心技术专利:CN118964589B侵权必究
粤ICP备2023148730 号-1Suppr @ 2026

文献检索

告别复杂PubMed语法,用中文像聊天一样搜索,搜遍4000万医学文献。AI智能推荐,让科研检索更轻松。

立即免费搜索

文件翻译

保留排版,准确专业,支持PDF/Word/PPT等文件格式,支持 12+语言互译。

免费翻译文档

深度研究

AI帮你快速写综述,25分钟生成高质量综述,智能提取关键信息,辅助科研写作。

立即免费体验

用于临床前和临床环境中射血分数保留的心力衰竭的多微小RNA诊断面板。

Multi-microRNA diagnostic panel for heart failure with preserved ejection fraction in preclinical and clinical settings.

作者信息

Parvan Reza, Rolim Natale, Gevaert Andreas B, Cataliotti Alessandro, van Craenenbroeck Emeline M, Adams Volker, Wisløff Ulrik, Silva Gustavo Jose Justo

机构信息

Institute for Experimental Medical Research, Oslo University Hospital and University of Oslo, Oslo, Norway.

Department of Circulation and Medical Imaging, Norwegian University of Science and Technology, Trondheim, Norway.

出版信息

ESC Heart Fail. 2025 Aug;12(4):3028-3041. doi: 10.1002/ehf2.15324. Epub 2025 Jun 2.

DOI:10.1002/ehf2.15324
PMID:40457688
原文链接:https://pmc.ncbi.nlm.nih.gov/articles/PMC12287815/
Abstract

AIMS

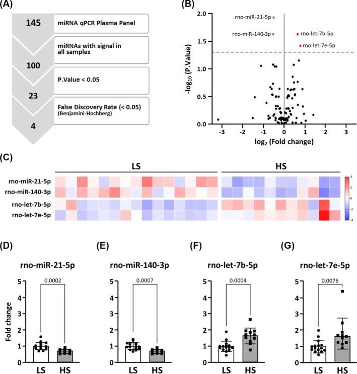
Heart failure with preserved ejection fraction (HFpEF) is a complex syndrome accounting for half of heart failure cases. Although natriuretic peptides are the most accepted and extensively used biomarkers for heart failure, their diagnostic accuracy for HFpEF remains debatable. Here, we aimed to identify a panel of circulating microRNAs (miRNAs) as potential novel biomarkers for diagnosis of HFpEF in a preclinical model, subsequently validated in human HFpEF patients.

METHODS AND RESULTS

In a female hypertension-induced HFpEF model [Dahl/Salt Sensitive (DSS) rats], circulating miRNA levels were screened in the plasma via real-time quantitative polymerase chain reaction. DSS rats exhibited HFpEF features as indicated by diastolic dysfunction and adverse cardiac remodelling when fed a high-salt (8%) diet (n = 11) compared with a low-salt (0.3%) diet (n = 15). A panel of four circulating miRNAs (rno-let-7b-5p, rno-let-7e-5p, rno-miR-21-5p and rno-miR-140-3p) were found significantly altered in the DSS plasma. Clinical performance of miRNA expression analysis was assessed in publicly available datasets of human heart failure patients, including assessment of discrimination of different categories of heart failure [GSE53437; control = 30, heart failure with reduced ejection fraction (HFrEF) = 41, HFpEF = 19] and gender differences (GSE104150; female = 6, male = 10). The miRNA panel significantly discriminated HFpEF patients from healthy individuals and HFrEF patients. We also found significant downregulation of let-7b-5p and miR-21-5p in females compared with males, regardless of health status.

CONCLUSIONS

A panel of four circulating miRNAs was differently expressed in female HFpEF rats and significantly discriminated HFpEF patients from healthy individuals and HFrEF patients. This cross-species and bench-to-bedside approach demonstrates the potential of miRNA-based panels for HFpEF diagnosis.

摘要

目的

射血分数保留的心力衰竭(HFpEF)是一种复杂的综合征,占心力衰竭病例的一半。尽管利钠肽是心力衰竭最被认可和广泛使用的生物标志物,但其对HFpEF的诊断准确性仍存在争议。在此,我们旨在鉴定一组循环微小RNA(miRNA)作为在临床前模型中诊断HFpEF的潜在新型生物标志物,随后在人类HFpEF患者中进行验证。

方法与结果

在雌性高血压诱导的HFpEF模型[ Dahl/盐敏感(DSS)大鼠]中,通过实时定量聚合酶链反应筛选血浆中的循环miRNA水平。与低盐(0.3%)饮食(n = 15)相比,高盐(8%)饮食喂养的DSS大鼠(n = 11)出现舒张功能障碍和不良心脏重塑,表现出HFpEF特征。发现一组四种循环miRNA(rno-let-7b-5p、rno-let-7e-5p、rno-miR-21-5p和rno-miR-140-3p)在DSS血浆中显著改变。在公开可用的人类心力衰竭患者数据集中评估miRNA表达分析的临床性能,包括评估不同类型心力衰竭的鉴别[GSE53437;对照组 = 30,射血分数降低的心力衰竭(HFrEF)= 41,HFpEF = 19]和性别差异(GSE104150;女性 = 6,男性 = 10)。该miRNA组显著区分HFpEF患者与健康个体和HFrEF患者。我们还发现,无论健康状况如何,女性中let-7b-5p和miR-21-5p均显著下调。

结论

一组四种循环miRNA在雌性HFpEF大鼠中表达不同,并显著区分HFpEF患者与健康个体和HFrEF患者。这种跨物种和从实验台到病床旁的方法证明了基于miRNA的组在HFpEF诊断中的潜力。

https://cdn.ncbi.nlm.nih.gov/pmc/blobs/b521/12287815/6845432bd52b/EHF2-12-3028-g001.jpg
https://cdn.ncbi.nlm.nih.gov/pmc/blobs/b521/12287815/36a2042b83d1/EHF2-12-3028-g004.jpg
https://cdn.ncbi.nlm.nih.gov/pmc/blobs/b521/12287815/39c0efb5f2bf/EHF2-12-3028-g003.jpg
https://cdn.ncbi.nlm.nih.gov/pmc/blobs/b521/12287815/11005b09bb9e/EHF2-12-3028-g002.jpg
https://cdn.ncbi.nlm.nih.gov/pmc/blobs/b521/12287815/704a2acd9ccb/EHF2-12-3028-g005.jpg
https://cdn.ncbi.nlm.nih.gov/pmc/blobs/b521/12287815/6845432bd52b/EHF2-12-3028-g001.jpg
https://cdn.ncbi.nlm.nih.gov/pmc/blobs/b521/12287815/36a2042b83d1/EHF2-12-3028-g004.jpg
https://cdn.ncbi.nlm.nih.gov/pmc/blobs/b521/12287815/39c0efb5f2bf/EHF2-12-3028-g003.jpg
https://cdn.ncbi.nlm.nih.gov/pmc/blobs/b521/12287815/11005b09bb9e/EHF2-12-3028-g002.jpg
https://cdn.ncbi.nlm.nih.gov/pmc/blobs/b521/12287815/704a2acd9ccb/EHF2-12-3028-g005.jpg
https://cdn.ncbi.nlm.nih.gov/pmc/blobs/b521/12287815/6845432bd52b/EHF2-12-3028-g001.jpg

相似文献

1
Multi-microRNA diagnostic panel for heart failure with preserved ejection fraction in preclinical and clinical settings.用于临床前和临床环境中射血分数保留的心力衰竭的多微小RNA诊断面板。
ESC Heart Fail. 2025 Aug;12(4):3028-3041. doi: 10.1002/ehf2.15324. Epub 2025 Jun 2.
2
Prognostic and predictive microRNA panels for heart failure patients with reduced or preserved ejection fraction: a meta-analysis of Kaplan-Meier-based individual patient data.射血分数降低或保留的心力衰竭患者的预后和预测性微小RNA面板:基于Kaplan-Meier的个体患者数据的荟萃分析
BMC Med. 2025 Jul 7;23(1):409. doi: 10.1186/s12916-025-04238-0.
3
The utility of growth differentiation factor-15, galectin-3, and sST2 as biomarkers for the diagnosis of heart failure with preserved ejection fraction and compared to heart failure with reduced ejection fraction: a systematic review.生长分化因子 15、半乳糖凝集素 3 和可溶性 ST2 作为心力衰竭保留射血分数和心力衰竭射血分数降低的诊断生物标志物的效用:系统评价。
Heart Fail Rev. 2021 Jul;26(4):799-812. doi: 10.1007/s10741-020-09913-3.
4
Aptamer Proteomics for Biomarker Discovery in Heart Failure With Preserved Ejection Fraction: The PARAGON-HF Proteomic Substudy.适体蛋白质组学在心衰保留射血分数生物标志物发现中的应用:PARAGON-HF 蛋白质组学子研究。
J Am Heart Assoc. 2024 Jul 2;13(13):e033544. doi: 10.1161/JAHA.123.033544. Epub 2024 Jun 21.
5
Association between insulin resistance indices and outcomes in patients with heart failure with preserved ejection fraction.射血分数保留的心力衰竭患者胰岛素抵抗指数与预后的关系
Cardiovasc Diabetol. 2025 Jan 22;24(1):32. doi: 10.1186/s12933-025-02595-x.
6
Systematic review and meta-analysis of stroke and thromboembolism risk in atrial fibrillation with preserved vs. reduced ejection fraction heart failure.射血分数保留与降低的心衰伴房颤患者卒中及血栓栓塞风险的系统评价和荟萃分析。
BMC Cardiovasc Disord. 2024 Sep 18;24(1):495. doi: 10.1186/s12872-024-04133-1.
7
Plasma metabolomics identifies signatures that distinguish heart failure with reduced and preserved ejection fraction.血浆代谢组学识别出可区分射血分数降低和保留的心力衰竭的特征。
ESC Heart Fail. 2025 Apr 15. doi: 10.1002/ehf2.15285.
8
Sex-specific cardiometabolic multimorbidity, metabolic syndrome and left ventricular function in heart failure with preserved ejection fraction in the UK Biobank.英国生物银行中射血分数保留的心力衰竭患者的性别特异性心脏代谢多重疾病、代谢综合征与左心室功能
Cardiovasc Diabetol. 2025 Jun 4;24(1):238. doi: 10.1186/s12933-025-02788-4.
9
Histone H2A: a promising diagnostic marker in heart failure with reduced versus preserved ejection fraction.组蛋白H2A:射血分数降低与保留型心力衰竭中一种有前景的诊断标志物。
Mol Cell Biochem. 2025 Mar 22. doi: 10.1007/s11010-025-05254-7.
10
Evidence-Based Application of Natriuretic Peptides in the Evaluation of Chronic Heart Failure With Preserved Ejection Fraction in the Ambulatory Outpatient Setting.利钠肽在门诊环境中评估射血分数保留的慢性心力衰竭中的循证应用
Circulation. 2025 Apr 8;151(14):976-989. doi: 10.1161/CIRCULATIONAHA.124.072156. Epub 2025 Jan 22.

引用本文的文献

1
From Natriuretic Peptides to microRNAs: Multi-Analyte Liquid Biopsy Horizons in Heart Failure.从利钠肽到微小RNA:心力衰竭中的多分析物液体活检前景
Biomolecules. 2025 Aug 19;15(8):1189. doi: 10.3390/biom15081189.

本文引用的文献

1
Profile of serum microRNAs in heart failure with reduced and preserved ejection fraction: Correlation with myocardial remodeling.射血分数降低和保留的心力衰竭患者血清微小RNA谱:与心肌重塑的相关性
Heliyon. 2024 Mar 7;10(6):e27206. doi: 10.1016/j.heliyon.2024.e27206. eCollection 2024 Mar 30.
2
Sex-specific differences in risk factors, comorbidities, diagnostic challenges, optimal management, and prognostic outcomes of heart failure with preserved ejection fraction: A comprehensive literature review.射血分数保留的心力衰竭的性别特异性危险因素、合并症、诊断挑战、最佳治疗方法和预后结果的差异:全面文献综述。
Heart Fail Rev. 2024 Jan;29(1):235-256. doi: 10.1007/s10741-023-10369-4. Epub 2023 Nov 24.
3
Heart failure with preserved ejection fraction: New challenges and new hopes.
射血分数保留的心力衰竭:新挑战与新希望。
Presse Med. 2024 Mar;53(1):104185. doi: 10.1016/j.lpm.2023.104185. Epub 2023 Oct 22.
4
2023 Focused Update of the 2021 ESC Guidelines for the diagnosis and treatment of acute and chronic heart failure.《2021年欧洲心脏病学会急性和慢性心力衰竭诊断与治疗指南》2023年聚焦更新
Eur Heart J. 2023 Oct 1;44(37):3627-3639. doi: 10.1093/eurheartj/ehad195.
5
Development of circulating microRNA-based biomarkers for medical decision-making: a friendly reminder of what should NOT be done.基于循环 microRNA 的生物标志物在医学决策中的开发:善意提醒哪些事不该做。
Crit Rev Clin Lab Sci. 2023 Mar;60(2):141-152. doi: 10.1080/10408363.2022.2128030. Epub 2022 Nov 2.
6
Diagnostic performance of microRNAs in the detection of heart failure with reduced or preserved ejection fraction: a systematic review and meta-analysis.microRNAs 在检测射血分数降低或保留的心力衰竭中的诊断性能:系统评价和荟萃分析。
Eur J Heart Fail. 2022 Dec;24(12):2212-2225. doi: 10.1002/ejhf.2700. Epub 2022 Oct 27.
7
Clinical Phenotypes of Heart Failure With Preserved Ejection Fraction to Select Preclinical Animal Models.射血分数保留的心力衰竭的临床表型以选择临床前动物模型
JACC Basic Transl Sci. 2022 May 25;7(8):844-857. doi: 10.1016/j.jacbts.2021.12.009. eCollection 2022 Aug.
8
2022 AHA/ACC/HFSA Guideline for the Management of Heart Failure: A Report of the American College of Cardiology/American Heart Association Joint Committee on Clinical Practice Guidelines.2022年美国心脏协会/美国心脏病学会/美国心力衰竭学会心力衰竭管理指南:美国心脏病学会/美国心脏协会临床实践指南联合委员会报告
Circulation. 2022 May 3;145(18):e895-e1032. doi: 10.1161/CIR.0000000000001063. Epub 2022 Apr 1.
9
Dynamic Changes in miR-21 Regulate Right Ventricular Dysfunction in Congenital Heart Disease-Related Pulmonary Arterial Hypertension.miR-21 的动态变化调节先天性心脏病相关肺动脉高压的右心功能障碍。
Cells. 2022 Feb 6;11(3):564. doi: 10.3390/cells11030564.
10
Heart failure with preserved ejection fraction in patients with normal natriuretic peptide levels is associated with increased morbidity and mortality.利钠肽水平正常的射血分数保留的心力衰竭患者的发病率和死亡率增加。
Eur Heart J. 2022 May 21;43(20):1941-1951. doi: 10.1093/eurheartj/ehab911.