Suppr超能文献

核糖体与转录本结合缓冲了植物中的反式作用小干扰RNA生物合成。

Ribosomes binding to transcripts buffer ta-siRNA biogenesis in .

作者信息

Wang Han, Wen Qiming, Zhao Minglei, He Hualong, Cui Jie, You Chenjiang

机构信息

State Key Laboratory of Genetic Engineering and Ministry of Education Key Laboratory of Biodiversity Sciences and Ecological Engineering, Institute of Plant Biology, School of Life Sciences, Fudan University, Shanghai, China.

Guangdong Provincial Key Laboratory for Plant Epigenetics, College of Life Sciences and Oceanography, Shenzhen University, Shenzhen, China.

出版信息

Front Plant Sci. 2025 May 19;16:1561041. doi: 10.3389/fpls.2025.1561041. eCollection 2025.

Abstract

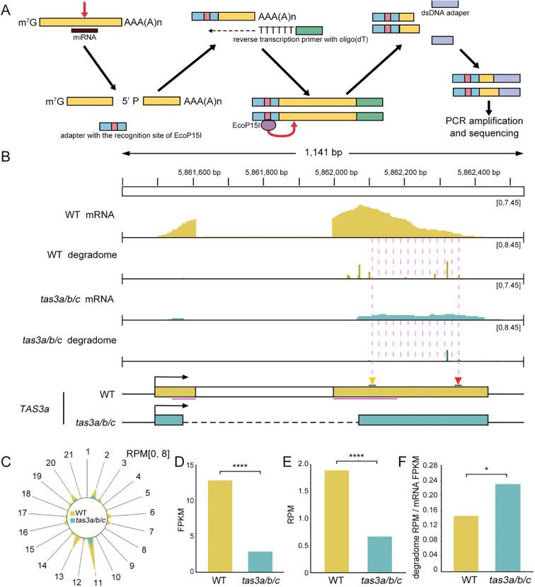
Small RNAs, including ta-siRNAs, play crucial roles in various processes in plants. Efforts have been made for decades to elucidate the biogenesis and function of ta-siRNAs. Though the key proteins involved in ta-siRNA biogenesis have been identified, the subcellular localization where ta-siRNAs are processed remains largely unexplored. Remarkably, non-coding transcripts were reported to be bound by ribosomes, the machinery responsible for protein translation. Utilizing edited genes in , a combination of sRNA-seq, mRNA-seq, RIP-seq, and degradome-seq was employed to investigate the role of ribosomes in ta-siRNA biogenesis in this study. In the two-hit model, deletion of ribosome-binding regions resulted in a decrease in the abundance of intact transcripts but did not significantly affect ta-siRNAs production or the efficiency of miRNA-guided cleavage. Conversely, the deletion of ribosome-binding regions led to a significant reduction in ta-siRNA abundance without affecting mRNA levels in the one-hit model. These findings indicate that in the two-hit model, ribosomes primarily stabilize transcripts, while in the one-hit model, they suppress miRNA cleavage but facilitate subsequent processing. Collectively, this study proposes a model that ribosomes play distinct roles in the one-hit and two-hit models of ta-siRNA biogenesis, and provides a new angle to investigate the tangled connection between small RNAs, including miRNA and ta-siRNA, and translation.

摘要

包括反式作用小干扰RNA(ta-siRNAs)在内的小RNA在植物的各种生理过程中发挥着关键作用。数十年来,人们一直在努力阐明ta-siRNAs的生物合成及功能。尽管已经确定了参与ta-siRNA生物合成的关键蛋白,但ta-siRNAs加工的亚细胞定位在很大程度上仍未得到探索。值得注意的是,有报道称非编码转录本会与核糖体结合,核糖体是负责蛋白质翻译的机制。在本研究中,利用编辑基因,结合小RNA测序(sRNA-seq)、信使核糖核酸测序(mRNA-seq)、核糖核蛋白免疫沉淀测序(RIP-seq)和降解组测序(degradome-seq)来研究核糖体在ta-siRNA生物合成中的作用。在双打击模型中,核糖体结合区域的缺失导致完整转录本丰度下降,但并未显著影响ta-siRNAs的产生或微小RNA(miRNA)引导的切割效率。相反,在单打击模型中,核糖体结合区域的缺失导致ta-siRNA丰度显著降低,而不影响mRNA水平。这些发现表明,在双打击模型中,核糖体主要稳定转录本,而在单打击模型中,它们抑制miRNA切割但促进后续加工。总的来说,本研究提出了一个模型,即核糖体在ta-siRNA生物合成的单打击和双打击模型中发挥不同作用,并为研究包括miRNA和ta-siRNA在内的小RNA与翻译之间错综复杂的联系提供了一个新视角。

https://cdn.ncbi.nlm.nih.gov/pmc/blobs/6971/12127299/3cfc712f6b57/fpls-16-1561041-g001.jpg

文献检索

告别复杂PubMed语法,用中文像聊天一样搜索,搜遍4000万医学文献。AI智能推荐,让科研检索更轻松。

立即免费搜索

文件翻译

保留排版,准确专业,支持PDF/Word/PPT等文件格式,支持 12+语言互译。

免费翻译文档

深度研究

AI帮你快速写综述,25分钟生成高质量综述,智能提取关键信息,辅助科研写作。

立即免费体验