Suppr超能文献

探索脊髓损伤中与缺氧相关的基因:通往新治疗靶点的途径。

Exploring hypoxia-related genes in spinal cord injury: a pathway to new therapeutic targets.

作者信息

Cheng Shihuan, Li Le, Xu Mengmeng, Ma Ningyi, Zheng Yinhua

机构信息

Department of Rehabilitation Medicine, The First Hospital of Jilin University, Changchun, China.

Department of Rehabilitation Medicine, China-Japan Union Hospital of Jilin University, Changchun, China.

出版信息

Front Mol Neurosci. 2025 May 20;18:1565430. doi: 10.3389/fnmol.2025.1565430. eCollection 2025.

Abstract

INTRODUCTION

Spinal cord injury (SCI) remains a debilitating condition with limited therapeutic options. Exploring hypoxia-related genes in SCI may reveal potential therapeutic targets and improve our understanding of its pathogenesis.

METHODS

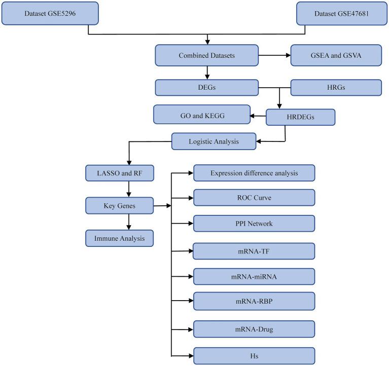
We developed a diagnostic model using LASSO regression and Random Forest algorithms to investigate hypoxia-related genes in SCI. The model identified critical biomarkers by analyzing differentially expressed genes (DEGs) and hypoxia-related DEGs (HRDEGs). Gene Ontology (GO), Kyoto Encyclopedia of Genes and Genomes (KEGG), Gene Set Enrichment Analysis (GSEA), and Gene Set Variation Analysis (GSVA) were conducted to explore the biological roles of HRDEGs. The model's accuracy was validated using receiver operating characteristic curves, calibration plots, decision curves, and qPCR experiments.

RESULTS

The diagnostic model identified Casp6, Pkm, Cxcr4, and Hexa as critical biomarkers among 186 HRDEGs out of 9,732 altered genes in SCI. These biomarkers were significantly associated with SCI pathogenesis. GO and KEGG analyses highlighted their roles in hypoxia responses, particularly through the hypoxia-inducible factor 1 pathway. The model demonstrated high accuracy, with an area under the curve exceeding 0.9. GSEA and GSVA revealed distinct pathways in low- and high-risk SCI groups, suggesting potential clinical stratification strategies.

DISCUSSION

This study constructed a diagnostic model that confirmed , , , and as important biomarkers for SCI. The findings provide valuable insights into SCI pathogenesis and pave the way for novel treatment strategies. The integration of multi-omics data and comprehensive bioinformatics analyses offers a robust framework for identifying therapeutic targets and improving patient outcomes.

摘要

引言

脊髓损伤(SCI)仍然是一种使人衰弱的疾病,治疗选择有限。探索SCI中与缺氧相关的基因可能会揭示潜在的治疗靶点,并增进我们对其发病机制的理解。

方法

我们使用套索回归和随机森林算法开发了一种诊断模型,以研究SCI中与缺氧相关的基因。该模型通过分析差异表达基因(DEG)和与缺氧相关的差异表达基因(HRDEG)来识别关键生物标志物。进行了基因本体论(GO)、京都基因与基因组百科全书(KEGG)、基因集富集分析(GSEA)和基因集变异分析(GSVA),以探索HRDEG的生物学作用。使用受试者工作特征曲线、校准图、决策曲线和qPCR实验验证了该模型的准确性。

结果

诊断模型在SCI中9732个改变的基因中的186个HRDEG中确定Casp6、Pkm、Cxcr4和Hexa为关键生物标志物。这些生物标志物与SCI发病机制显著相关。GO和KEGG分析突出了它们在缺氧反应中的作用,特别是通过缺氧诱导因子1途径。该模型显示出高准确性,曲线下面积超过0.9。GSEA和GSVA揭示了低风险和高风险SCI组中的不同途径,提示了潜在的临床分层策略。

讨论

本研究构建了一种诊断模型,证实了 、 、 和 是SCI的重要生物标志物。这些发现为SCI发病机制提供了有价值的见解,并为新的治疗策略铺平了道路。多组学数据的整合和全面的生物信息学分析提供了一个强大的框架,用于识别治疗靶点和改善患者预后。

https://cdn.ncbi.nlm.nih.gov/pmc/blobs/d054/12130011/825b832351c5/fnmol-18-1565430-g001.jpg

文献检索

告别复杂PubMed语法,用中文像聊天一样搜索,搜遍4000万医学文献。AI智能推荐,让科研检索更轻松。

立即免费搜索

文件翻译

保留排版,准确专业,支持PDF/Word/PPT等文件格式,支持 12+语言互译。

免费翻译文档

深度研究

AI帮你快速写综述,25分钟生成高质量综述,智能提取关键信息,辅助科研写作。

立即免费体验