Suppr超能文献

2型糖尿病与勃起功能障碍之间的因果关系及血浆蛋白介质:一项孟德尔随机化研究

Causal effects and plasma protein mediators between type 2 diabetes and erectile dysfunction: a Mendelian randomization study.

作者信息

Pan Yongdong, Zhang Ruihang, Hao Tianzheng, Song Lujie

机构信息

Department of Urology, Shanghai Sixth People's Hospital Affiliated to Shanghai Jiao Tong University School of Medicine, Shanghai 200233, China.

Shanghai Eastern Institute of Urologic Reconstruction, Shanghai 200233, China.

出版信息

Sex Med. 2025 Jun 3;13(3):qfae097. doi: 10.1093/sexmed/qfae097. eCollection 2025 Jun.

Abstract

BACKGROUND

The linkage between type 2 diabetes (T2DM) and erectile dysfunction (ED) is not yet fully understood.

AIM

This study aims to evaluate the causal influence of T2DM on ED and to determine whether plasma proteins mediate this relationship using Mendelian randomization (MR).

METHODS

We extracted data on T2DM and plasma proteins from multiple genome-wide association study databases, encompassing European and East Asian populations. The ED dataset comprised 223 805 individuals of European descent. A 2-sample MR analysis was conducted using inverse-variance weighted (IVW), MR-Egger, weighted median, and weighted mode methodologies. Additionally, mediation and sensitivity analyses were performed to assess the robustness of the findings and the mediating role of plasma proteins.

OUTCOMES

The MR analysis revealed a significant increase in ED incidence associated with T2DM (IVW-fixed odds ratio [OR] = 1.091, 95% confidence intervals [CI]: 1.084-1.098), with sensitivity checks confirming no pleiotropic outliers.

RESULTS

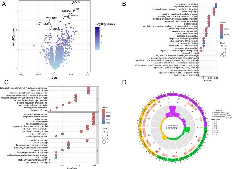
We identified 127 plasma proteins linked to ED, of which 15 were influenced by T2DM. The mediation MR analysis indicated 9 plasma proteins with consistent mediation effects: SERPINA10, MATN4, NAB1, NUCB1, SLAMF6, and ANG were associated with negative effects, while NCAM1, CTSB, and WFIKKN2 demonstrated protective effects.

CLINICAL TRANSLATION

These findings suggest that T2DM has a direct causal effect on ED, with several plasma proteins serving as potential mediators, highlighting the importance of targeting these proteins for future therapeutic interventions in ED among T2DM patients.

STRENGTHS AND LIMITATIONS

This study leverages a comprehensive MR approach and a large sample size, though it is limited by the observational nature of genetic associations and the necessity for further clinical validation.

CONCLUSION

The study enhances our understanding of the biological mechanisms linking T2DM and ED, highlighting plasma proteins as potential mediators and targets for therapeutic development.

摘要

背景

2型糖尿病(T2DM)与勃起功能障碍(ED)之间的联系尚未完全明确。

目的

本研究旨在评估T2DM对ED的因果影响,并使用孟德尔随机化(MR)确定血浆蛋白是否介导这种关系。

方法

我们从多个全基因组关联研究数据库中提取了有关T2DM和血浆蛋白的数据,涵盖欧洲和东亚人群。ED数据集包括223805名欧洲血统个体。使用逆方差加权(IVW)、MR-Egger、加权中位数和加权模式方法进行两样本MR分析。此外,进行了中介和敏感性分析,以评估研究结果的稳健性以及血浆蛋白的中介作用。

结果

MR分析显示,与T2DM相关的ED发病率显著增加(IVW固定比值比[OR]=1.091,95%置信区间[CI]:1.084-1.098),敏感性检查确认无多效性异常值。

结果

我们鉴定出127种与ED相关的血浆蛋白,其中15种受T2DM影响。中介MR分析表明9种血浆蛋白具有一致的中介作用:丝氨酸蛋白酶抑制剂A10(SERPINA10)、基质金属蛋白酶4(MATN4)、NGFI-A结合蛋白1(NAB1)、核结合蛋白1(NUCB1)、信号淋巴细胞激活分子家族成员6(SLAMF6)和血管生成素(ANG)具有负面影响,而神经细胞黏附分子1(NCAM1)、组织蛋白酶B(CTSB)和WFIKKN2蛋白具有保护作用。

临床转化

这些发现表明,T2DM对ED有直接因果效应,几种血浆蛋白作为潜在的介质,突出了针对这些蛋白进行未来T2DM患者ED治疗干预的重要性。

优点和局限性

本研究采用了全面的MR方法和大样本量,但其受到遗传关联的观察性质以及进一步临床验证必要性的限制。

结论

该研究增进了我们对T2DM与ED之间生物学机制的理解,突出了血浆蛋白作为潜在介质和治疗开发靶点的作用。

https://cdn.ncbi.nlm.nih.gov/pmc/blobs/b7f5/12133092/5b02d58d4d9c/qfae097f1.jpg

文献AI研究员

20分钟写一篇综述,助力文献阅读效率提升50倍。

立即体验

用中文搜PubMed

大模型驱动的PubMed中文搜索引擎

马上搜索

文档翻译

学术文献翻译模型,支持多种主流文档格式。

立即体验