Suppr超能文献

围产期血清素信号动态影响皮质GABA能回路的发育,对终身感觉编码产生影响。

Perinatal serotonin signalling dynamically influences the development of cortical GABAergic circuits with consequences for lifelong sensory encoding.

作者信息

Ocana-Santero Gabriel, Warming Hannah, Munday Veronica, MacKay Heather A, Gibeily Caius, Hemingway Christopher, Stacey Jacqueline A, Saha Abhishek, Lazarte Ivan P, Bachetta Anjali, Deng Fei, Li Yulong, Packer Adam M, Sharp Trevor, Butt Simon J B

机构信息

Dept. of Physiology, Anatomy and Genetics, Oxford University, Oxford, UK.

Dept. of Pharmacology, Oxford University, Oxford, UK.

出版信息

Nat Commun. 2025 Jun 4;16(1):5203. doi: 10.1038/s41467-025-59659-5.

Abstract

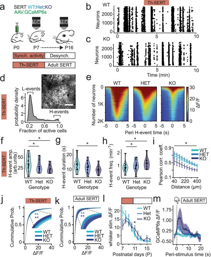
Serotonin plays a prominent role in neurodevelopment, regulating processes from cell division to synaptic connectivity. Clinical studies suggest that alterations in serotonin signalling such as genetic polymorphisms or antidepressant exposure during pregnancy are risk factors for neurodevelopmental disorders. However, an understanding of how dysfunctional neuromodulation alters systems level activity over neocortical development is lacking. Here, we use a longitudinal imaging approach to investigate how genetics, pharmacology, and aversive experience disrupt state-dependent serotonin signalling with pathological consequences for sensory processing. We find that all three factors lead to increased neocortical serotonin levels during the initial postnatal period. Genetic deletion of the serotonin transporter or antidepressant dosing results in a switch from hypo- to hyper-cortical activity that arises as a consequence of altered cortical GABAergic microcircuitry. However, the trajectories of these manipulations differ with postnatal exposure to antidepressants having effects on adult sensory encoding. The latter is not seen in the genetic model despite a similar early phenotype, and a distinct influence of maternal genotype on the development of supragranular layers. These results reveal the dynamics and critical nature of serotonin signalling during perinatal life; pharmacological targeting of which can have profound life-long consequences for cognitive development of the offspring.

摘要

血清素在神经发育中起着重要作用,调节从细胞分裂到突触连接的过程。临床研究表明,血清素信号的改变,如基因多态性或孕期接触抗抑郁药,是神经发育障碍的危险因素。然而,目前尚缺乏对功能失调的神经调节如何在新皮质发育过程中改变系统水平活动的了解。在这里,我们使用纵向成像方法来研究遗传学、药理学和厌恶经历如何破坏依赖状态的血清素信号,并对感觉处理产生病理后果。我们发现,所有这三个因素都会导致出生后初期新皮质血清素水平升高。血清素转运体的基因缺失或抗抑郁药给药会导致皮质活动从低到高的转变,这是由于皮质GABA能微回路改变所致。然而,这些操作的轨迹因产后接触抗抑郁药对成年感觉编码有影响而有所不同。尽管早期表型相似,但在遗传模型中未观察到后者,并且母体基因型对颗粒上层发育有明显影响。这些结果揭示了围产期血清素信号的动态变化和关键性质;对其进行药理学靶向可能会对后代的认知发展产生深远的终生影响。

https://cdn.ncbi.nlm.nih.gov/pmc/blobs/facb/12137630/57e82d4608f5/41467_2025_59659_Fig1_HTML.jpg

文献检索

告别复杂PubMed语法,用中文像聊天一样搜索,搜遍4000万医学文献。AI智能推荐,让科研检索更轻松。

立即免费搜索

文件翻译

保留排版,准确专业,支持PDF/Word/PPT等文件格式,支持 12+语言互译。

免费翻译文档

深度研究

AI帮你快速写综述,25分钟生成高质量综述,智能提取关键信息,辅助科研写作。

立即免费体验