Suppr超能文献

OsPRMT6b通过对脱落酸信号的反馈抑制来平衡植物生长和高温胁迫。

OsPRMT6b balances plant growth and high temperature stress by feedback inhibition of abscisic acid signaling.

作者信息

Jin Xin, Lin Qibing, Zhang Xinyue, Zhang Shuang, Ma Weiwei, Sheng Peike, Zhang Limin, Wu Minxi, Zhu Xudong, Li Zhiwei, Liu Bojuan, Wang Jiachang, Wang Yupeng, Dong Kun, Yu Ming, Ren Yulong, Cheng Zhijun, Lei Cailin, Guo Xiuping, Wang Xin, Wang Haiyang, Wu Fu-Qing, Zhu Shanshan, Wan Jianmin

机构信息

State Key Laboratory of Crop Gene Resources and Breeding, National Key Facility for Crop Gene Resources and Genetic Improvement, Institute of Crop Sciences, Chinese Academy of Agricultural Sciences, Beijing, 100081, China.

State Key Laboratory for Crop Genetics and Germplasm Enhancement, Nanjing Agricultural University, Nanjing, 210095, China.

出版信息

Nat Commun. 2025 Jun 4;16(1):5173. doi: 10.1038/s41467-025-60350-y.

Abstract

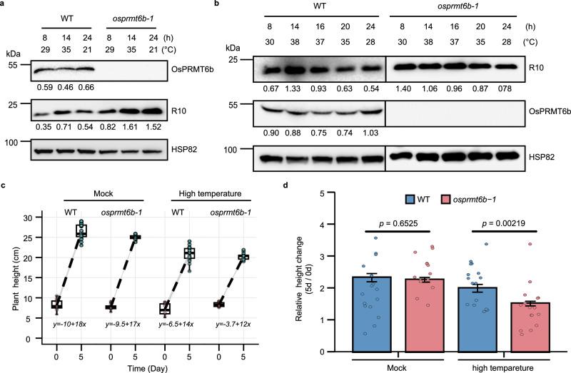
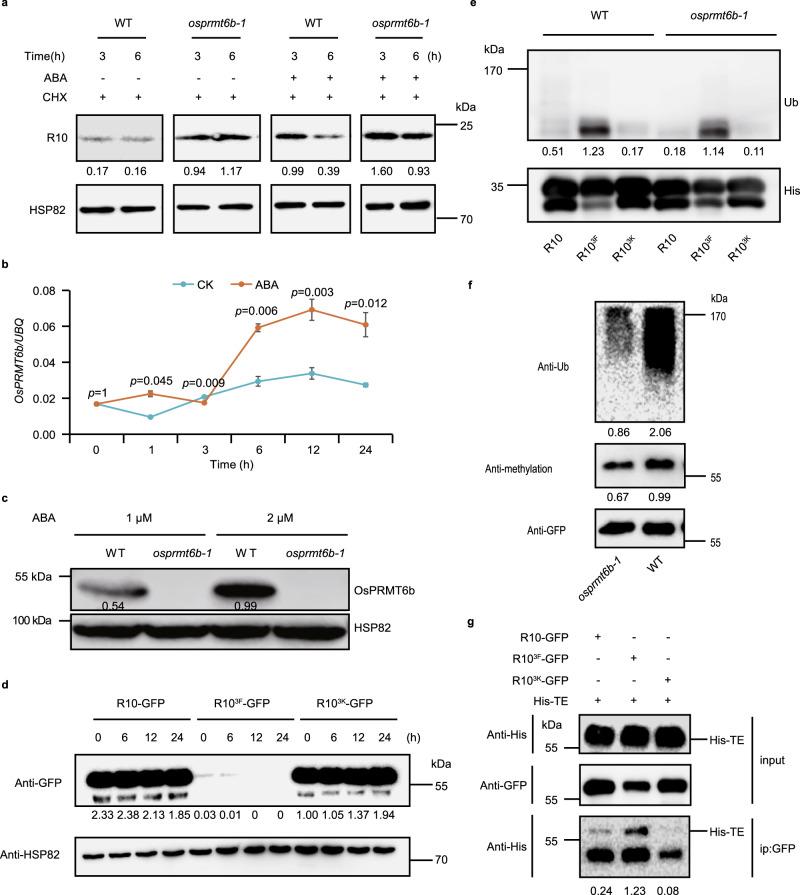
Plants rapidly induce strong abscisic acid (ABA) signaling in response to stress, but how they weaken ABA signaling to resume normal growth after stress is unclear. Here, we find that arginine methyltransferase 6b (OsPRMT6b) methylates three arginine residues (R48, R79, R113) in ABA receptor OsPYL/RCAR10 (OsPYR1-LIKE/REGULATORY COMPONENT OF ABA RECEPTOR, R10), thereby enhancing its interaction with Tiller Enhancer (TE) and promoting its ubiquitination and degradation through the 26S-proteasome pathway. OsPRMT6b is induced by ABA at both transcriptional and translational levels. Further, we find that R10 protein accumulates under high temperature stress but declines as temperature drops, whereas OsPRMT6b protein shows an opposite trend. And WT plants display a better growth recovery than osprmt6b mutants after high temperature. These findings suggest that OsPRMT6b acts as a switch to downregulate ABA signaling for growth recovery after high temperature stress.

摘要

植物在响应胁迫时会迅速诱导强烈的脱落酸(ABA)信号传导,但它们如何减弱ABA信号传导以在胁迫后恢复正常生长尚不清楚。在此,我们发现精氨酸甲基转移酶6b(OsPRMT6b)使ABA受体OsPYL/RCAR10(OsPYR1-LIKE/ABA受体调节成分,R10)中的三个精氨酸残基(R48、R79、R113)发生甲基化,从而增强其与分蘖增强子(TE)的相互作用,并通过26S蛋白酶体途径促进其泛素化和降解。OsPRMT6b在转录和翻译水平上均受ABA诱导。此外,我们发现R10蛋白在高温胁迫下积累,但随着温度下降而减少,而OsPRMT6b蛋白则呈现相反的趋势。并且在高温处理后,野生型植物比osprmt6b突变体表现出更好的生长恢复。这些发现表明,OsPRMT6b作为一个开关,在高温胁迫后下调ABA信号传导以促进生长恢复。

https://cdn.ncbi.nlm.nih.gov/pmc/blobs/191d/12137878/6ed24b7d2b2d/41467_2025_60350_Fig2_HTML.jpg

文献检索

告别复杂PubMed语法,用中文像聊天一样搜索,搜遍4000万医学文献。AI智能推荐,让科研检索更轻松。

立即免费搜索

文件翻译

保留排版,准确专业,支持PDF/Word/PPT等文件格式,支持 12+语言互译。

免费翻译文档

深度研究

AI帮你快速写综述,25分钟生成高质量综述,智能提取关键信息,辅助科研写作。

立即免费体验