Suppr超能文献

肿瘤抑制因子SLC9A2通过抑制血管生成来抑制结直肠癌转移并逆转免疫治疗耐药性。

Tumor suppressor SLC9A2 inhibits colorectal cancer metastasis and reverses immunotherapy resistance by suppressing angiogenesis.

作者信息

Zhang Zizhen, Liu Shengde, Xu Ting, Chen Nan, Liu Cheng, Yang Hong, Shi Yuanmeng, Li Zhiwei, Feng Xujiao, Yao Yanhong, Duan Xiaorui, Xu Gehan, Zhang Cheng, Wang Zhenghang, Li Jian, Shen Lin

机构信息

Key laboratory of Carcinogenesis and Translational Research (Ministry of Education/Beijing), Department of Gastrointestinal Oncology, Peking University Cancer Hospital & Institute, Beijing, 100142, China.

Key Laboratory of Carcinogenesis and Translational Research (Ministry of Education/Beijing), Gastrointestinal Cancer Center, Unit III, Peking University Cancer Hospital & Institute, Beijing, 100142, China.

出版信息

J Exp Clin Cancer Res. 2025 Jun 5;44(1):172. doi: 10.1186/s13046-025-03422-7.

Abstract

BACKGROUND

Colorectal cancer (CRC) is a common and aggressive malignancy that frequently metastasizes to the liver, presenting significant therapeutic challenges. Despite its clinical importance, the mechanisms underlying CRC liver metastasis and resistance to immune therapy remain poorly understood. In this study, we aimed to investigate the molecular mechanisms driving CRC metastasis using a novel approach, which includes the establishment of highly metastatic CRC cell lines.

METHODS

To explore the role of specific genes in CRC liver metastasis, we developed two highly metastatic CRC cell lines (LoVo-Hm and HCT116-Hm) by applying sustained selective pressure to primary CRC cells. RNA sequencing was performed to identify differentially expressed genes in these metastatic cells. Additionally, we conducted assays for cell migration, invasion, angiogenesis, and ELISA to evaluate VEGFA production, all to confirm the functional role of SLC9A2. Our findings were further validated in human CRC tissue samples and publicly available datasets to assess the clinical relevance of the identified targets.

RESULTS

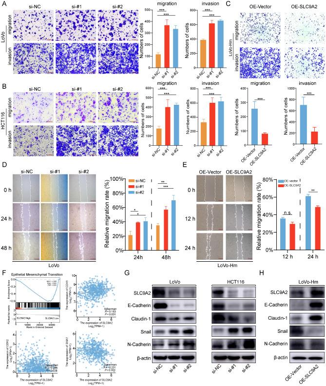
Our analysis revealed a significant downregulation of SLC9A2 in the highly metastatic CRC cell lines. Mechanistically, we found that SLC9A2 inhibits epithelial-mesenchymal transition (EMT) and metastasis by suppressing the STAT3 signaling pathway. Moreover, SLC9A2 reduces VEGFA secretion, normalizing tumor vasculature and reshaping the tumor microenvironment (TME), which ultimately enhances anti-tumor immunity. Comparative analysis of CRC tissue samples showed reduced SLC9A2 expression in tumor tissues compared to adjacent normal tissues, with a negative correlation to TNM staging. Importantly, higher SLC9A2 expression was associated with better treatment responses in immunotherapy cohorts.

CONCLUSION

These findings highlight the critical role of SLC9A2 in regulating metastasis, angiogenesis, and TME remodeling in CRC. By modulating the STAT3 pathway and tumor vasculature, SLC9A2 emerges as a potential prognostic biomarker and therapeutic target. Targeting SLC9A2 may enhance immune responses and improve treatment outcomes in CRC, offering a promising avenue for future therapeutic strategies.

摘要

背景

结直肠癌(CRC)是一种常见且侵袭性强的恶性肿瘤,常转移至肝脏,带来重大治疗挑战。尽管其具有临床重要性,但CRC肝转移及免疫治疗耐药的潜在机制仍知之甚少。在本研究中,我们旨在采用一种新方法研究驱动CRC转移的分子机制,该方法包括建立高转移性CRC细胞系。

方法

为探究特定基因在CRC肝转移中的作用,我们通过对原发性CRC细胞施加持续选择压力,建立了两种高转移性CRC细胞系(LoVo-Hm和HCT116-Hm)。进行RNA测序以鉴定这些转移细胞中差异表达的基因。此外,我们进行了细胞迁移、侵袭、血管生成测定以及ELISA以评估VEGFA的产生,所有这些都是为了确认SLC9A2的功能作用。我们的发现进一步在人CRC组织样本和公开可用数据集中得到验证,以评估所鉴定靶点的临床相关性。

结果

我们的分析显示,高转移性CRC细胞系中SLC9A2显著下调。从机制上讲,我们发现SLC9A2通过抑制STAT3信号通路抑制上皮-间质转化(EMT)和转移。此外,SLC9A2减少VEGFA分泌,使肿瘤血管系统正常化并重塑肿瘤微环境(TME),最终增强抗肿瘤免疫力。CRC组织样本的比较分析显示,与相邻正常组织相比,肿瘤组织中SLC9A2表达降低,且与TNM分期呈负相关。重要的是,在免疫治疗队列中,较高水平的SLC9A2表达与更好的治疗反应相关。

结论

这些发现突出了SLC9A2在调节CRC转移、血管生成和TME重塑中的关键作用。通过调节STAT3通路和肿瘤血管系统,SLC9A2成为一种潜在的预后生物标志物和治疗靶点。靶向SLC9A2可能增强CRC中的免疫反应并改善治疗结果,为未来治疗策略提供了一条有前景的途径。

https://cdn.ncbi.nlm.nih.gov/pmc/blobs/e2bf/12139321/127dda81cb04/13046_2025_3422_Fig1_HTML.jpg

文献检索

告别复杂PubMed语法,用中文像聊天一样搜索,搜遍4000万医学文献。AI智能推荐,让科研检索更轻松。

立即免费搜索

文件翻译

保留排版,准确专业,支持PDF/Word/PPT等文件格式,支持 12+语言互译。

免费翻译文档

深度研究

AI帮你快速写综述,25分钟生成高质量综述,智能提取关键信息,辅助科研写作。

立即免费体验