• 文献检索
  • 文档翻译
  • 深度研究
  • 学术资讯
  • Suppr Zotero 插件Zotero 插件
  • 邀请有礼
  • 套餐&价格
  • 历史记录
应用&插件
Suppr Zotero 插件Zotero 插件浏览器插件Mac 客户端Windows 客户端微信小程序
定价
高级版会员购买积分包购买API积分包
服务
文献检索文档翻译深度研究API 文档MCP 服务
关于我们
关于 Suppr公司介绍联系我们用户协议隐私条款
关注我们

Suppr 超能文献

核心技术专利:CN118964589B侵权必究
粤ICP备2023148730 号-1Suppr @ 2026

文献检索

告别复杂PubMed语法,用中文像聊天一样搜索,搜遍4000万医学文献。AI智能推荐,让科研检索更轻松。

立即免费搜索

文件翻译

保留排版,准确专业,支持PDF/Word/PPT等文件格式,支持 12+语言互译。

免费翻译文档

深度研究

AI帮你快速写综述,25分钟生成高质量综述,智能提取关键信息,辅助科研写作。

立即免费体验

将小分子肾上腺素能受体抑制剂卡维地洛重新用于治疗肺纤维化。

Repurposing of the small-molecule adrenoreceptor-inhibitor carvedilol for treatment of the fibrotic lung.

作者信息

Jordan Maria, Schmidt Kevin, Fuchs Maximilian, Just Annette, Pfanne Angelika, Willmer Lena, Neubert Lavinia, Werlein Christopher, Zardo Patrick, Pich Andreas, Thum Thomas, Fiedler Jan

机构信息

Preclinical Pharmacology and Toxicology, Fraunhofer Institute for Toxicology and Experimental Medicine ITEM, Hannover, Germany.

Fraunhofer Cluster of Excellence for Immune Mediated Diseases (CIMD), Hannover, Germany.

出版信息

Front Pharmacol. 2025 May 22;16:1534989. doi: 10.3389/fphar.2025.1534989. eCollection 2025.

DOI:10.3389/fphar.2025.1534989
PMID:40474967
原文链接:https://pmc.ncbi.nlm.nih.gov/articles/PMC12137325/
Abstract

INTRODUCTION

Idiopathic pulmonary fibrosis (IPF) is a chronic fibrotic lung disease with high mortality. Current therapies are very limited, with nintedanib and pirfenidone being the only non-invasive but non-curative interventions, ultimately bridging to lung transplantation.

METHODS

modeling of dysregulated pathways in IPF and screening for putative interfering small molecules identified carvedilol as a promising anti-fibrotic agent. We validated drug-mediated effects on key features of fibroblast activation in functional assays and gene expression analyses in human embryonic lung fibroblasts (MRC-5). Precision-cut lung slices (PCLSs) generated from human lung tissue were assessed for secreted fibrotic markers' expression.

RESULTS

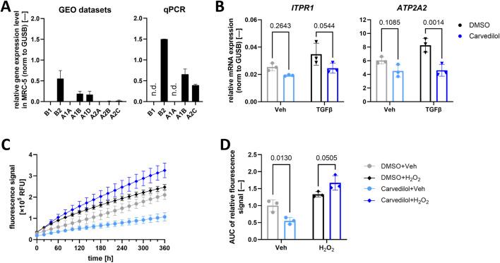
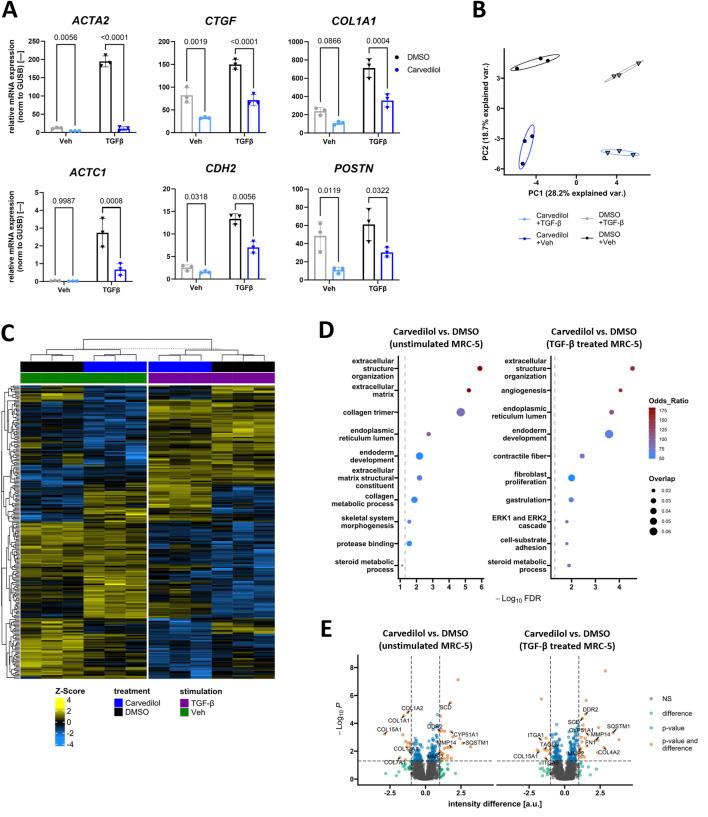
Treatment with carvedilol reduced metabolic activity, inhibited cell proliferation, and led to decreased migratory activity, as observed in scratch wound assays, in human lung fibroblasts. The functional profile was reflected at the transcriptional level as commonly known fibrotic marker genes, e.g., alpha smooth muscle actin and collagen 1, were robustly repressed. Proteomic profiling underlined a strong extracellular matrix interference with elevated syntheses of several collagen types and various integrins, which play a critical role in pro-fibrotic downstream signaling. Comparison of healthy and fibrotic lung tissue validated an upregulation of pro-fibrotic miR-21 secretion in the PCLS model, which remained unchanged upon carvedilol therapy.

CONCLUSION

Herein, carvedilol demonstrated significant anti-fibrotic effects on human lung fibroblasts , thus presenting great potential as an anti-IPF treatment. In addition, miR-21 was validated as a secreted pro-fibrotic biomarker in the PCLS model.

摘要

引言

特发性肺纤维化(IPF)是一种死亡率很高的慢性纤维化肺部疾病。目前的治疗方法非常有限,尼达尼布和吡非尼酮是仅有的非侵入性但非治愈性的干预措施,最终通向肺移植。

方法

对IPF中失调的信号通路进行建模,并筛选可能的干扰小分子,确定卡维地洛是一种有前景的抗纤维化药物。我们在功能试验和人胚肺成纤维细胞(MRC-5)的基因表达分析中验证了药物对成纤维细胞活化关键特征的介导作用。对从人肺组织产生的精密肺切片(PCLS)评估分泌的纤维化标志物的表达。

结果

在人肺成纤维细胞中,卡维地洛治疗降低了代谢活性,抑制了细胞增殖,并导致迁移活性降低,如划痕试验中所观察到的。在转录水平上反映了这种功能特征,因为常见的纤维化标志物基因,如α平滑肌肌动蛋白和胶原蛋白1,被强烈抑制。蛋白质组学分析强调了对细胞外基质的强烈干扰,几种胶原蛋白类型和各种整合素的合成增加,它们在促纤维化下游信号传导中起关键作用。健康肺组织和纤维化肺组织的比较验证了在PCLS模型中促纤维化miR-21分泌的上调,卡维地洛治疗后该分泌保持不变。

结论

在此,卡维地洛对人肺成纤维细胞显示出显著的抗纤维化作用,因此作为抗IPF治疗具有巨大潜力。此外,miR-21在PCLS模型中被验证为一种分泌型促纤维化生物标志物。

https://cdn.ncbi.nlm.nih.gov/pmc/blobs/2581/12137325/d6bfaa1805f6/fphar-16-1534989-g005.jpg
https://cdn.ncbi.nlm.nih.gov/pmc/blobs/2581/12137325/66d8f1ec4304/fphar-16-1534989-g001.jpg
https://cdn.ncbi.nlm.nih.gov/pmc/blobs/2581/12137325/bbb43eff74c8/fphar-16-1534989-g002.jpg
https://cdn.ncbi.nlm.nih.gov/pmc/blobs/2581/12137325/cc8ee8621a11/fphar-16-1534989-g003.jpg
https://cdn.ncbi.nlm.nih.gov/pmc/blobs/2581/12137325/90eb2241be04/fphar-16-1534989-g004.jpg
https://cdn.ncbi.nlm.nih.gov/pmc/blobs/2581/12137325/d6bfaa1805f6/fphar-16-1534989-g005.jpg
https://cdn.ncbi.nlm.nih.gov/pmc/blobs/2581/12137325/66d8f1ec4304/fphar-16-1534989-g001.jpg
https://cdn.ncbi.nlm.nih.gov/pmc/blobs/2581/12137325/bbb43eff74c8/fphar-16-1534989-g002.jpg
https://cdn.ncbi.nlm.nih.gov/pmc/blobs/2581/12137325/cc8ee8621a11/fphar-16-1534989-g003.jpg
https://cdn.ncbi.nlm.nih.gov/pmc/blobs/2581/12137325/90eb2241be04/fphar-16-1534989-g004.jpg
https://cdn.ncbi.nlm.nih.gov/pmc/blobs/2581/12137325/d6bfaa1805f6/fphar-16-1534989-g005.jpg

相似文献

1
Repurposing of the small-molecule adrenoreceptor-inhibitor carvedilol for treatment of the fibrotic lung.将小分子肾上腺素能受体抑制剂卡维地洛重新用于治疗肺纤维化。
Front Pharmacol. 2025 May 22;16:1534989. doi: 10.3389/fphar.2025.1534989. eCollection 2025.
2
Differential effects of Nintedanib and Pirfenidone on lung alveolar epithelial cell function in ex vivo murine and human lung tissue cultures of pulmonary fibrosis.尼达尼布和吡非尼酮对肺纤维化体外培养的鼠和人肺组织肺泡上皮细胞功能的差异影响。
Respir Res. 2018 Sep 15;19(1):175. doi: 10.1186/s12931-018-0876-y.
3
Biochanin-A ameliorates pulmonary fibrosis by suppressing the TGF-β mediated EMT, myofibroblasts differentiation and collagen deposition in in vitro and in vivo systems.染料木黄酮通过抑制 TGF-β 介导体外和体内系统中的 EMT、肌成纤维细胞分化和胶原沉积来改善肺纤维化。
Phytomedicine. 2020 Nov;78:153298. doi: 10.1016/j.phymed.2020.153298. Epub 2020 Aug 1.
4
Prolonged Scar-in-a-Jar: an in vitro screening tool for anti-fibrotic therapies using biomarkers of extracellular matrix synthesis.瘢痕瓶培养:一种基于细胞外基质合成生物标志物的抗纤维化治疗体外筛选工具。
Respir Res. 2020 May 7;21(1):108. doi: 10.1186/s12931-020-01369-1.
5
Evaluation of Pirfenidone and Nintedanib in a Human Lung Model of Fibrogenesis.吡非尼酮和尼达尼布在人肺纤维化模型中的评估
Front Pharmacol. 2021 Oct 12;12:679388. doi: 10.3389/fphar.2021.679388. eCollection 2021.
6
Pre-clinical proof-of-concept of anti-fibrotic activity of caveolin-1 scaffolding domain peptide LTI-03 in precision cut lung slices from patients with Idiopathic Pulmonary Fibrosis.小窝蛋白-1支架结构域肽LTI-03在特发性肺纤维化患者的精密肺切片中抗纤维化活性的临床前概念验证
bioRxiv. 2024 Apr 28:2024.04.24.589970. doi: 10.1101/2024.04.24.589970.
7
An ex vivo model to induce early fibrosis-like changes in human precision-cut lung slices.一种在人精密切割肺切片中诱导早期纤维化样变化的体外模型。
Am J Physiol Lung Cell Mol Physiol. 2017 Jun 1;312(6):L896-L902. doi: 10.1152/ajplung.00084.2017. Epub 2017 Mar 17.
8
Dual inhibition of αβ and αβ reduces fibrogenesis in lung tissue explants from patients with IPF.双重抑制 αβ 和 αβ 可减少 IPF 患者肺组织外植体中的纤维化。
Respir Res. 2021 Oct 19;22(1):265. doi: 10.1186/s12931-021-01863-0.
9
Anti-fibrotic effects of pirfenidone and rapamycin in primary IPF fibroblasts and human alveolar epithelial cells.吡非尼酮和雷帕霉素对特发性肺纤维化原代成纤维细胞和人肺泡上皮细胞的抗纤维化作用。
BMC Pulm Med. 2018 Apr 27;18(1):63. doi: 10.1186/s12890-018-0626-4.
10
Fibroblast-matrix interplay: Nintedanib and pirfenidone modulate the effect of IPF fibroblast-conditioned matrix on normal fibroblast phenotype.成纤维细胞-基质相互作用:尼达尼布和吡非尼酮调节特发性肺纤维化成纤维细胞条件培养基对正常成纤维细胞表型的影响。
Respirology. 2018 Aug;23(8):756-763. doi: 10.1111/resp.13287. Epub 2018 Mar 12.

本文引用的文献

1
Automated High-Throughput Live Cell Monitoring of Scratch Wound Closure.划痕伤口愈合的自动化高通量活细胞监测
Biomed Eng Comput Biol. 2024 Nov 27;15:11795972241295619. doi: 10.1177/11795972241295619. eCollection 2024.
2
SGLT2 inhibitors attenuate endothelial to mesenchymal transition and cardiac fibroblast activation.SGLT2 抑制剂可减轻内皮细胞向间充质转化和心脏成纤维细胞的激活。
Sci Rep. 2024 Jul 16;14(1):16459. doi: 10.1038/s41598-024-65410-9.
3
Animal models of acute exacerbation of pulmonary fibrosis.肺纤维化急性加重的动物模型。
Respir Res. 2023 Nov 25;24(1):296. doi: 10.1186/s12931-023-02595-z.
4
Improved Cardiac Performance and Decreased Arrhythmia in Hypertrophic Cardiomyopathy With Non-β-Blocking R-Enantiomer Carvedilol.用非β-阻断剂 R-对映体卡维地洛改善肥厚型心肌病的心脏功能和减少心律失常。
Circulation. 2023 Nov 21;148(21):1691-1704. doi: 10.1161/CIRCULATIONAHA.123.065017. Epub 2023 Oct 18.
5
Experimental in vitro, ex vivo and in vivo models in prostate cancer research.前列腺癌研究中的体外、离体和体内实验模型。
Nat Rev Urol. 2023 Mar;20(3):158-178. doi: 10.1038/s41585-022-00677-z. Epub 2022 Nov 30.
6
CD106/VCAM-1 distinguishes a fibroblast subpopulation with high colony-forming capacity and distinct protein expression from the uterosacral ligament.CD106/血管细胞黏附分子-1可区分出具有高集落形成能力且蛋白质表达与子宫骶韧带不同的成纤维细胞亚群。
Ann Transl Med. 2022 May;10(9):511. doi: 10.21037/atm-21-5136.
7
A strategy to quantify myofibroblast activation on a continuous spectrum.一种量化肌成纤维细胞激活的连续谱策略。
Sci Rep. 2022 Jul 18;12(1):12239. doi: 10.1038/s41598-022-16158-7.
8
Global incidence and prevalence of idiopathic pulmonary fibrosis.特发性肺纤维化的全球发病率和患病率。
Respir Res. 2021 Jul 7;22(1):197. doi: 10.1186/s12931-021-01791-z.
9
Ligands of Adrenergic Receptors: A Structural Point of View.肾上腺素能受体配体:从结构角度看。
Biomolecules. 2021 Jun 24;11(7):936. doi: 10.3390/biom11070936.
10
Reconstruction of the miR-506-Quaking axis in Idiopathic Pulmonary Fibrosis using integrative multi-source bioinformatics.采用整合多源生物信息学方法重建特发性肺纤维化中的 miR-506-Quaking 轴。
Sci Rep. 2021 Jun 14;11(1):12456. doi: 10.1038/s41598-021-89531-7.