Suppr超能文献

肿瘤抑制因子FAT1通过E3连接酶MIB2控制YAP/TAZ蛋白降解和肿瘤细胞增殖。

The tumor suppressor FAT1 controls YAP/TAZ protein degradation and tumor cell proliferation through E3 ligase MIB2.

作者信息

Li Rui, Strilic Boris, Jin Young-June, Shao Jingchen, Peng Yundong, Wang Lei, Quan Qi, Wang Zhiyong, Graumann Johannes, Gutkind J Silvio, Wettschureck Nina, Offermanns Stefan

机构信息

Department of Pharmacology, Max Planck Institute for Heart and Lung Research, Bad Nauheim, Germany.

Department of Cardiac Development and Remodeling, Max Planck Institute for Heart and Lung Research, Bad Nauheim, Germany.

出版信息

PLoS One. 2025 Jun 6;20(6):e0325535. doi: 10.1371/journal.pone.0325535. eCollection 2025.

Abstract

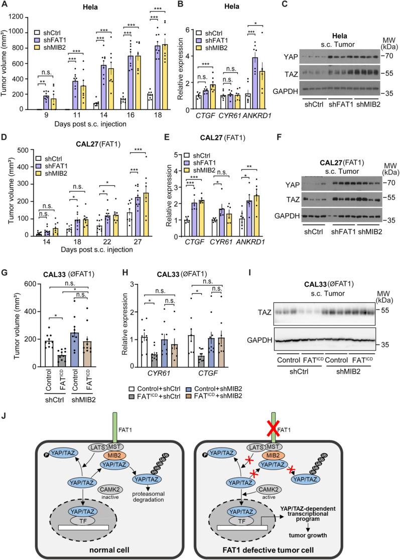
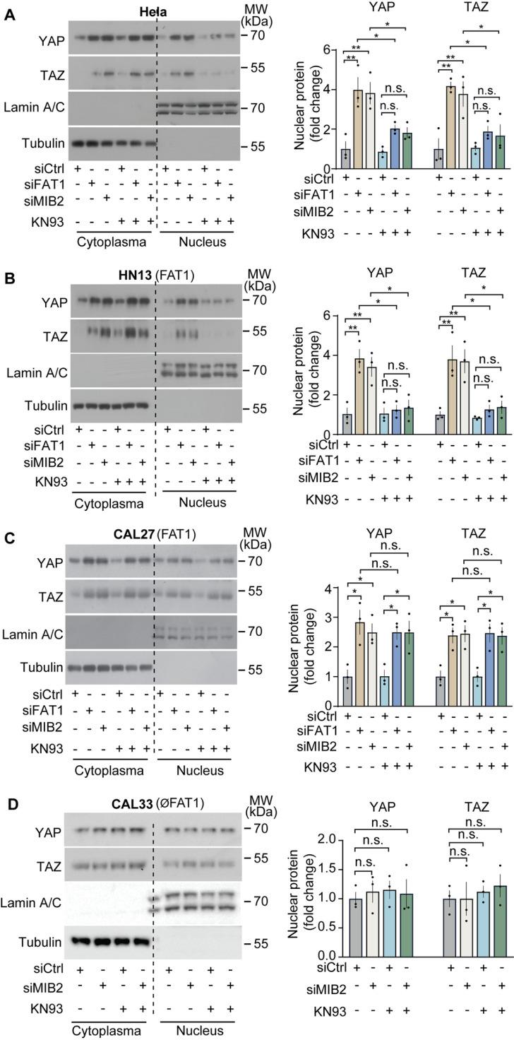
FAT1 is a tumor suppressor gene encoding the protocadherin FAT1, which has been found to be mutated in different types of human cancers with the highest frequency in head and neck squamous cell carcinoma (HNSCC). However, through which mechanisms mutations of FAT1 lead to tumor progression is incompletely understood. Here, we report that loss of FAT1 in various tumor cells, including HNSCC cells, resulted in increased protein levels of the transcriptional regulators YAP and TAZ. This was sufficient to lead to increased expression of YAP/TAZ target genes and to increased tumor cell proliferation. We found that elevated YAP/TAZ activity after loss of FAT1 was due to decreased YAP/TAZ protein degradation, which could be rescued by expression of the intracellular part of FAT1. When analyzing the interactome of the cytoplasmic part of FAT1 in tumor cells, we identified the E3 ubiquitin ligase Mind Bomb-2 (MIB2) as an interaction partner. Suppression of MIB2 expression in various tumor cells led to same effects as loss of FAT1 expression, including a decrease in YAP and TAZ ubiquitination, and degradation as well as an increase in YAP/TAZ protein levels and expression of YAP/TAZ target genes. Similarly, Hela cells or HNSCCs with suppressed MIB2 expression resembled FAT1 defective tumor cells showing faster proliferation in vitro as well as increased tumor growth in vivo compared to control cells. Our study identifies a mechanism by which YAP/TAZ levels are kept low through FAT1/MIB2-mediated protein degradation and shows that tumor progression resulting from mutation of tumor suppressor FAT1 involves loss of MIB2-dependent degradation of YAP and TAZ.

摘要

FAT1是一种肿瘤抑制基因,编码原钙黏蛋白FAT1,已发现在不同类型的人类癌症中发生突变,在头颈部鳞状细胞癌(HNSCC)中突变频率最高。然而,FAT1突变导致肿瘤进展的机制尚不完全清楚。在此,我们报告在包括HNSCC细胞在内的各种肿瘤细胞中,FAT1缺失导致转录调节因子YAP和TAZ的蛋白质水平升高。这足以导致YAP/TAZ靶基因表达增加和肿瘤细胞增殖增加。我们发现FAT1缺失后YAP/TAZ活性升高是由于YAP/TAZ蛋白质降解减少,而FAT1细胞内部分的表达可以挽救这种情况。在分析肿瘤细胞中FAT1细胞质部分的相互作用组时,我们确定E3泛素连接酶Mind Bomb-2(MIB2)为相互作用伙伴。在各种肿瘤细胞中抑制MIB2表达导致与FAT1表达缺失相同的效果,包括YAP和TAZ泛素化减少、降解以及YAP/TAZ蛋白质水平和YAP/TAZ靶基因表达增加。同样,与对照细胞相比,MIB2表达受抑制的Hela细胞或HNSCC在体外表现出更快的增殖,在体内肿瘤生长也增加,类似于FAT1缺陷的肿瘤细胞。我们的研究确定了一种通过FAT1/MIB2介导的蛋白质降解使YAP/TAZ水平保持较低的机制,并表明肿瘤抑制因子FAT1突变导致的肿瘤进展涉及YAP和TAZ的MIB2依赖性降解缺失。

https://cdn.ncbi.nlm.nih.gov/pmc/blobs/9f49/12143506/1c7a20494fb8/pone.0325535.g001.jpg

文献AI研究员

20分钟写一篇综述,助力文献阅读效率提升50倍。

立即体验

用中文搜PubMed

大模型驱动的PubMed中文搜索引擎

马上搜索

文档翻译

学术文献翻译模型,支持多种主流文档格式。

立即体验