• 文献检索
  • 文档翻译
  • 深度研究
  • 学术资讯
  • Suppr Zotero 插件Zotero 插件
  • 邀请有礼
  • 套餐&价格
  • 历史记录
应用&插件
Suppr Zotero 插件Zotero 插件浏览器插件Mac 客户端Windows 客户端微信小程序
定价
高级版会员购买积分包购买API积分包
服务
文献检索文档翻译深度研究API 文档MCP 服务
关于我们
关于 Suppr公司介绍联系我们用户协议隐私条款
关注我们

Suppr 超能文献

核心技术专利:CN118964589B侵权必究
粤ICP备2023148730 号-1Suppr @ 2026

文献检索

告别复杂PubMed语法,用中文像聊天一样搜索,搜遍4000万医学文献。AI智能推荐,让科研检索更轻松。

立即免费搜索

文件翻译

保留排版,准确专业,支持PDF/Word/PPT等文件格式,支持 12+语言互译。

免费翻译文档

深度研究

AI帮你快速写综述,25分钟生成高质量综述,智能提取关键信息,辅助科研写作。

立即免费体验

激酶PKB/AKT1通过对MRE11进行多次磷酸化作用来刺激DNA双链断裂的末端连接,从而诱导基因组重排。

Genome rearrangements induced by the stimulation of end-joining of DNA double strand breaks through multiple phosphorylation of MRE11 by the kinase PKB/AKT1.

作者信息

Guirouilh-Barbat Josée, Boueya Iman Litchy, Gelot Camille, Pennarun Gaëlle, Granotier-Beckers Christine, Dardillac Elodie, Yu Wei, Lescale Chloé, Rass Emilie, Ariste Olivier, Siaud Nicolas, Renouf Benjamin, Millet Armel, Puget Nadine, Bertrand Pascale, de la Grange Pierre, Brunet Erika, Deriano Ludovic, Lopez Bernard S

机构信息

Université de Paris Cité, INSERM U1016, UMR 8104 CNRS, Institut Cochin, 24 rue du Faubourg St. Jacques, 75014 Paris, France.

CNRS UMR 8200, Institut de Cancérologie Gustave-Roussy, Université Paris-Saclay, 114 Rue Edouard Vaillant, 94805 Villejuif, France.

出版信息

Nucleic Acids Res. 2025 Jun 6;53(11). doi: 10.1093/nar/gkaf468.

DOI:10.1093/nar/gkaf468
PMID:40479710
原文链接:https://pmc.ncbi.nlm.nih.gov/articles/PMC12143594/
Abstract

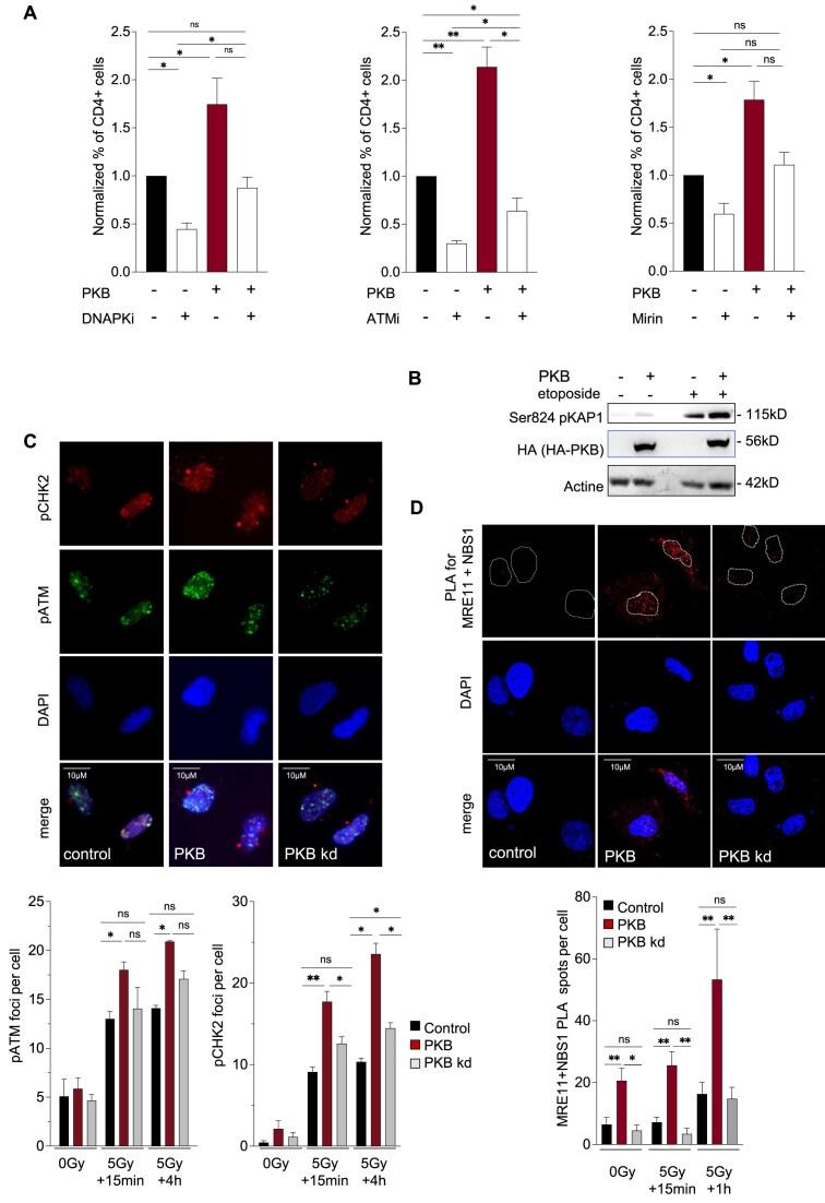
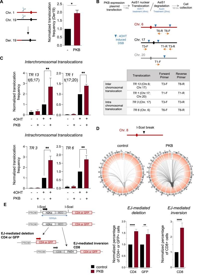
Genetic instability is a major hazard threatening the fate of cells and ultimately of organisms. DNA double-strand break (DSB) is a highly toxic lesion, jeopardizing genome stability. Using cytogenetic and differential exome sequencing, we show here that upregulation of the kinase PKB/AKT1 leads to genomic rearrangements and chromosome fusions. By combining various approaches, at the genome scale and at precise loci, we show that PKB/AKT1 stimulates DSB end-joining, leading to inter- and intrachromosomal genomic rearrangements. The MRE11-RAD50-NBS1 (MRN) complex plays an essential role in the early steps of DSB signaling/repair. We show here that PKB/AKT1 favors the assembly of MRN, leading to the stimulation of DSB signaling via the MRE11/ATM axis. We identify MRE11 as a phosphorylation effector of PKB/AKT1 and reveal several sites whose phosphorylation is required for PKB-mediated stimulation of DSB end-joining and chromosome fusions. These data reveal that PKB/AKT1 actively promotes genetic instability by increasing the efficiency of DSB end-joining through MRE11 phosphorylation on these sites. These results highlight that not only a defect of DSB signaling/repair but also its stimulation, can lead to genome rearrangements and underline the importance of a precise regulation of the DNA damage response to maintain genome stability.

摘要

基因不稳定是威胁细胞乃至生物体命运的主要危险因素。DNA双链断裂(DSB)是一种剧毒损伤,会危及基因组稳定性。通过细胞遗传学和差异外显子组测序,我们在此表明激酶PKB/AKT1的上调会导致基因组重排和染色体融合。通过在基因组规模和精确位点结合多种方法,我们表明PKB/AKT1刺激DSB末端连接,导致染色体间和染色体内基因组重排。MRE11-RAD50-NBS1(MRN)复合物在DSB信号传导/修复的早期步骤中起重要作用。我们在此表明PKB/AKT1有利于MRN的组装,导致通过MRE11/ATM轴刺激DSB信号传导。我们将MRE11鉴定为PKB/AKT1的磷酸化效应物,并揭示了几个位点,其磷酸化是PKB介导的DSB末端连接和染色体融合刺激所必需的。这些数据表明,PKB/AKT1通过增加这些位点上MRE11磷酸化导致的DSB末端连接效率,积极促进基因不稳定。这些结果强调,不仅DSB信号传导/修复缺陷,而且其刺激都可导致基因组重排,并突显了精确调节DNA损伤反应以维持基因组稳定性的重要性。

https://cdn.ncbi.nlm.nih.gov/pmc/blobs/6d8a/12143594/5ba97a9fc689/gkaf468fig6.jpg
https://cdn.ncbi.nlm.nih.gov/pmc/blobs/6d8a/12143594/bed3c38ea4f9/gkaf468figgra1.jpg
https://cdn.ncbi.nlm.nih.gov/pmc/blobs/6d8a/12143594/d92aa9bb9c00/gkaf468fig1.jpg
https://cdn.ncbi.nlm.nih.gov/pmc/blobs/6d8a/12143594/efc19b723be4/gkaf468fig2.jpg
https://cdn.ncbi.nlm.nih.gov/pmc/blobs/6d8a/12143594/c690c94dda3a/gkaf468fig3.jpg
https://cdn.ncbi.nlm.nih.gov/pmc/blobs/6d8a/12143594/d1b31a3d6b70/gkaf468fig4.jpg
https://cdn.ncbi.nlm.nih.gov/pmc/blobs/6d8a/12143594/66afaa009544/gkaf468fig5.jpg
https://cdn.ncbi.nlm.nih.gov/pmc/blobs/6d8a/12143594/5ba97a9fc689/gkaf468fig6.jpg
https://cdn.ncbi.nlm.nih.gov/pmc/blobs/6d8a/12143594/bed3c38ea4f9/gkaf468figgra1.jpg
https://cdn.ncbi.nlm.nih.gov/pmc/blobs/6d8a/12143594/d92aa9bb9c00/gkaf468fig1.jpg
https://cdn.ncbi.nlm.nih.gov/pmc/blobs/6d8a/12143594/efc19b723be4/gkaf468fig2.jpg
https://cdn.ncbi.nlm.nih.gov/pmc/blobs/6d8a/12143594/c690c94dda3a/gkaf468fig3.jpg
https://cdn.ncbi.nlm.nih.gov/pmc/blobs/6d8a/12143594/d1b31a3d6b70/gkaf468fig4.jpg
https://cdn.ncbi.nlm.nih.gov/pmc/blobs/6d8a/12143594/66afaa009544/gkaf468fig5.jpg
https://cdn.ncbi.nlm.nih.gov/pmc/blobs/6d8a/12143594/5ba97a9fc689/gkaf468fig6.jpg

相似文献

1
Genome rearrangements induced by the stimulation of end-joining of DNA double strand breaks through multiple phosphorylation of MRE11 by the kinase PKB/AKT1.激酶PKB/AKT1通过对MRE11进行多次磷酸化作用来刺激DNA双链断裂的末端连接,从而诱导基因组重排。
Nucleic Acids Res. 2025 Jun 6;53(11). doi: 10.1093/nar/gkaf468.
2
Smad7 enhances ATM activity by facilitating the interaction between ATM and Mre11-Rad50-Nbs1 complex in DNA double-strand break repair.Smad7 通过促进 ATM 与 Mre11-Rad50-Nbs1 复合物在 DNA 双链断裂修复中的相互作用来增强 ATM 活性。
Cell Mol Life Sci. 2015 Feb;72(3):583-596. doi: 10.1007/s00018-014-1687-z. Epub 2014 Jul 26.
3
Localization of Double-Strand Break Repair Proteins to Viral Replication Compartments following Lytic Reactivation of Kaposi's Sarcoma-Associated Herpesvirus.卡波西肉瘤相关疱疹病毒裂解激活后双链断裂修复蛋白在病毒复制区室中的定位
J Virol. 2017 Oct 27;91(22). doi: 10.1128/JVI.00930-17. Print 2017 Nov 15.
4
MRE11 UFMylation promotes ATM activation.MRE11 的泛素样修饰促进 ATM 的激活。
Nucleic Acids Res. 2019 May 7;47(8):4124-4135. doi: 10.1093/nar/gkz110.
5
DNA-dependent protein kinase regulates DNA end resection in concert with Mre11-Rad50-Nbs1 (MRN) and ataxia telangiectasia-mutated (ATM).DNA 依赖性蛋白激酶与 Mre11-Rad50-Nbs1(MRN)和共济失调毛细血管扩张突变(ATM)协同调节 DNA 末端切除。
J Biol Chem. 2013 Dec 27;288(52):37112-25. doi: 10.1074/jbc.M113.514398. Epub 2013 Nov 12.
6
Rad17 recruits the MRE11-RAD50-NBS1 complex to regulate the cellular response to DNA double-strand breaks.Rad17 将 MRE11-RAD50-NBS1 复合物招募到调控细胞对 DNA 双链断裂的反应。
EMBO J. 2014 Apr 16;33(8):862-77. doi: 10.1002/embj.201386064. Epub 2014 Feb 16.
7
Mre11-Rad50-Nbs1 is a keystone complex connecting DNA repair machinery, double-strand break signaling, and the chromatin template.Mre11-Rad50-Nbs1是一个连接DNA修复机制、双链断裂信号传导和染色质模板的关键复合物。
Biochem Cell Biol. 2007 Aug;85(4):509-20. doi: 10.1139/O07-069.
8
Stable maintenance of the Mre11-Rad50-Nbs1 complex is sufficient to restore the DNA double-strand break response in cells lacking RecQL4 helicase activity.稳定维持 Mre11-Rad50-Nbs1 复合物足以恢复缺乏 RecQL4 解旋酶活性的细胞中的 DNA 双链断裂反应。
J Biol Chem. 2021 Oct;297(4):101148. doi: 10.1016/j.jbc.2021.101148. Epub 2021 Aug 30.
9
NBS1 is regulated by two kind of mechanisms: ATM-dependent complex formation with MRE11 and RAD50, and cell cycle-dependent degradation of protein.NBS1受两种机制调控:与MRE11和RAD50形成依赖ATM的复合物,以及蛋白质的细胞周期依赖性降解。
J Radiat Res. 2017 Jul 1;58(4):487-494. doi: 10.1093/jrr/rrx014.
10
Ataxia telangiectasia-mutated (ATM) kinase activity is regulated by ATP-driven conformational changes in the Mre11/Rad50/Nbs1 (MRN) complex.共济失调毛细血管扩张症突变(ATM)激酶活性受 Mre11/Rad50/Nbs1(MRN)复合物中 ATP 驱动的构象变化调节。
J Biol Chem. 2013 May 3;288(18):12840-51. doi: 10.1074/jbc.M113.460378. Epub 2013 Mar 22.

本文引用的文献

1
Meta-hallmarks of aging and cancer.衰老和癌症的元特征。
Cell Metab. 2023 Jan 3;35(1):12-35. doi: 10.1016/j.cmet.2022.11.001.
2
RAD51 protects against nonconservative DNA double-strand break repair through a nonenzymatic function.RAD51 通过非酶功能防止非保守性 DNA 双链断裂修复。
Nucleic Acids Res. 2022 Mar 21;50(5):2651-2666. doi: 10.1093/nar/gkac073.
3
Post-Translational Modification of MRE11: Its Implication in DDR and Diseases.MRE11 的翻译后修饰:在 DDR 和疾病中的意义。
Genes (Basel). 2021 Jul 28;12(8):1158. doi: 10.3390/genes12081158.
4
Homologous recombination, cancer and the 'RAD51 paradox'.同源重组、癌症与“RAD51 悖论”
NAR Cancer. 2021 May 17;3(2):zcab016. doi: 10.1093/narcan/zcab016. eCollection 2021 Jun.
5
Targeted inhibition of cooperative mutation- and therapy-induced AKT activation in AML effectively enhances response to chemotherapy.靶向抑制协同突变和治疗诱导的 AML 中的 AKT 激活可有效增强对化疗的反应。
Leukemia. 2021 Jul;35(7):2030-2042. doi: 10.1038/s41375-020-01094-0. Epub 2020 Dec 9.
6
Genetic Predisposition to Breast and Ovarian Cancers: How Many and Which Genes to Test?乳腺癌和卵巢癌的遗传易感性:检测多少个基因以及检测哪些基因?
Int J Mol Sci. 2020 Feb 8;21(3):1128. doi: 10.3390/ijms21031128.
7
Depletion of Akt1 and Akt2 Impairs the Repair of Radiation-Induced DNA Double Strand Breaks via Homologous Recombination.Akt1 和 Akt2 的耗竭通过同源重组损伤辐射诱导的 DNA 双链断裂的修复。
Int J Mol Sci. 2019 Dec 14;20(24):6316. doi: 10.3390/ijms20246316.
8
Prevalence of Homologous Recombination-Related Gene Mutations Across Multiple Cancer Types.多种癌症类型中同源重组相关基因突变的患病率。
JCO Precis Oncol. 2018;2018. doi: 10.1200/PO.17.00286. Epub 2018 Jul 23.
9
Senataxin resolves RNA:DNA hybrids forming at DNA double-strand breaks to prevent translocations.Senataxin 可解决 DNA 双链断裂处形成的 RNA:DNA 杂交体,以防止易位。
Nat Commun. 2018 Feb 7;9(1):533. doi: 10.1038/s41467-018-02894-w.
10
Akt1 Stimulates Homologous Recombination Repair of DNA Double-Strand Breaks in a Rad51-Dependent Manner.Akt1 通过依赖 Rad51 的方式刺激 DNA 双链断裂的同源重组修复。
Int J Mol Sci. 2017 Nov 20;18(11):2473. doi: 10.3390/ijms18112473.