Suppr超能文献

欧洲和东亚人群肠道微生物群与子宫内膜癌之间的因果关联:一项两样本孟德尔随机化研究

Causal association between gut microbiota and endometrial cancer in European and East Asian populations: a two-sample Mendelian randomization study.

作者信息

Chen Jiaqi, Li Haiqing, Long Xinrui, Tong Hao, Xin Xin, Zhang Han, Li Yeyao, Liu Ping, He Xiaolin, Chen Zhuoyuan

机构信息

Key Laboratory of Tumor Immunological Prevention and Treatment of Yunnan Province, Yan'an Hospital Affiliated to, Kunming Medical University, Kunming, Yunnan Province, China.

Department of Radiology, Union Hospital, Tongji Medical College,, Huazhong University of Science and Technology, Jiefang Avenue #1277, Wuhan, 430022, China.

出版信息

BMC Womens Health. 2025 Jun 7;25(1):283. doi: 10.1186/s12905-025-03789-x.

Abstract

BACKGROUND

Endometrial cancer (EC) is a significant global health concern. While observational epidemiological studies suggest a potential link between gut microbiota dysbiosis and the development of EC, the direction and causality of this association remain uncertain.

METHODS

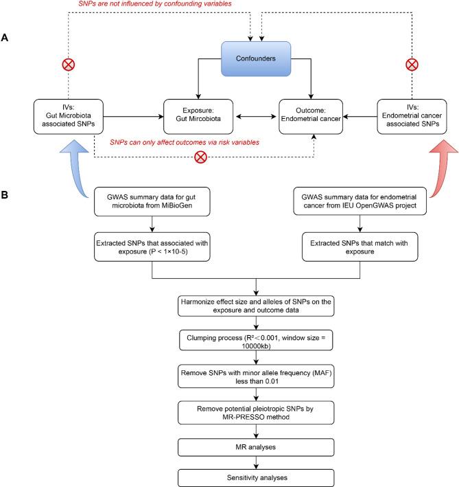
We performed Mendelian randomization (MR) analysis to investigate the causal relationship between gut microbiota and EC. Exposure data were obtained from the MiBioGen study consortium (N = 18,340), and outcome data were sourced from the IEU OpenGWAS database, specifically datasets "ebi-a-GCST006464" (N = 121,885) and "bbj-a-113" (N = 90,730). The inverse variance-weighted(IVW) method was applied to evaluate the association between gut microbiota composition and EC risk. Sensitivity analyses were conducted to ensure the robustness of the findings.

RESULTS

Our study identified several microbial taxa linked to EC risk. In Europeans, genera such as Marvinbryantia, RuminococcaceaeUCG014, and Dorea exhibited protective effects, while family Erysipelotrichaceae (OR:1.224) and FamilyXI (OR:1.090) were significantly correlated with high EC risk. In East Asians, genera Lachnospira (OR:3.561) and family Bifidobacteriaceae (OR:1.715) were found associated with EC risk. Genera Lachnoclostridium and ErysipelotrichaceaeUCG003, family Coriobacteriaceae positively served as protective factors. Sensitivity analyses confirmed the reliability of our results, and there was no evidence of pleiotropy or heterogeneity. Our analysis identified several microbial taxa associated with EC risk. In Europeans, genera such as Marvinbryantia, Ruminococcaceae UCG014, and Dorea demonstrated protective effects, while the families Erysipelotrichaceae (OR: 1.224) and FamilyXI (OR: 1.090) were significantly associated with increased EC risk. In East Asians, the genus Lachnospira (OR: 3.561) and the family Bifidobacteriaceae (OR: 1.715) were linked to higher EC risk, whereas the genera Lachnoclostridium and Erysipelotrichaceae UCG003 and the family Coriobacteriaceae were identified as protective factors. Sensitivity analyses confirmed the reliability of these results, with no evidence of pleiotropy or heterogeneity.

CONCLUSION

This study highlights a relationship between gut microbiota and EC, emphasizing the potential of gut microbiota as therapeutic targets and biomarkers for assessing EC prognosis and treatment efficacy. These findings provide novel insights into the role of gut microbiota in the development and progression of EC.

摘要

背景

子宫内膜癌(EC)是一个重大的全球健康问题。虽然观察性流行病学研究表明肠道微生物群失调与EC的发生之间可能存在联系,但这种关联的方向和因果关系仍不确定。

方法

我们进行了孟德尔随机化(MR)分析,以研究肠道微生物群与EC之间的因果关系。暴露数据来自MiBioGen研究联盟(N = 18,340),结局数据来自IEU OpenGWAS数据库,具体为数据集“ebi-a-GCST006464”(N = 121,885)和“bbj-a-113”(N = 90,730)。采用逆方差加权(IVW)方法评估肠道微生物群组成与EC风险之间的关联。进行敏感性分析以确保研究结果的稳健性。

结果

我们的研究确定了几种与EC风险相关的微生物分类群。在欧洲人中,诸如Marvinbryantia、瘤胃球菌科UCG014和Dorea等属表现出保护作用,而丹毒丝菌科(OR:1.224)和FamilyXI(OR:1.090)与高EC风险显著相关。在东亚人中,发现Lachnospira属(OR:3.561)和双歧杆菌科(OR:1.715)与EC风险相关。Lachnoclostridium属、丹毒丝菌科UCG003和棒状杆菌科起到了保护因子的作用。敏感性分析证实了我们结果的可靠性,并且没有多效性或异质性的证据。我们的分析确定了几种与EC风险相关的微生物分类群。在欧洲人中,诸如Marvinbryantia、瘤胃球菌科UCG014和Dorea等属表现出保护作用,而丹毒丝菌科(OR:1.224)和FamilyXI(OR:1.090)与EC风险增加显著相关。在东亚人中,Lachnospira属(OR:3.561)和双歧杆菌科(OR:1.715)与较高的EC风险相关,而Lachnoclostridium属、丹毒丝菌科UCG003和棒状杆菌科被确定为保护因子。敏感性分析证实了这些结果的可靠性,没有多效性或异质性的证据。

结论

本研究强调了肠道微生物群与EC之间的关系,强调了肠道微生物群作为评估EC预后和治疗效果的治疗靶点和生物标志物的潜力。这些发现为肠道微生物群在EC发生和发展中的作用提供了新的见解。

https://cdn.ncbi.nlm.nih.gov/pmc/blobs/9a75/12145594/da88be8d2bbe/12905_2025_3789_Fig1_HTML.jpg

文献检索

告别复杂PubMed语法,用中文像聊天一样搜索,搜遍4000万医学文献。AI智能推荐,让科研检索更轻松。

立即免费搜索

文件翻译

保留排版,准确专业,支持PDF/Word/PPT等文件格式,支持 12+语言互译。

免费翻译文档

深度研究

AI帮你快速写综述,25分钟生成高质量综述,智能提取关键信息,辅助科研写作。

立即免费体验