Suppr超能文献

ι-卡拉胶对天然多酚的涩味掩盖作用及其不同浓度下的差异机制研究。

Investigation of the astringency-masking effect of ι-carrageenan on natural polyphenols and its differential mechanism at various concentrations.

作者信息

Yu Qiang, Zhang Yifan, Liu Jun, Han Xue, Li Mengqi, Lin Junzhi, Mo Taigang, Han Li, Huang Haozhou, Zhang Dingkun

机构信息

State Key Laboratory of Southwestern Chinese Medicine Resources, Pharmacy School, Chengdu University of Traditional Chinese Medicine, Chengdu 611137, China.

Chengdu Medical College, Chengdu 610500, China.

出版信息

Food Chem X. 2025 May 8;28:102534. doi: 10.1016/j.fochx.2025.102534. eCollection 2025 May.

Abstract

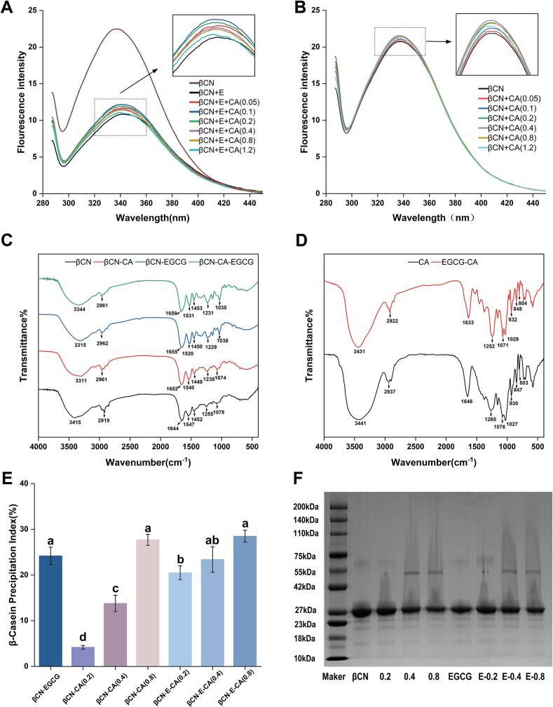
The astringency of natural polyphenols affects consumers' acceptance for food, and it is urgent to find safe and effective astringency-masking substances. This study introduced ι-carrageenan (CA) as a novel astringency-masking agent and investigated its interaction mechanism using epigallocatechin gallate (EGCG) and β-casein (βCN) as model compounds. Sensory evaluation demonstrated that 0.3 % CA achieved a 56-80 % reduction in astringency intensity scores for four polyphenols, with masking efficacy exhibiting concentration-dependent enhancement. Through integrated analytical approaches including techniques such as multispectral analysis and isothermal titration calorimetry, we revealed concentration-dependent interference patterns in EGCG-βCN interactions. Three distinct mechanisms were elucidated: (1) Competitive binding with βCN to inhibit EGCG-induced protein precipitation; (2) Facilitation of βCN aggregation into higher molecular weight coacervates; (3) Formation of ternary EGCG-CA-βCN complexes. These findings highlight the potential of CA in the development of low astringency functional foods, providing the food industry with a new strategy for masking astringency.

摘要

天然多酚的涩味会影响消费者对食品的接受度,因此迫切需要找到安全有效的涩味掩盖物质。本研究引入ι-卡拉胶(CA)作为一种新型的涩味掩盖剂,并以表没食子儿茶素没食子酸酯(EGCG)和β-酪蛋白(βCN)作为模型化合物研究其相互作用机制。感官评价表明,0.3%的CA可使四种多酚的涩味强度得分降低56%-80%,且掩盖效果呈现出浓度依赖性增强。通过多光谱分析和等温滴定量热法等综合分析方法,我们揭示了EGCG-βCN相互作用中浓度依赖性的干扰模式。阐明了三种不同的机制:(1)与βCN竞争性结合以抑制EGCG诱导的蛋白质沉淀;(2)促进βCN聚集成更高分子量的凝聚层;(3)形成三元EGCG-CA-βCN复合物。这些发现突出了CA在开发低涩味功能性食品方面的潜力,为食品工业提供了一种掩盖涩味的新策略。

https://cdn.ncbi.nlm.nih.gov/pmc/blobs/b93a/12141943/f76fe3d709ed/ga1.jpg

文献检索

告别复杂PubMed语法,用中文像聊天一样搜索,搜遍4000万医学文献。AI智能推荐,让科研检索更轻松。

立即免费搜索

文件翻译

保留排版,准确专业,支持PDF/Word/PPT等文件格式,支持 12+语言互译。

免费翻译文档

深度研究

AI帮你快速写综述,25分钟生成高质量综述,智能提取关键信息,辅助科研写作。

立即免费体验