Tu Zikun, Guo Haiyan, Gao Yajing, Xiao Wenfeng, Xie Xueru, Yu Hongmiao, Liang Qiuyan, Zhou Yufeng
Department of Critical Care Medicine, Children's Hospital of Fudan University, National Children's Medical Center, and the Shanghai Key Laboratory of Medical Epigenetics, International Co-laboratory of Medical Epigenetics and Metabolism, Ministry of Science and Technology, Institutes of Biomedical Sciences, Fudan University, Shanghai, China.
Department of Clinical Laboratory, Shanghai Ninth People's Hospital, Shanghai Jiaotong University School of Medicine, Shanghai, China.
Front Immunol. 2025 May 22;16:1546986. doi: 10.3389/fimmu.2025.1546986. eCollection 2025.
Hyperoxia plays a key role in the development of bronchopulmonary dysplasia (BPD), a chronic lung disease of preterm infants. This study aimed to investigate the role of NLRP3/caspase-1/gasdermin D (GSDMD)-mediated pyroptosis in hyperoxia-induced lung injury in neonatal mice and to evaluate the potential protective effects of the caspase-1 inhibitor VX-765 on alveolar and vascular development in hyperoxia-exposed lungs.
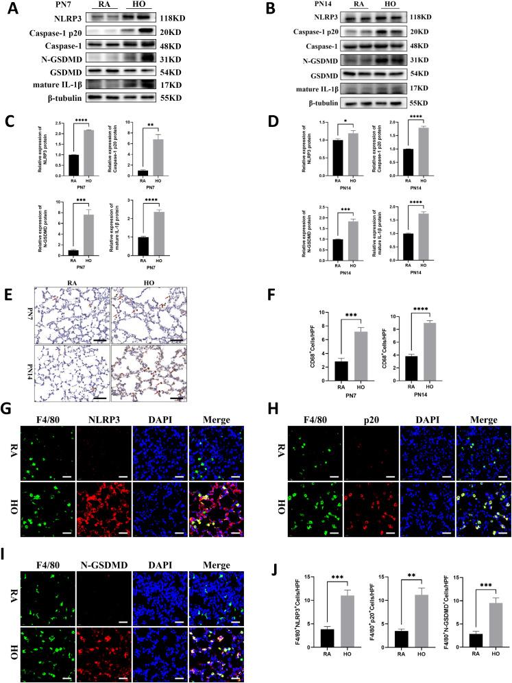
C57/BL6 mouse pups were randomized on postnatal Day 4 (PN4) to receive daily intraperitoneal injections of VX-765, an effective and selective caspase-1 inhibitor, or a vehicle during exposure to room air or hyperoxia (85% O) for 10 days. Alveolarization was assessed by H&E staining. Pulmonary vascular development was detected by CD31 immunohistochemistry. The degree of fibrosis was analyzed by Masson staining. TUNEL and Ki67 immunofluorescence staining was performed to assess overall cell survival in lung tissue. Concentrations of IL-1β was detected by ELISA in lung homogenates. The expressions of pyroptosis-associated proteins, NLRP3, Caspase-1 p20, N-GSDMD and mature IL-1β were evaluated by Western blot. Immunofluorescence colocalization of F4/80 with NLRP3/Caspase-1/IL-1β was performed. CD68 and AQP5 protein expression was analyzed by immunohistochemistry.
Hyperoxia activated the NLRP3 inflammasome, increased the production of mature IL-1β, and upregulated the expression of N-GSDMD, the active form of GSDMD that is responsible for the programmed cell death mechanism of pyroptosis in lung tissue. Importantly, VX-765 decreased NLRP3, IL-1β activation, and N-GSDMD expression and improved alveolar and vascular development by inhibiting pyroptosis of macrophages in hyperoxia-exposed lungs. Moreover, VX-765 also promoted cell proliferation and AT1 survival in the hyperoxia-exposed lung.
NLRP3/Caspase-1/GSDMD-mediated pyroptosis plays a critical role in hyperoxia-induced neonatal lung injury, and targeting this pathway may be beneficial for the prevention of lung injury in preterm infants.
高氧在支气管肺发育不良(BPD)的发生发展中起关键作用,BPD是一种早产儿慢性肺部疾病。本研究旨在探讨NLRP3/半胱天冬酶-1/ Gasdermin D(GSDMD)介导的细胞焦亡在新生小鼠高氧诱导的肺损伤中的作用,并评估半胱天冬酶-1抑制剂VX-765对高氧暴露肺中肺泡和血管发育的潜在保护作用。
将出生后第4天(PN4)的C57/BL6幼鼠随机分组,在暴露于室内空气或高氧(85% O₂)10天期间,每天腹腔注射有效的选择性半胱天冬酶-1抑制剂VX-765或溶剂。通过苏木精-伊红(H&E)染色评估肺泡化。通过CD31免疫组织化学检测肺血管发育。通过Masson染色分析纤维化程度。进行TUNEL和Ki67免疫荧光染色以评估肺组织中的总体细胞存活情况。通过酶联免疫吸附测定(ELISA)检测肺匀浆中白细胞介素-1β(IL-1β)的浓度。通过蛋白质免疫印迹法评估细胞焦亡相关蛋白NLRP3、半胱天冬酶-1 p20、N-GSDMD和成熟IL-1β的表达。进行F4/80与NLRP3/半胱天冬酶-1/IL-1β的免疫荧光共定位。通过免疫组织化学分析CD68和水通道蛋白5(AQP5)的蛋白表达。
高氧激活了NLRP3炎性小体,增加了成熟IL-1β的产生,并上调了N-GSDMD的表达,N-GSDMD是GSDMD的活性形式,负责肺组织中细胞焦亡的程序性细胞死亡机制。重要的是,VX-765通过抑制高氧暴露肺中巨噬细胞的细胞焦亡,降低了NLRP3、IL-1β的激活和N-GSDMD的表达,并改善了肺泡和血管发育。此外,VX-765还促进了高氧暴露肺中的细胞增殖和1型肺泡上皮细胞(AT1)存活。
NLRP3/半胱天冬酶-1/GSDMD介导的细胞焦亡在高氧诱导的新生肺损伤中起关键作用,靶向该途径可能有助于预防早产儿的肺损伤。