• 文献检索
  • 文档翻译
  • 深度研究
  • 学术资讯
  • Suppr Zotero 插件Zotero 插件
  • 邀请有礼
  • 套餐&价格
  • 历史记录
应用&插件
Suppr Zotero 插件Zotero 插件浏览器插件Mac 客户端Windows 客户端微信小程序
定价
高级版会员购买积分包购买API积分包
服务
文献检索文档翻译深度研究API 文档MCP 服务
关于我们
关于 Suppr公司介绍联系我们用户协议隐私条款
关注我们

Suppr 超能文献

核心技术专利:CN118964589B侵权必究
粤ICP备2023148730 号-1Suppr @ 2026

文献检索

告别复杂PubMed语法,用中文像聊天一样搜索,搜遍4000万医学文献。AI智能推荐,让科研检索更轻松。

立即免费搜索

文件翻译

保留排版,准确专业,支持PDF/Word/PPT等文件格式,支持 12+语言互译。

免费翻译文档

深度研究

AI帮你快速写综述,25分钟生成高质量综述,智能提取关键信息,辅助科研写作。

立即免费体验

p52-ZER6/DAZAP1轴通过调节mRNA稳定性促进铁死亡抗性和结直肠癌进展。

p52-ZER6/DAZAP1 axis promotes ferroptosis resistance and colorectal cancer progression regulating mRNA stabilization.

作者信息

Qiu Li, Li Wenfang, Zhang Lei, Zhang Xia, Zhao Hezhao, Miyagishi Makoto, Wu Shourong, Kasim Vivi

机构信息

Key Laboratory of Biorheological Science and Technology, Ministry of Education, College of Bioengineering, Chongqing University, Chongqing 400044, China.

The 111 Project Laboratory of Biomechanics and Tissue Repair, College of Bioengineering, Chongqing University, Chongqing 400044, China.

出版信息

Acta Pharm Sin B. 2025 Apr;15(4):2039-2058. doi: 10.1016/j.apsb.2025.02.013. Epub 2025 Feb 17.

DOI:10.1016/j.apsb.2025.02.013
PMID:40486833
原文链接:https://pmc.ncbi.nlm.nih.gov/articles/PMC12138194/
Abstract

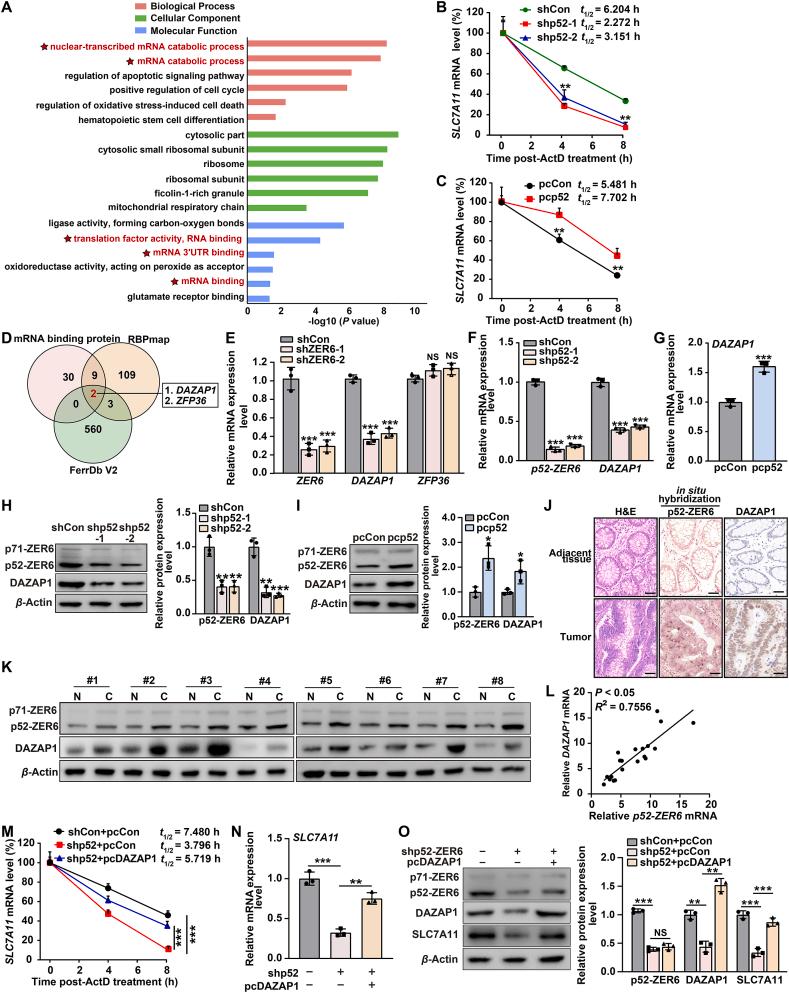
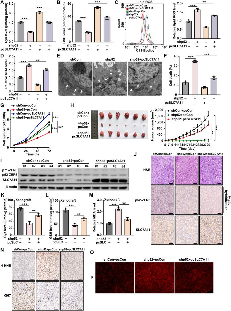
Resistance to ferroptosis, a form of regulated cell death caused by disruptions in iron ion and intracellular redox homeostasis, is closely related to tumorigenesis and tumor drug resistance; therefore, targeting ferroptosis-related pathways has garnered attention as a potential antitumor therapeutic strategy. However, the molecular mechanisms underlying ferroptosis resistance in tumor cells remain unknown. Zinc-finger estrogen receptor interaction clone 6 (ZER6) consists of two isoforms with distinct N-termini, p52-ZER6 and p71-ZER6. ZER6 is upregulated in tumors and promotes tumorigenic potential; however, whether ZER6 is involved in tumor cell ferroptosis resistance remains unknown. Herein, we identified p52-ZER6 as a novel regulator of tumor cell ferroptosis resistance. p52-ZER6 promotes the transcriptional activity of , an RNA-binding protein. DAZAP1, in turn, enhances the stability of mRNA by binding to its 3'-UTR region, thereby increasing SLC7A11 expression and cellular glutathione levels. This subsequently reduces lipid peroxide accumulation and enhances tumor cell ferroptosis resistance, eventually promoting tumorigenic potential. These findings reveal a new function of p52-ZER6 in regulating mRNA stability DAZAP1, ultimately leading to ferroptosis resistance and tumorigenic potential. Additionally, we also suggest targeting p52-ZER6 as a potential strategy to promote the efficacy of ferroptosis-based antitumor therapies.

摘要

铁死亡是一种由铁离子和细胞内氧化还原稳态破坏引起的程序性细胞死亡形式,对铁死亡的抗性与肿瘤发生和肿瘤耐药性密切相关;因此,靶向铁死亡相关途径作为一种潜在的抗肿瘤治疗策略已受到关注。然而,肿瘤细胞中铁死亡抗性的分子机制仍然未知。锌指雌激素受体相互作用克隆6(ZER6)由两种具有不同N端的异构体p52-ZER6和p71-ZER6组成。ZER6在肿瘤中上调并促进肿瘤发生潜能;然而,ZER6是否参与肿瘤细胞对铁死亡的抗性仍不清楚。在此,我们确定p52-ZER6是肿瘤细胞铁死亡抗性的一种新型调节因子。p52-ZER6促进RNA结合蛋白DAZAP1的转录活性。反过来,DAZAP1通过与其3'-UTR区域结合来增强mRNA的稳定性,从而增加SLC7A11表达和细胞内谷胱甘肽水平。这随后减少了脂质过氧化物的积累并增强了肿瘤细胞对铁死亡的抗性,最终促进了肿瘤发生潜能。这些发现揭示了p52-ZER6在调节DAZAP1 mRNA稳定性方面的新功能,最终导致铁死亡抗性和肿瘤发生潜能。此外,我们还建议将靶向p52-ZER6作为一种潜在策略来提高基于铁死亡的抗肿瘤治疗的疗效。

https://cdn.ncbi.nlm.nih.gov/pmc/blobs/d083/12138194/ba0e6df854f8/gr8.jpg
https://cdn.ncbi.nlm.nih.gov/pmc/blobs/d083/12138194/4895d260ed7f/ga1.jpg
https://cdn.ncbi.nlm.nih.gov/pmc/blobs/d083/12138194/62477e3635dc/gr1.jpg
https://cdn.ncbi.nlm.nih.gov/pmc/blobs/d083/12138194/6a28f1e1ae69/gr2.jpg
https://cdn.ncbi.nlm.nih.gov/pmc/blobs/d083/12138194/a07c34e19610/gr3.jpg
https://cdn.ncbi.nlm.nih.gov/pmc/blobs/d083/12138194/de8d2bbaa8e9/gr4.jpg
https://cdn.ncbi.nlm.nih.gov/pmc/blobs/d083/12138194/715f5ecc9177/gr5.jpg
https://cdn.ncbi.nlm.nih.gov/pmc/blobs/d083/12138194/6b08f4c203ca/gr6.jpg
https://cdn.ncbi.nlm.nih.gov/pmc/blobs/d083/12138194/2073fd005ebc/gr7.jpg
https://cdn.ncbi.nlm.nih.gov/pmc/blobs/d083/12138194/ba0e6df854f8/gr8.jpg
https://cdn.ncbi.nlm.nih.gov/pmc/blobs/d083/12138194/4895d260ed7f/ga1.jpg
https://cdn.ncbi.nlm.nih.gov/pmc/blobs/d083/12138194/62477e3635dc/gr1.jpg
https://cdn.ncbi.nlm.nih.gov/pmc/blobs/d083/12138194/6a28f1e1ae69/gr2.jpg
https://cdn.ncbi.nlm.nih.gov/pmc/blobs/d083/12138194/a07c34e19610/gr3.jpg
https://cdn.ncbi.nlm.nih.gov/pmc/blobs/d083/12138194/de8d2bbaa8e9/gr4.jpg
https://cdn.ncbi.nlm.nih.gov/pmc/blobs/d083/12138194/715f5ecc9177/gr5.jpg
https://cdn.ncbi.nlm.nih.gov/pmc/blobs/d083/12138194/6b08f4c203ca/gr6.jpg
https://cdn.ncbi.nlm.nih.gov/pmc/blobs/d083/12138194/2073fd005ebc/gr7.jpg
https://cdn.ncbi.nlm.nih.gov/pmc/blobs/d083/12138194/ba0e6df854f8/gr8.jpg

相似文献

1
p52-ZER6/DAZAP1 axis promotes ferroptosis resistance and colorectal cancer progression regulating mRNA stabilization.p52-ZER6/DAZAP1轴通过调节mRNA稳定性促进铁死亡抗性和结直肠癌进展。
Acta Pharm Sin B. 2025 Apr;15(4):2039-2058. doi: 10.1016/j.apsb.2025.02.013. Epub 2025 Feb 17.
2
Zinc-finger protein p52-ZER6 accelerates colorectal cancer cell proliferation and tumour progression through promoting p53 ubiquitination.锌指蛋白 p52-ZER6 通过促进 p53 泛素化加速结直肠癌细胞增殖和肿瘤进展。
EBioMedicine. 2019 Oct;48:248-263. doi: 10.1016/j.ebiom.2019.08.070. Epub 2019 Sep 11.
3
p52-ZER6/IGF1R axis maintains cancer stem cell population to promote cancer progression by enhancing pro-survival mitophagy.p52-ZER6/IGF1R轴通过增强促生存线粒体自噬维持癌症干细胞群体,以促进癌症进展。
Oncogene. 2024 Jun;43(27):2115-2131. doi: 10.1038/s41388-024-03058-5. Epub 2024 May 21.
4
The p52-ZER6/G6PD axis alters aerobic glycolysis and promotes tumor progression by activating the pentose phosphate pathway.p52-ZER6/G6PD轴通过激活磷酸戊糖途径改变有氧糖酵解并促进肿瘤进展。
Oncogenesis. 2023 Mar 28;12(1):17. doi: 10.1038/s41389-023-00464-4.
5
A novel zinc finger transcription factor with two isoforms that are differentially repressed by estrogen receptor-alpha.一种具有两种亚型的新型锌指转录因子,这两种亚型受到雌激素受体α的差异性抑制。
J Biol Chem. 2002 Mar 15;277(11):9326-34. doi: 10.1074/jbc.M107702200. Epub 2002 Jan 4.
6
RNA binding protein DAZAP1 promotes HCC progression and regulates ferroptosis by interacting with SLC7A11 mRNA.RNA 结合蛋白 DAZAP1 通过与 SLC7A11 mRNA 相互作用促进 HCC 进展并调节铁死亡。
Exp Cell Res. 2021 Feb 1;399(1):112453. doi: 10.1016/j.yexcr.2020.112453. Epub 2020 Dec 29.
7
Upregulation of p52-ZER6 (ZNF398) increases reactive oxygen species by suppressing metallothionein-3 in neuronal cells.p52-ZER6(ZNF398)的上调通过抑制神经元细胞中的金属硫蛋白-3增加活性氧。
Biochem Biophys Res Commun. 2025 Feb 8;748:151316. doi: 10.1016/j.bbrc.2025.151316. Epub 2025 Jan 10.
8
p52-ZER6: a determinant of tumor cell sensitivity to MDM2-p53 binding inhibitors.p52-ZER6:一种决定肿瘤细胞对 MDM2-p53 结合抑制剂敏感性的因素。
Acta Pharmacol Sin. 2023 Mar;44(3):647-660. doi: 10.1038/s41401-022-00973-9. Epub 2022 Aug 22.
9
Expression of ZER6 in ERalpha-positive breast cancer.ZER6在雌激素受体α阳性乳腺癌中的表达
J Surg Res. 2005 Jun 1;126(1):86-91; discussion 1-2. doi: 10.1016/j.jss.2005.02.006.
10
The N6-methyladenosine modification enhances ferroptosis resistance through inhibiting SLC7A11 mRNA deadenylation in hepatoblastoma.N6-甲基腺苷修饰通过抑制肝母细胞瘤中 SLC7A11 mRNA 的去腺苷酸化增强铁死亡抵抗。
Clin Transl Med. 2022 May;12(5):e778. doi: 10.1002/ctm2.778.

引用本文的文献

1
Research Progress on the Functional Regulation Mechanisms of ZKSCAN3.锌指蛋白3(ZKSCAN3)功能调控机制的研究进展
Biomolecules. 2025 Jul 14;15(7):1016. doi: 10.3390/biom15071016.

本文引用的文献

1
NeuroD1-GPX4 signaling leads to ferroptosis resistance in hepatocellular carcinoma.神经源性分化因子 1-谷胱甘肽过氧化物酶 4 信号通路导致肝癌对铁死亡的抵抗。
PLoS Genet. 2023 Dec 22;19(12):e1011098. doi: 10.1371/journal.pgen.1011098. eCollection 2023 Dec.
2
Advances in tumor nanotechnology: theragnostic implications in tumors via targeting regulated cell death.肿瘤纳米技术的进展:通过靶向程序性细胞死亡对肿瘤进行诊疗的意义
Apoptosis. 2023 Aug;28(7-8):1198-1215. doi: 10.1007/s10495-023-01851-3. Epub 2023 May 15.
3
Novel insights into the interplay between m6A modification and programmed cell death in cancer.
新型见解揭示 m6A 修饰与癌症中程序性细胞死亡的相互作用。
Int J Biol Sci. 2023 Mar 13;19(6):1748-1763. doi: 10.7150/ijbs.81000. eCollection 2023.
4
The p52-ZER6/G6PD axis alters aerobic glycolysis and promotes tumor progression by activating the pentose phosphate pathway.p52-ZER6/G6PD轴通过激活磷酸戊糖途径改变有氧糖酵解并促进肿瘤进展。
Oncogenesis. 2023 Mar 28;12(1):17. doi: 10.1038/s41389-023-00464-4.
5
Insights on the biological functions and diverse regulation of RNA-binding protein 39 and their implication in human diseases.RNA 结合蛋白 39 的生物学功能和多样化调节的研究进展及其在人类疾病中的意义。
Biochim Biophys Acta Gene Regul Mech. 2023 Mar;1866(1):194902. doi: 10.1016/j.bbagrm.2022.194902. Epub 2022 Dec 16.
6
SGLT2 inhibitor empagliflozin promotes revascularization in diabetic mouse hindlimb ischemia by inhibiting ferroptosis.SGLT2 抑制剂恩格列净通过抑制铁死亡促进糖尿病小鼠后肢缺血的血管再生。
Acta Pharmacol Sin. 2023 Jun;44(6):1161-1174. doi: 10.1038/s41401-022-01031-0. Epub 2022 Dec 12.
7
Targeting cell death pathways for cancer therapy: recent developments in necroptosis, pyroptosis, ferroptosis, and cuproptosis research.针对癌症治疗的细胞死亡途径:细胞坏死、细胞焦亡、铁死亡和铜死亡研究的新进展。
J Hematol Oncol. 2022 Dec 8;15(1):174. doi: 10.1186/s13045-022-01392-3.
8
DAZAP1 facilitates the alternative splicing of KITLG to promote multiple myeloma cell proliferation via ERK signaling pathway.DAZAP1 通过 ERK 信号通路促进 KITLG 的可变剪接,从而促进多发性骨髓瘤细胞增殖。
Aging (Albany NY). 2022 Oct 13;14(19):7972-7985. doi: 10.18632/aging.204326.
9
PHGDH Inhibits Ferroptosis and Promotes Malignant Progression by Upregulating SLC7A11 in Bladder Cancer.PHGDH 通过上调膀胱癌中的 SLC7A11 抑制铁死亡并促进恶性进展。
Int J Biol Sci. 2022 Aug 29;18(14):5459-5474. doi: 10.7150/ijbs.74546. eCollection 2022.
10
p52-ZER6: a determinant of tumor cell sensitivity to MDM2-p53 binding inhibitors.p52-ZER6:一种决定肿瘤细胞对 MDM2-p53 结合抑制剂敏感性的因素。
Acta Pharmacol Sin. 2023 Mar;44(3):647-660. doi: 10.1038/s41401-022-00973-9. Epub 2022 Aug 22.