• 文献检索
  • 文档翻译
  • 深度研究
  • 学术资讯
  • Suppr Zotero 插件Zotero 插件
  • 邀请有礼
  • 套餐&价格
  • 历史记录
应用&插件
Suppr Zotero 插件Zotero 插件浏览器插件Mac 客户端Windows 客户端微信小程序
定价
高级版会员购买积分包购买API积分包
服务
文献检索文档翻译深度研究API 文档MCP 服务
关于我们
关于 Suppr公司介绍联系我们用户协议隐私条款
关注我们

Suppr 超能文献

核心技术专利:CN118964589B侵权必究
粤ICP备2023148730 号-1Suppr @ 2026

文献检索

告别复杂PubMed语法,用中文像聊天一样搜索,搜遍4000万医学文献。AI智能推荐,让科研检索更轻松。

立即免费搜索

文件翻译

保留排版,准确专业,支持PDF/Word/PPT等文件格式,支持 12+语言互译。

免费翻译文档

深度研究

AI帮你快速写综述,25分钟生成高质量综述,智能提取关键信息,辅助科研写作。

立即免费体验

亚精胺可使蛋白酶体活性失活并增强前列腺癌中的铁死亡。

Spermidine inactivates proteasome activity and enhances ferroptosis in prostate cancer.

作者信息

Feng Dan, Zhang Jian, Niu Huanmin, Zheng Xiaoxue, Jia Mengqi, Lu Qiqi, Wang Jing, Guo Wenxue, Sun Qi, Yuan Huiqing, Lou Hongxiang

机构信息

Department of Natural Medicinal Chemistry and Pharmacognosy, School of Pharmacy, Qingdao University, Qingdao 266071, China.

Institute of Medical Sciences of the Second Hospital, Cheeloo College of Medicine, Shandong University, Jinan 250033, China.

出版信息

Acta Pharm Sin B. 2025 Apr;15(4):2095-2113. doi: 10.1016/j.apsb.2025.02.023. Epub 2025 Feb 25.

DOI:10.1016/j.apsb.2025.02.023
PMID:40486852
原文链接:https://pmc.ncbi.nlm.nih.gov/articles/PMC12137982/
Abstract

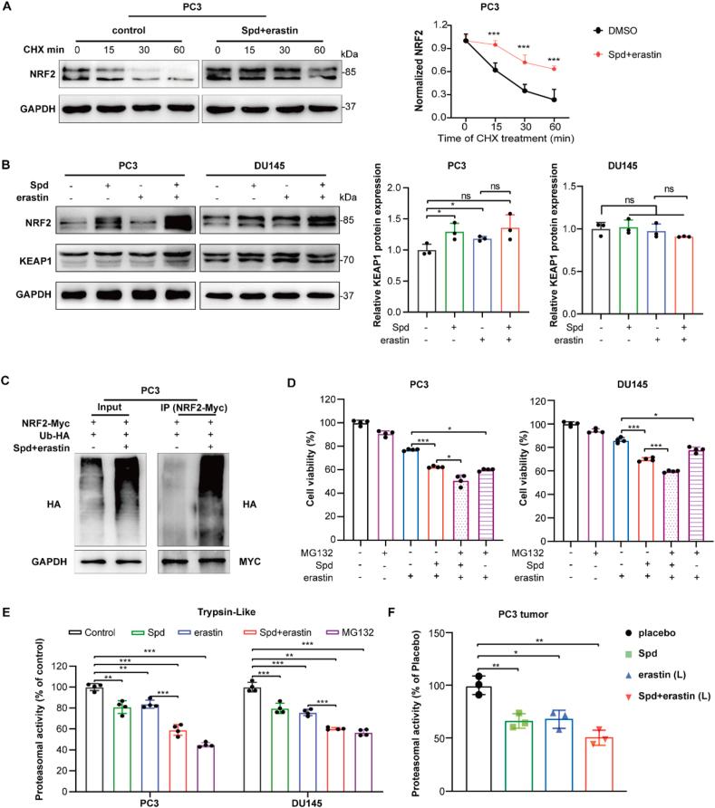
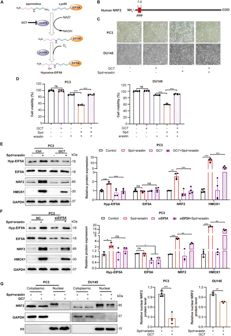
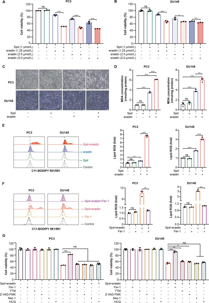
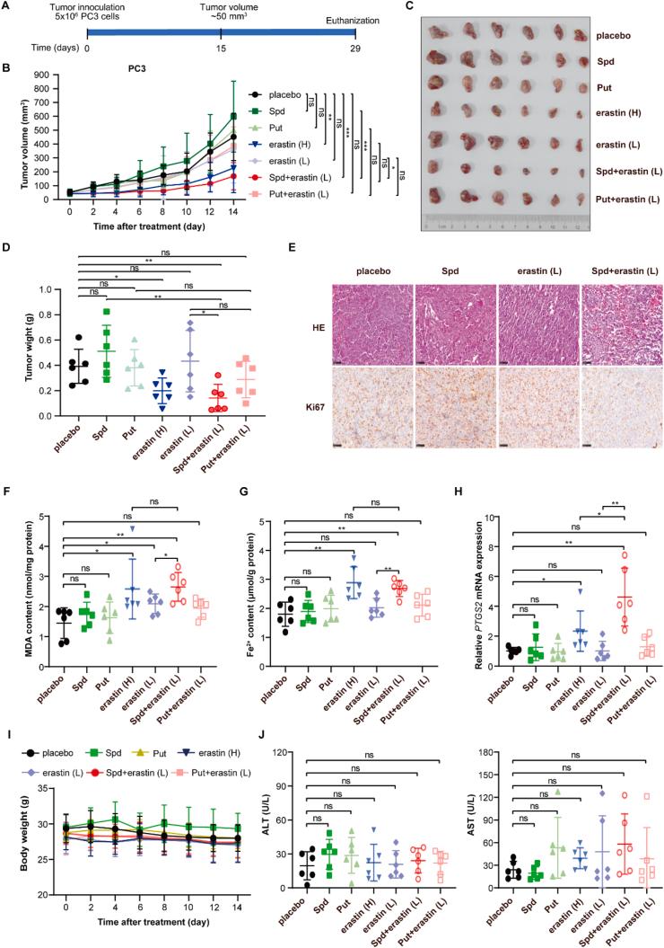
The elevated polyamines, amine-rich molecules with diverse functions in pathophysiology processes, are implicated in contributing to tumorigenesis and progression. Whether and how they affect the efficacy of chemotherapy is incompletely understood. Our screening assays reveal that the supplement with a low dose of spermidine (Spd), one of the polyamines, enhances ferroptosis in prostate cancer cells as evidenced by increased lipid peroxidation and intracellular Fe levels . Combination treatment with Spd and a low dose of ferroptosis inducer erastin synergistically augments anti-tumor efficacy with undetectable toxicity in mice. Analysis of RNA-seq data indicates that heme oxygenase 1 (HMOX1), an enzyme that catalyzes the cleavage of heme to release Fe, is significantly upregulated in response to Spd and erastin cotreatment. Spd mediated the hypusine modification of the eukaryotic initiation factor 5A (EIF5A) promotes the translation of the nuclear factor erythroid 2-related factor 2 (NRF2), subsequently leading to elevation of HMOX1. Moreover, Spd and erastin significantly inhibit proteasome activity which results in a decrease in proteasomal degradation of NRF2, although many proteasome-related genes are induced either by Spd or Spd plus erastin. Thus, in addition to its pro-oncogenic activity, the supplement of Spd improves antitumor activity in combination with ferroptosis inducers and offers an optional approach to cancer treatment.

摘要

多胺是一类在病理生理过程中具有多种功能的富含胺的分子,其水平升高与肿瘤发生和进展有关。它们是否以及如何影响化疗疗效尚不完全清楚。我们的筛选试验表明,补充低剂量的亚精胺(Spd)(多胺之一)可增强前列腺癌细胞中的铁死亡,脂质过氧化增加和细胞内铁水平升高证明了这一点。Spd与低剂量铁死亡诱导剂艾拉司丁联合治疗可协同增强抗肿瘤疗效,且在小鼠中未检测到毒性。RNA测序数据分析表明,血红素加氧酶1(HMOX1)(一种催化血红素裂解以释放铁的酶)在Spd和艾拉司丁联合治疗后显著上调。Spd介导的真核起始因子5A(EIF5A)的hypusine修饰促进了核因子红细胞2相关因子2(NRF2)的翻译,随后导致HMOX1升高。此外,Spd和艾拉司丁显著抑制蛋白酶体活性,这导致NRF2的蛋白酶体降解减少,尽管许多蛋白酶体相关基因由Spd或Spd加艾拉司丁诱导。因此,除了其促癌活性外,Spd补充剂与铁死亡诱导剂联合使用可提高抗肿瘤活性,并为癌症治疗提供了一种可选方法。

https://cdn.ncbi.nlm.nih.gov/pmc/blobs/b6ea/12137982/992b8c7307af/gr7.jpg
https://cdn.ncbi.nlm.nih.gov/pmc/blobs/b6ea/12137982/497ba92640ba/ga1.jpg
https://cdn.ncbi.nlm.nih.gov/pmc/blobs/b6ea/12137982/1fb6f697f0ff/gr1.jpg
https://cdn.ncbi.nlm.nih.gov/pmc/blobs/b6ea/12137982/3e38e58547db/gr2.jpg
https://cdn.ncbi.nlm.nih.gov/pmc/blobs/b6ea/12137982/2d614b631a96/gr3.jpg
https://cdn.ncbi.nlm.nih.gov/pmc/blobs/b6ea/12137982/66e584482331/gr4.jpg
https://cdn.ncbi.nlm.nih.gov/pmc/blobs/b6ea/12137982/1fb46d161ba6/gr5a.jpg
https://cdn.ncbi.nlm.nih.gov/pmc/blobs/b6ea/12137982/f9dbb774e610/gr6a.jpg
https://cdn.ncbi.nlm.nih.gov/pmc/blobs/b6ea/12137982/992b8c7307af/gr7.jpg
https://cdn.ncbi.nlm.nih.gov/pmc/blobs/b6ea/12137982/497ba92640ba/ga1.jpg
https://cdn.ncbi.nlm.nih.gov/pmc/blobs/b6ea/12137982/1fb6f697f0ff/gr1.jpg
https://cdn.ncbi.nlm.nih.gov/pmc/blobs/b6ea/12137982/3e38e58547db/gr2.jpg
https://cdn.ncbi.nlm.nih.gov/pmc/blobs/b6ea/12137982/2d614b631a96/gr3.jpg
https://cdn.ncbi.nlm.nih.gov/pmc/blobs/b6ea/12137982/66e584482331/gr4.jpg
https://cdn.ncbi.nlm.nih.gov/pmc/blobs/b6ea/12137982/1fb46d161ba6/gr5a.jpg
https://cdn.ncbi.nlm.nih.gov/pmc/blobs/b6ea/12137982/f9dbb774e610/gr6a.jpg
https://cdn.ncbi.nlm.nih.gov/pmc/blobs/b6ea/12137982/992b8c7307af/gr7.jpg

相似文献

1
Spermidine inactivates proteasome activity and enhances ferroptosis in prostate cancer.亚精胺可使蛋白酶体活性失活并增强前列腺癌中的铁死亡。
Acta Pharm Sin B. 2025 Apr;15(4):2095-2113. doi: 10.1016/j.apsb.2025.02.023. Epub 2025 Feb 25.
2
NEK2 affects the ferroptosis sensitivity of gastric cancer cells by regulating the expression of HMOX1 through Keap1/Nrf2.NEK2通过Keap1/Nrf2调控HMOX1的表达来影响胃癌细胞的铁死亡敏感性。
Mol Cell Biochem. 2025 Jan;480(1):425-437. doi: 10.1007/s11010-024-04960-y. Epub 2024 Mar 19.
3
HMOX1 Promotes Ferroptosis Induced by Erastin in Lens Epithelial Cell through Modulates Fe Production.血红素加氧酶1通过调节铁的产生促进依拉司丁诱导的晶状体上皮细胞铁死亡。
Curr Eye Res. 2023 Jan;48(1):25-33. doi: 10.1080/02713683.2022.2138450. Epub 2022 Oct 27.
4
Acetaminophen sensitizing erastin-induced ferroptosis via modulation of Nrf2/heme oxygenase-1 signaling pathway in non-small-cell lung cancer.醋氨酚通过调节 Nrf2/血红素加氧酶-1 信号通路敏化依维莫司诱导的非小细胞肺癌铁死亡。
J Cell Physiol. 2020 Apr;235(4):3329-3339. doi: 10.1002/jcp.29221. Epub 2019 Sep 20.
5
Inhibition of CISD2 promotes ferroptosis through ferritinophagy-mediated ferritin turnover and regulation of p62-Keap1-NRF2 pathway.抑制 CISD2 通过铁蛋白自噬介导的铁蛋白周转率和调节 p62-Keap1-NRF2 通路促进铁死亡。
Cell Mol Biol Lett. 2022 Sep 30;27(1):81. doi: 10.1186/s11658-022-00383-z.
6
Vitamin C Sensitizes Pancreatic Cancer Cells to Erastin-Induced Ferroptosis by Activating the AMPK/Nrf2/HMOX1 Pathway.维生素 C 通过激活 AMPK/Nrf2/HMOX1 通路使胰腺癌细胞对 Erastin 诱导的铁死亡敏感。
Oxid Med Cell Longev. 2022 Jul 19;2022:5361241. doi: 10.1155/2022/5361241. eCollection 2022.
7
Upregulation of Nrf2 Signalling and the Inhibition of Erastin-Induced Ferroptosis by Ferulic Acid in MIN6 Cells.阿魏酸通过上调 Nrf2 信号通路抑制 MIN6 细胞中 Erastin 诱导的铁死亡。
Int J Mol Sci. 2022 Dec 14;23(24):15886. doi: 10.3390/ijms232415886.
8
Cryptotanshinone promotes ferroptosis in glioblastoma via KEAP1/NRF2/HMOX1 signaling pathway.隐丹参酮通过KEAP1/NRF2/HMOX1信号通路促进胶质母细胞瘤中的铁死亡。
Biochem Biophys Res Commun. 2025 Jul 1;768:151959. doi: 10.1016/j.bbrc.2025.151959. Epub 2025 May 7.
9
Epithelial heme oxygenase-1 enhances colonic tumorigenesis by inhibiting ferroptosis.上皮血红素加氧酶-1通过抑制铁死亡增强结肠肿瘤发生。
bioRxiv. 2024 Mar 8:2024.03.06.583112. doi: 10.1101/2024.03.06.583112.
10
[Leonurine inhibits ferroptosis in renal tubular epithelial cells by activating p62/Nrf2/HO-1 signaling pathway].益母草碱通过激活p62/Nrf2/HO-1信号通路抑制肾小管上皮细胞铁死亡
Zhongguo Zhong Yao Za Zhi. 2023 Apr;48(8):2176-2183. doi: 10.19540/j.cnki.cjcmm.20221115.401.

引用本文的文献

1
Regulation of polyamine interconversion enzymes affects α-Synuclein levels and toxicity in a Drosophila model of Parkinson's Disease.多胺相互转化酶的调节影响帕金森病果蝇模型中α-突触核蛋白的水平和毒性。
NPJ Parkinsons Dis. 2025 Aug 6;11(1):231. doi: 10.1038/s41531-025-01087-9.

本文引用的文献

1
Remodeling tumor immunosuppressive microenvironment through dual activation of immunogenic panoptosis and ferroptosis by HS-amplified nanoformulation to enhance cancer immunotherapy.通过HS增强纳米制剂对免疫原性全细胞凋亡和铁死亡的双重激活来重塑肿瘤免疫抑制微环境,以增强癌症免疫治疗。
Acta Pharm Sin B. 2025 Mar;15(3):1242-1254. doi: 10.1016/j.apsb.2024.12.014. Epub 2024 Dec 16.
2
Circulating Metabolic Markers Identify Patients at Risk for Tumor Recurrence: A Prospective Cohort Study in Colorectal Cancer Surgery.循环代谢标志物可识别肿瘤复发风险患者:结直肠癌手术的前瞻性队列研究。
Ann Surg. 2024 Nov 1;280(5):842-849. doi: 10.1097/SLA.0000000000006463. Epub 2024 Aug 1.
3
Complications and comorbidities associated with antineoplastic chemotherapy: Rethinking drug design and delivery for anticancer therapy.
与抗肿瘤化疗相关的并发症和合并症:重新思考抗癌治疗的药物设计与递送。
Acta Pharm Sin B. 2024 Jul;14(7):2901-2926. doi: 10.1016/j.apsb.2024.03.006. Epub 2024 Mar 11.
4
Polyamine-mediated ferroptosis amplification acts as a targetable vulnerability in cancer.多胺介导的铁死亡扩增在癌症中充当了一个可靶向的脆弱性靶点。
Nat Commun. 2024 Mar 19;15(1):2461. doi: 10.1038/s41467-024-46776-w.
5
Synergistic effect of spermidine and ciprofloxacin against Alzheimer's disease in male rat via ferroptosis modulation.精胺与环丙沙星通过调控铁死亡对雄性大鼠阿尔茨海默病的协同作用。
Int J Biol Macromol. 2024 Apr;263(Pt 2):130387. doi: 10.1016/j.ijbiomac.2024.130387. Epub 2024 Feb 23.
6
Spermidine protects cartilage from IL-1β-mediated ferroptosis.精胺通过抑制 IL-1β 介导体细胞铁死亡保护软骨。
Mol Cell Biochem. 2024 Oct;479(10):2785-2794. doi: 10.1007/s11010-023-04889-8. Epub 2023 Dec 2.
7
DrugBank 6.0: the DrugBank Knowledgebase for 2024.DrugBank 6.0:2024 年版 DrugBank 知识库。
Nucleic Acids Res. 2024 Jan 5;52(D1):D1265-D1275. doi: 10.1093/nar/gkad976.
8
Polyamine metabolite spermidine rejuvenates oocyte quality by enhancing mitophagy during female reproductive aging.多胺代谢产物亚精胺通过在雌性生殖衰老过程中增强线粒体自噬来恢复卵母细胞质量。
Nat Aging. 2023 Nov;3(11):1372-1386. doi: 10.1038/s43587-023-00498-8. Epub 2023 Oct 16.
9
Spermidine suppresses oxidative stress and ferroptosis by Nrf2/HO-1/GPX4 and Akt/FHC/ACSL4 pathway to alleviate ovarian damage.亚精胺通过Nrf2/HO-1/GPX4和Akt/FHC/ACSL4途径抑制氧化应激和铁死亡,以减轻卵巢损伤。
Life Sci. 2023 Nov 1;332:122109. doi: 10.1016/j.lfs.2023.122109. Epub 2023 Sep 21.
10
Targeted inhibition of eIF5A suppresses tumor growth and polarization of M2-like tumor-associated macrophages in oral cancer.靶向抑制 eIF5A 可抑制口腔癌中肿瘤生长和 M2 样肿瘤相关巨噬细胞的极化。
Cell Death Dis. 2023 Aug 31;14(8):579. doi: 10.1038/s41419-023-06109-z.