• 文献检索
  • 文档翻译
  • 深度研究
  • 学术资讯
  • Suppr Zotero 插件Zotero 插件
  • 邀请有礼
  • 套餐&价格
  • 历史记录
应用&插件
Suppr Zotero 插件Zotero 插件浏览器插件Mac 客户端Windows 客户端微信小程序
定价
高级版会员购买积分包购买API积分包
服务
文献检索文档翻译深度研究API 文档MCP 服务
关于我们
关于 Suppr公司介绍联系我们用户协议隐私条款
关注我们

Suppr 超能文献

核心技术专利:CN118964589B侵权必究
粤ICP备2023148730 号-1Suppr @ 2026

文献检索

告别复杂PubMed语法,用中文像聊天一样搜索,搜遍4000万医学文献。AI智能推荐,让科研检索更轻松。

立即免费搜索

文件翻译

保留排版,准确专业,支持PDF/Word/PPT等文件格式,支持 12+语言互译。

免费翻译文档

深度研究

AI帮你快速写综述,25分钟生成高质量综述,智能提取关键信息,辅助科研写作。

立即免费体验

用于裂解多种菌株的系统性噬菌体筛选。

Systematic bacteriophage selection for the lysis of multiple strains.

作者信息

Rieper Finja, Wittmann Johannes, Bunk Boyke, Spröer Cathrin, Häfner Melanie, Willy Christian, Müsken Mathias, Ziehr Holger, Korf Imke H E, Jahn Dieter

机构信息

Pharmaceutical Biotechnology, Fraunhofer Institute for Toxicology and Experimental Medicine (ITEM), Braunschweig, Germany.

Institute of Microbiology, Braunschweig University of Technology, Braunschweig, Germany.

出版信息

Front Cell Infect Microbiol. 2025 May 23;15:1597009. doi: 10.3389/fcimb.2025.1597009. eCollection 2025.

DOI:10.3389/fcimb.2025.1597009
PMID:40487314
原文链接:https://pmc.ncbi.nlm.nih.gov/articles/PMC12141865/
Abstract

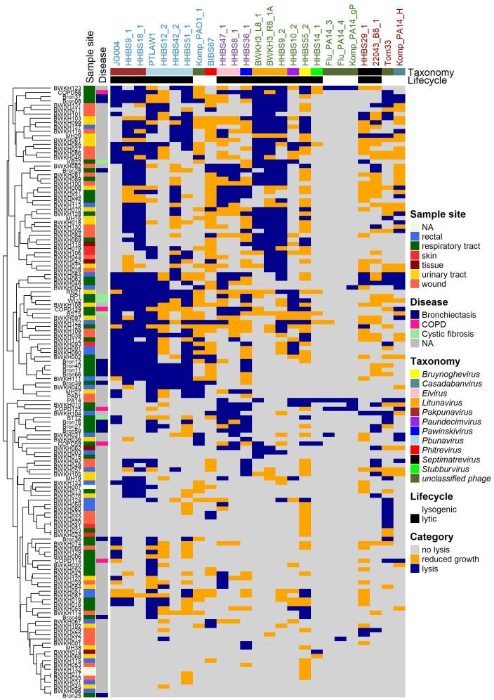
is an opportunistic pathogen causing severe infections of the lung, burn wounds and eyes. Due to its intrinsic high antibiotic resistance the bacterium is difficult to eradicate. A promising therapeutic option is the use of -specific bacteriophages. Thus, the implementation of a phage therapy requires their selection, production and systematic administration using multiple strains of the bacterial target. Here, we used 25 phages and tested their susceptibility on 141 different strains isolated from patients with different types of infection. Comparative host spectrum analyses were carried out using double agar overlay plaque assay (DPA) and planktonic killing assay (PKA), which resulted in 70% of the cases in the same host range. All phages were assigned to known phage genera, but some of the phages are new species. Isolated members of the genera , (myoviruses), , (myoviruses, jumbo phages), and (podoviruses) demonstrated great therapeutic potential due to strong lysis behavior on diverse strains. Seven phages were excluded for therapeutic purposes due to genetic determinants that confer lysogenicity. Due to automation with lower time expenditure in execution and analysis, PKA has the higher potential for implementation in diagnostics. Finally, different combinations of phages were tested with various strains. Highly efficient phage combinations eradicating multiple strains were found. Thus, a solid basis for the development of a broad host range phage therapy was laid.

摘要

是一种机会致病菌,可引起肺部、烧伤创面和眼部的严重感染。由于其固有的高抗生素抗性,这种细菌很难根除。一种有前景的治疗选择是使用特异性噬菌体。因此,实施噬菌体疗法需要对其进行选择、生产,并使用多种细菌靶标菌株进行系统给药。在这里,我们使用了25种噬菌体,并测试了它们对从不同类型感染患者中分离出的141种不同菌株的敏感性。使用双层琼脂覆盖噬菌斑测定法(DPA)和浮游菌杀灭测定法(PKA)进行了比较宿主谱分析,结果在70%的情况下宿主范围相同。所有噬菌体都被归类到已知的噬菌体属,但其中一些噬菌体是新物种。分离出的 属、 属(肌尾噬菌体)、 属、 属(肌尾噬菌体、巨型噬菌体)、 属和 属(短尾噬菌体)的成员,由于对多种菌株具有强烈的裂解行为,显示出巨大的治疗潜力。由于具有赋予溶原性的遗传决定因素,七种噬菌体被排除用于治疗目的。由于在执行和分析中时间消耗较低的自动化,PKA在诊断中具有更高的实施潜力。最后,测试了不同噬菌体组合对各种 菌株的效果。发现了能根除多种 菌株的高效噬菌体组合。因此,为开发广泛宿主范围的噬菌体疗法奠定了坚实基础。

https://cdn.ncbi.nlm.nih.gov/pmc/blobs/cd2a/12141865/31c77e25aa34/fcimb-15-1597009-g007.jpg
https://cdn.ncbi.nlm.nih.gov/pmc/blobs/cd2a/12141865/623388ddbdb6/fcimb-15-1597009-g001.jpg
https://cdn.ncbi.nlm.nih.gov/pmc/blobs/cd2a/12141865/30a8ba0c2529/fcimb-15-1597009-g002.jpg
https://cdn.ncbi.nlm.nih.gov/pmc/blobs/cd2a/12141865/f807f08275f1/fcimb-15-1597009-g003.jpg
https://cdn.ncbi.nlm.nih.gov/pmc/blobs/cd2a/12141865/95fa0b059486/fcimb-15-1597009-g004.jpg
https://cdn.ncbi.nlm.nih.gov/pmc/blobs/cd2a/12141865/82715a2f1759/fcimb-15-1597009-g005.jpg
https://cdn.ncbi.nlm.nih.gov/pmc/blobs/cd2a/12141865/c80cfb3eb025/fcimb-15-1597009-g006.jpg
https://cdn.ncbi.nlm.nih.gov/pmc/blobs/cd2a/12141865/31c77e25aa34/fcimb-15-1597009-g007.jpg
https://cdn.ncbi.nlm.nih.gov/pmc/blobs/cd2a/12141865/623388ddbdb6/fcimb-15-1597009-g001.jpg
https://cdn.ncbi.nlm.nih.gov/pmc/blobs/cd2a/12141865/30a8ba0c2529/fcimb-15-1597009-g002.jpg
https://cdn.ncbi.nlm.nih.gov/pmc/blobs/cd2a/12141865/f807f08275f1/fcimb-15-1597009-g003.jpg
https://cdn.ncbi.nlm.nih.gov/pmc/blobs/cd2a/12141865/95fa0b059486/fcimb-15-1597009-g004.jpg
https://cdn.ncbi.nlm.nih.gov/pmc/blobs/cd2a/12141865/82715a2f1759/fcimb-15-1597009-g005.jpg
https://cdn.ncbi.nlm.nih.gov/pmc/blobs/cd2a/12141865/c80cfb3eb025/fcimb-15-1597009-g006.jpg
https://cdn.ncbi.nlm.nih.gov/pmc/blobs/cd2a/12141865/31c77e25aa34/fcimb-15-1597009-g007.jpg

相似文献

1
Systematic bacteriophage selection for the lysis of multiple strains.用于裂解多种菌株的系统性噬菌体筛选。
Front Cell Infect Microbiol. 2025 May 23;15:1597009. doi: 10.3389/fcimb.2025.1597009. eCollection 2025.
2
Lytic bacteriophages targeting multidrug-resistant Pseudomonas aeruginosa in Moschus berezovskii: isolation, characterization, and therapeutic efficacy against bacteremia.靶向马麝体内耐多药铜绿假单胞菌的裂解性噬菌体:分离、鉴定及对菌血症的治疗效果
Virol J. 2025 Aug 19;22(1):285. doi: 10.1186/s12985-025-02715-9.
3
Therapeutic Optimization of Phages: From Isolation to Directed Evolution.噬菌体的治疗优化:从分离到定向进化
Viruses. 2025 Jun 30;17(7):938. doi: 10.3390/v17070938.
4
Therapeutic application of a jumbo bacteriophage against metallo-β-lactamase producing Pseudomonas aeruginosa clinical isolates.一种巨型噬菌体对产金属β-内酰胺酶铜绿假单胞菌临床分离株的治疗应用。
J Biomed Sci. 2025 Aug 11;32(1):74. doi: 10.1186/s12929-025-01169-z.
5
Isolation and characterization of fMGyn-Pae01, a phiKZ-like jumbo phage infecting Pseudomonas aeruginosa.感染铜绿假单胞菌的类phiKZ巨型噬菌体fMGyn-Pae01的分离与鉴定
Virol J. 2025 Mar 4;22(1):55. doi: 10.1186/s12985-025-02679-w.
6
Efficacy of phage vB_Ps_ZCPS13 in controlling Pan-drug-resistant Pseudomonas aeruginosa from urinary tract infections (UTIs) and eradicating biofilms from urinary catheters.噬菌体vB_Ps_ZCPS13在控制泌尿道感染(UTIs)中的泛耐药铜绿假单胞菌以及清除导尿管生物膜方面的疗效。
Virol J. 2025 Jul 12;22(1):236. doi: 10.1186/s12985-025-02848-x.
7
Characterization of a lytic phage and its efficacy against carbapenem-resistant Pseudomonas aeruginosa infection in mice.一种裂解性噬菌体的特性及其对小鼠碳青霉烯耐药铜绿假单胞菌感染的疗效
BMC Microbiol. 2025 Aug 1;25(1):471. doi: 10.1186/s12866-025-04228-5.
8
Directed evolution of bacteriophages: thwarted by prolific prophage.噬菌体定向进化:被丰富的前噬菌体所挫败。
Appl Environ Microbiol. 2024 Nov 20;90(11):e0088424. doi: 10.1128/aem.00884-24. Epub 2024 Oct 30.
9
Phage Banzai: Genomic and Functional Analysis of Novel with Lytic Activity Against .噬菌体“万岁”:针对[具体对象]具有裂解活性的新型噬菌体的基因组和功能分析
Viruses. 2025 Aug 6;17(8):1088. doi: 10.3390/v17081088.
10
Metapopulation model of phage therapy of an acute lung infection.噬菌体治疗急性肺部感染的复合种群模型。
mSystems. 2024 Oct 22;9(10):e0017124. doi: 10.1128/msystems.00171-24. Epub 2024 Sep 4.

引用本文的文献

1
Phage Banzai: Genomic and Functional Analysis of Novel with Lytic Activity Against .噬菌体“万岁”:针对[具体对象]具有裂解活性的新型噬菌体的基因组和功能分析
Viruses. 2025 Aug 6;17(8):1088. doi: 10.3390/v17081088.

本文引用的文献

1
Prediction of strain level phage-host interactions across the Escherichia genus using only genomic information.仅使用基因组信息预测整个大肠埃希氏菌属中噬菌体-宿主相互作用的应变水平。
Nat Microbiol. 2024 Nov;9(11):2847-2861. doi: 10.1038/s41564-024-01832-5. Epub 2024 Oct 31.
2
Phage diversity in One Health.“同一健康”理念下的噬菌体多样性
Essays Biochem. 2024 Dec 17;68(5):607-619. doi: 10.1042/EBC20240012.
3
Bacteriophages and Their Clinical Applications.噬菌体及其临床应用。
Viruses. 2024 Jun 29;16(7):1051. doi: 10.3390/v16071051.
4
Personalized bacteriophage therapy outcomes for 100 consecutive cases: a multicentre, multinational, retrospective observational study.100 例连续病例的个体化噬菌体治疗结果:一项多中心、多国、回顾性观察研究。
Nat Microbiol. 2024 Jun;9(6):1434-1453. doi: 10.1038/s41564-024-01705-x. Epub 2024 Jun 4.
5
ESKAPE pathogens: antimicrobial resistance, epidemiology, clinical impact and therapeutics.ESKAPE 病原体:抗微生物药物耐药性、流行病学、临床影响和治疗学。
Nat Rev Microbiol. 2024 Oct;22(10):598-616. doi: 10.1038/s41579-024-01054-w. Epub 2024 Jun 3.
6
Prediction of Klebsiella phage-host specificity at the strain level.预测克雷伯氏菌噬菌体在菌株水平上的宿主特异性。
Nat Commun. 2024 May 22;15(1):4355. doi: 10.1038/s41467-024-48675-6.
7
Interactive Tree of Life (iTOL) v6: recent updates to the phylogenetic tree display and annotation tool.交互式生命树 (iTOL) v6:系统发育树显示和注释工具的最新更新。
Nucleic Acids Res. 2024 Jul 5;52(W1):W78-W82. doi: 10.1093/nar/gkae268.
8
Interlaboratory comparison of phage susceptibility testing.噬菌体敏感性检测的实验室间比较。
J Clin Microbiol. 2023 Dec 19;61(12):e0061423. doi: 10.1128/jcm.00614-23. Epub 2023 Nov 14.
9
Towards Standardization of Phage Susceptibility Testing: The Israeli Phage Therapy Center "Clinical Phage Microbiology"-A Pipeline Proposal.迈向噬菌体药敏试验标准化:以色列噬菌体治疗中心“临床噬菌体微生物学”-管道方案提议。
Clin Infect Dis. 2023 Nov 2;77(Suppl 5):S337-S351. doi: 10.1093/cid/ciad514.
10
Magistral Phage Preparations: Is This the Model for Everyone?顺势疗法制剂:这是每个人的理想模式吗?
Clin Infect Dis. 2023 Nov 2;77(Suppl 5):S360-S369. doi: 10.1093/cid/ciad481.