• 文献检索
  • 文档翻译
  • 深度研究
  • 学术资讯
  • Suppr Zotero 插件Zotero 插件
  • 邀请有礼
  • 套餐&价格
  • 历史记录
应用&插件
Suppr Zotero 插件Zotero 插件浏览器插件Mac 客户端Windows 客户端微信小程序
定价
高级版会员购买积分包购买API积分包
服务
文献检索文档翻译深度研究API 文档MCP 服务
关于我们
关于 Suppr公司介绍联系我们用户协议隐私条款
关注我们

Suppr 超能文献

核心技术专利:CN118964589B侵权必究
粤ICP备2023148730 号-1Suppr @ 2026

文献检索

告别复杂PubMed语法,用中文像聊天一样搜索,搜遍4000万医学文献。AI智能推荐,让科研检索更轻松。

立即免费搜索

文件翻译

保留排版,准确专业,支持PDF/Word/PPT等文件格式,支持 12+语言互译。

免费翻译文档

深度研究

AI帮你快速写综述,25分钟生成高质量综述,智能提取关键信息,辅助科研写作。

立即免费体验

参浊方通过调节细胞色素P450介导的花生四烯酸代谢改善糖尿病肾病。

Shenzhuo formulation ameliorates diabetic nephropathy by regulating cytochrome P450-mediated arachidonic acid metabolism.

作者信息

Zhang Zhong-Yong, Wang Yu-Ming, Wang Ning, Wang Yuan-Song, Zhang Hui, Wang Duo, Wang Li-Xin, Cui Huan-Tian, Wen Wei-Bo, Lv Shu-Quan, Cao Yong-Jun

机构信息

Department of Endocrinology, Cangzhou Hospital of Integrated Traditional Chinese Medicine and Western Medicine of Hebei Province Affiliated to Hebei University of Chinese Medicine, Cangzhou 061012, Hebei Province, China.

College of Integrative Chinese and Western Medicine, Tianjin University of Traditional Chinese Medicine, Tianjin 301617, China.

出版信息

World J Diabetes. 2025 May 15;16(5):103511. doi: 10.4239/wjd.v16.i5.103511.

DOI:10.4239/wjd.v16.i5.103511
PMID:40487618
原文链接:https://pmc.ncbi.nlm.nih.gov/articles/PMC12142199/
Abstract

BACKGROUND

Diabetic nephropathy (DN) is a major complication of diabetes, marked by progressive renal damage and an inflammatory response. Although research has investigated the pathological mechanisms underlying DN, effective treatment options remain limited.

AIM

To evaluate the therapeutic impact of Shenzhuo formulation (SZF) on a DN mouse model and to examine its potential molecular mechanisms using transcriptomic and metabolomic approaches.

METHODS

We established a DN mouse model through a high-fat diet combined with streptozotocin (STZ) injection, followed by SZF treatment. We analyzed SZF's effects on gene expression and metabolite profiles in renal tissues of DN mice using transcriptomics and metabolomics techniques. Additionally, based on transcriptomic and non-targeted metabolomic findings, we further assessed SZF's influence on the expression of factors related to the cytochrome P450 (CYP450)-mediated arachidonic acid (AA) metabolism pathway, as well as its effects on inflammation and oxidative stress.

RESULTS

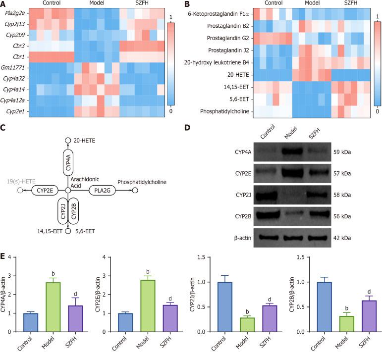
SZF intervention significantly decreased hyperglycemia and mitigated renal function impairment in DN mice. Pathological analysis revealed that SZF treatment improved renal tissue damage, reduced fibrosis, and diminished glycogen deposition. Transcriptomic analysis indicated that SZF influenced mRNA expression of CYP450-related genes, including , , /, , , and . Non-targeted metabolomic results demonstrated that SZF altered the levels of metabolites associated with the AA metabolic pathway, including 5,6-EET, 14,15-EET, phosphatidylcholine, and 20-HETE. Further experiments showed that SZF upregulated the expression of CYP4A and CYP2E proteins in renal tissue, as well as CYP2J and CYP2B proteins. Additionally, SZF significantly reduced the expression of inflammatory factors in renal tissue, enhanced antioxidant enzyme activity, and alleviated oxidative stress.

CONCLUSION

SZF exerts anti-inflammatory and antioxidant effects by regulating CYP450-mediated AA metabolism, leading to improved renal function and improved pathological state in DN mice.

摘要

背景

糖尿病肾病(DN)是糖尿病的主要并发症,其特征为进行性肾损伤和炎症反应。尽管已有研究探讨了DN的病理机制,但有效的治疗方案仍然有限。

目的

评估肾浊方(SZF)对DN小鼠模型的治疗作用,并采用转录组学和代谢组学方法研究其潜在的分子机制。

方法

通过高脂饮食联合链脲佐菌素(STZ)注射建立DN小鼠模型,随后进行SZF治疗。我们使用转录组学和代谢组学技术分析SZF对DN小鼠肾组织基因表达和代谢物谱的影响。此外,基于转录组学和非靶向代谢组学的研究结果,我们进一步评估SZF对细胞色素P450(CYP450)介导的花生四烯酸(AA)代谢途径相关因子表达的影响,及其对炎症和氧化应激的作用。

结果

SZF干预显著降低了DN小鼠的高血糖水平,减轻了肾功能损害。病理分析显示,SZF治疗改善了肾组织损伤,减少了纤维化,并减少了糖原沉积。转录组学分析表明,SZF影响了CYP450相关基因的mRNA表达,包括 、 、 /、 、 、 和 。非靶向代谢组学结果表明,SZF改变了与AA代谢途径相关的代谢物水平,包括5,6-环氧二十碳三烯酸(5,6-EET)、14,15-环氧二十碳三烯酸(14,15-EET)、磷脂酰胆碱和20-羟基二十碳四烯酸(20-HETE)。进一步实验表明,SZF上调了肾组织中CYP4A和CYP2E蛋白的表达,以及CYP2J和CYP2B蛋白的表达。此外,SZF显著降低了肾组织中炎症因子的表达,增强了抗氧化酶活性,减轻了氧化应激。

结论

SZF通过调节CYP450介导的AA代谢发挥抗炎和抗氧化作用,从而改善DN小鼠的肾功能和病理状态。

https://cdn.ncbi.nlm.nih.gov/pmc/blobs/8512/12142199/98ed2d136615/103511-g006.jpg
https://cdn.ncbi.nlm.nih.gov/pmc/blobs/8512/12142199/6ef45fd0a3b7/103511-g001.jpg
https://cdn.ncbi.nlm.nih.gov/pmc/blobs/8512/12142199/38a5fd21edbb/103511-g002.jpg
https://cdn.ncbi.nlm.nih.gov/pmc/blobs/8512/12142199/e922627054dc/103511-g003.jpg
https://cdn.ncbi.nlm.nih.gov/pmc/blobs/8512/12142199/7c7afe9fef85/103511-g004.jpg
https://cdn.ncbi.nlm.nih.gov/pmc/blobs/8512/12142199/662bcf381d16/103511-g005.jpg
https://cdn.ncbi.nlm.nih.gov/pmc/blobs/8512/12142199/98ed2d136615/103511-g006.jpg
https://cdn.ncbi.nlm.nih.gov/pmc/blobs/8512/12142199/6ef45fd0a3b7/103511-g001.jpg
https://cdn.ncbi.nlm.nih.gov/pmc/blobs/8512/12142199/38a5fd21edbb/103511-g002.jpg
https://cdn.ncbi.nlm.nih.gov/pmc/blobs/8512/12142199/e922627054dc/103511-g003.jpg
https://cdn.ncbi.nlm.nih.gov/pmc/blobs/8512/12142199/7c7afe9fef85/103511-g004.jpg
https://cdn.ncbi.nlm.nih.gov/pmc/blobs/8512/12142199/662bcf381d16/103511-g005.jpg
https://cdn.ncbi.nlm.nih.gov/pmc/blobs/8512/12142199/98ed2d136615/103511-g006.jpg

相似文献

1
Shenzhuo formulation ameliorates diabetic nephropathy by regulating cytochrome P450-mediated arachidonic acid metabolism.参浊方通过调节细胞色素P450介导的花生四烯酸代谢改善糖尿病肾病。
World J Diabetes. 2025 May 15;16(5):103511. doi: 10.4239/wjd.v16.i5.103511.
2
Qianshi Mixture Treats Diabetic Nephropathy by Regulating Lipid Metabolism Reprogramming and Inhibiting Oxidative Stress Damage.芡实合剂通过调节脂质代谢重编程和抑制氧化应激损伤治疗糖尿病肾病。
J Cell Mol Med. 2025 May;29(10):e70628. doi: 10.1111/jcmm.70628.
3
Mechanism exploration of Wenshen Jianpi Decoction on renoprotection in diabetic nephropathy via transcriptomics and metabolomics.基于转录组学和代谢组学探讨温肾健脾汤对糖尿病肾病肾脏保护作用的机制
Phytomedicine. 2025 Apr;139:156446. doi: 10.1016/j.phymed.2025.156446. Epub 2025 Jan 31.
4
Gastrodin ameliorates diabetic nephropathy by activating the AMPK/Nrf2 pathway.天麻素通过激活 AMPK/Nrf2 通路改善糖尿病肾病。
J Mol Histol. 2024 Dec;55(6):1327-1339. doi: 10.1007/s10735-024-10273-7. Epub 2024 Nov 9.
5
Huangkui capsule in combination with metformin ameliorates diabetic nephropathy via the Klotho/TGF-β1/p38MAPK signaling pathway.黄葵胶囊联合二甲双胍通过 Klotho/TGF-β1/p38MAPK 信号通路改善糖尿病肾病。
J Ethnopharmacol. 2021 Dec 5;281:113548. doi: 10.1016/j.jep.2020.113548. Epub 2020 Nov 3.
6
Exploring the molecular mechanisms for renoprotective effects of Huangkui capsule on diabetic nephropathy mice by comprehensive serum metabolomics analysis.通过综合血清代谢组学分析探索黄葵胶囊对糖尿病肾病小鼠肾脏保护作用的分子机制。
J Ethnopharmacol. 2025 Jan 31;340:119223. doi: 10.1016/j.jep.2024.119223. Epub 2024 Dec 18.
7
Crocin Ameliorates Diabetic Nephropathy through Regulating Metabolism, CYP4A11/PPARγ, and TGF-β/Smad Pathways in Mice.藏红花酸通过调节代谢、CYP4A11/PPARγ 和 TGF-β/Smad 通路改善糖尿病肾病小鼠模型。
Curr Drug Metab. 2023;24(10):709-722. doi: 10.2174/0113892002257928231031113337.
8
Jianpi Gushen Huayu decoction ameliorated diabetic nephropathy through modulating metabolites in kidney, and inhibiting TLR4/NF-κB/NLRP3 and JNK/P38 pathways.健脾固肾化瘀汤通过调节肾脏中的代谢物、抑制TLR4/NF-κB/NLRP3和JNK/P38信号通路改善糖尿病肾病。
World J Diabetes. 2024 Mar 15;15(3):502-518. doi: 10.4239/wjd.v15.i3.502.
9
Involvement of renal cytochromes P450 and arachidonic acid metabolites in diabetic nephropathy.肾细胞色素 P450 和花生四烯酸代谢物在糖尿病肾病中的作用。
J Biol Regul Homeost Agents. 2013 Jul-Sep;27(3):693-703.
10
Activation of the acute inflammatory response alters cytochrome P450 expression and eicosanoid metabolism.急性炎症反应的激活改变细胞色素 P450 的表达和类二十烷酸代谢。
Drug Metab Dispos. 2011 Jan;39(1):22-9. doi: 10.1124/dmd.110.035287. Epub 2010 Oct 14.

本文引用的文献

1
Inhibitory Effect and Mechanism of Epigallocatechin Gallate on the Differentiation of 3T3-L1 Preadipocytes.没食子酸表没食子儿茶素酯对 3T3-L1 前脂肪细胞分化的抑制作用及机制。
Plant Foods Hum Nutr. 2024 Dec;79(4):867-874. doi: 10.1007/s11130-024-01229-z. Epub 2024 Aug 26.
2
The enzyme encoded by Myrmecia incisa, a green microalga, phospholipase A gene preferentially hydrolyzes arachidonic acid at the sn-2 position of phosphatidylcholine.绿藻 Myrmecia incisa 编码的酶,即磷脂酶 A 基因,优先在磷脂酰胆碱的 sn-2 位置水解花生四烯酸。
Plant Physiol Biochem. 2024 Aug;213:108806. doi: 10.1016/j.plaphy.2024.108806. Epub 2024 Jun 8.
3
Jianpi Gushen Huayu decoction ameliorated diabetic nephropathy through modulating metabolites in kidney, and inhibiting TLR4/NF-κB/NLRP3 and JNK/P38 pathways.
健脾固肾化瘀汤通过调节肾脏中的代谢物、抑制TLR4/NF-κB/NLRP3和JNK/P38信号通路改善糖尿病肾病。
World J Diabetes. 2024 Mar 15;15(3):502-518. doi: 10.4239/wjd.v15.i3.502.
4
Arachidonic acid metabolism as a therapeutic target in AKI-to-CKD transition.花生四烯酸代谢作为急性肾损伤向慢性肾脏病转变的治疗靶点。
Front Pharmacol. 2024 Mar 8;15:1365802. doi: 10.3389/fphar.2024.1365802. eCollection 2024.
5
Schisandrin A alleviates renal fibrosis by inhibiting PKCβ and oxidative stress.五味子醇甲通过抑制蛋白激酶Cβ和氧化应激来减轻肾纤维化。
Phytomedicine. 2024 Apr;126:155372. doi: 10.1016/j.phymed.2024.155372. Epub 2024 Jan 17.
6
Effects of Zhuang medicine compound Xiancao Granule on diabetic kidney disease: A multi-omics analysis.壮药复方仙草颗粒对糖尿病肾病的影响:多组学分析。
J Ethnopharmacol. 2024 Mar 1;321:117517. doi: 10.1016/j.jep.2023.117517. Epub 2023 Nov 30.
7
Research progress on multiple cell death pathways of podocytes in diabetic kidney disease.糖尿病肾病中足细胞多种细胞死亡通路的研究进展。
Mol Med. 2023 Oct 12;29(1):135. doi: 10.1186/s10020-023-00732-4.
8
Arachidonic acid metabolism in health and disease.健康与疾病中的花生四烯酸代谢
MedComm (2020). 2023 Sep 20;4(5):e363. doi: 10.1002/mco2.363. eCollection 2023 Oct.
9
Diabetic Nephropathy: Update on Pillars of Therapy Slowing Progression.糖尿病肾病:治疗进展减缓支柱的最新进展。
Diabetes Care. 2023 Sep 1;46(9):1574-1586. doi: 10.2337/dci23-0030.
10
Oxidative stress and inflammation in diabetic nephropathy: role of polyphenols.糖尿病肾病中的氧化应激和炎症:多酚的作用。
Front Immunol. 2023 Jul 21;14:1185317. doi: 10.3389/fimmu.2023.1185317. eCollection 2023.