• 文献检索
  • 文档翻译
  • 深度研究
  • 学术资讯
  • Suppr Zotero 插件Zotero 插件
  • 邀请有礼
  • 套餐&价格
  • 历史记录
应用&插件
Suppr Zotero 插件Zotero 插件浏览器插件Mac 客户端Windows 客户端微信小程序
定价
高级版会员购买积分包购买API积分包
服务
文献检索文档翻译深度研究API 文档MCP 服务
关于我们
关于 Suppr公司介绍联系我们用户协议隐私条款
关注我们

Suppr 超能文献

核心技术专利:CN118964589B侵权必究
粤ICP备2023148730 号-1Suppr @ 2026

文献检索

告别复杂PubMed语法,用中文像聊天一样搜索,搜遍4000万医学文献。AI智能推荐,让科研检索更轻松。

立即免费搜索

文件翻译

保留排版,准确专业,支持PDF/Word/PPT等文件格式,支持 12+语言互译。

免费翻译文档

深度研究

AI帮你快速写综述,25分钟生成高质量综述,智能提取关键信息,辅助科研写作。

立即免费体验

电针调节胰腺功能和脂肪组织扩张的神经生理机制。

Neurophysiological mechanisms of electroacupuncture in regulating pancreatic function and adipose tissue expansion.

作者信息

Liu Yun, Yu Zhi, Wang Xuan, Yuan Ming-Qian, Lu Meng-Jiang, Gong Mei-Rong, Li Qian, Xia You-Bing, Yang Guan-Hu, Xu Bin, Litscher Gerhard, Xu Tian-Cheng

机构信息

Key Laboratory of Acupuncture and Medicine Research of Ministry of Education, Nanjing University of Chinese Medicine, Nanjing 210023, Jiangsu Province, China.

College of Traditional Chinese Medicine, Jiangsu Vocational College of Medicine, Yancheng 224000, Jiangsu Province, China.

出版信息

World J Diabetes. 2025 May 15;16(5):101354. doi: 10.4239/wjd.v16.i5.101354.

DOI:10.4239/wjd.v16.i5.101354
PMID:40487622
原文链接:https://pmc.ncbi.nlm.nih.gov/articles/PMC12142206/
Abstract

BACKGROUND

Electroacupuncture (EA) has been recognized for its beneficial effects on glucolipid metabolism, potentially through the regulation of sensory nerve coordination. The expandability of peripancreatic adipose tissue (PAT) is implicated in the transition from obesity to type 2 diabetes mellitus (T2DM). However, the specific pancreatic responses to EA require further elucidation.

AIM

To investigate the influence of EA on pancreatic glucolipid reduction level in a high-fat diet (HFD) rat model.

METHODS

To delineate the precise pathway through which EA mediates interactions between PAT and islets, we assessed the expression levels of NGF, TRPV1, insulin, as well as other proteins in the pancreas and PAT. This approach enabled us to identify the acupoints that are most conducive to optimizing glycolipid metabolism.

RESULTS

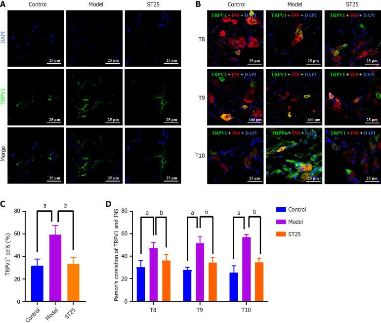
The ST25, LI11 and ST37 groups attenuated HFD-induced obesity and insulin resistance (IR) to distinct degrees, with ST25 group having the greatest effect. EA at ST25 was found to modify the local regulatory influence of PAT on the pancreatic intrinsic nervous system. Specifically, EA at ST25 obviously activated the TRPV1-CGRP-islet beta cell pathway, contributing to the relief of glucolipid metabolic stress. The beneficial effects were abrogated following the chemical silencing of TRPV1 sensory afferents, confirming their indispensable role in EA-mediated regulation of islet and PAT function. Furthermore, in TRPV1 knockout mice, a reduction in PAT inflammation was observed, along with the recovery of islet beta cell function. EA at LI11 and ST37 demonstrated anti-inflammatory properties and helped ameliorate IR.

CONCLUSION

The PAT ecological niche influenced the progression from obesity to T2DM through various immunometabolic pathways. EA at ST25 could regulate glucolipid metabolism via the TRPV1-CGRP-islet beta cell pathway.

摘要

背景

电针(EA)因其对糖脂代谢的有益作用而受到认可,可能是通过调节感觉神经协调来实现的。胰腺周围脂肪组织(PAT)的扩张性与从肥胖向2型糖尿病(T2DM)的转变有关。然而,EA对胰腺的具体反应尚需进一步阐明。

目的

研究EA对高脂饮食(HFD)大鼠模型胰腺糖脂降低水平的影响。

方法

为了阐明EA介导PAT与胰岛之间相互作用的精确途径,我们评估了胰腺和PAT中神经生长因子(NGF)、瞬时受体电位香草酸亚型1(TRPV1)、胰岛素以及其他蛋白质的表达水平。这种方法使我们能够确定最有利于优化糖脂代谢的穴位。

结果

ST25、LI11和ST37组不同程度地减轻了HFD诱导的肥胖和胰岛素抵抗(IR),其中ST25组效果最佳。发现ST25穴位的电针可改变PAT对胰腺固有神经系统的局部调节作用。具体而言,ST25穴位的电针明显激活了TRPV1-降钙素基因相关肽(CGRP)-胰岛β细胞途径,有助于缓解糖脂代谢应激。TRPV1感觉传入神经化学沉默后,这些有益作用消失,证实了它们在EA介导的胰岛和PAT功能调节中的不可或缺作用。此外,在TRPV1基因敲除小鼠中,观察到PAT炎症减轻,同时胰岛β细胞功能恢复。LI11和ST37穴位的电针具有抗炎特性,有助于改善IR。

结论

PAT生态位通过多种免疫代谢途径影响从肥胖到T2DM的进展。ST25穴位的电针可通过TRPV1-CGRP-胰岛β细胞途径调节糖脂代谢。

https://cdn.ncbi.nlm.nih.gov/pmc/blobs/b9ad/12142206/8f8c81884412/101354-g006.jpg
https://cdn.ncbi.nlm.nih.gov/pmc/blobs/b9ad/12142206/ee0b8fa14a19/101354-g001.jpg
https://cdn.ncbi.nlm.nih.gov/pmc/blobs/b9ad/12142206/7f75836703a2/101354-g002.jpg
https://cdn.ncbi.nlm.nih.gov/pmc/blobs/b9ad/12142206/852b96ed72d7/101354-g003.jpg
https://cdn.ncbi.nlm.nih.gov/pmc/blobs/b9ad/12142206/09d98fd69d34/101354-g004.jpg
https://cdn.ncbi.nlm.nih.gov/pmc/blobs/b9ad/12142206/ee3b0ee5f719/101354-g005.jpg
https://cdn.ncbi.nlm.nih.gov/pmc/blobs/b9ad/12142206/8f8c81884412/101354-g006.jpg
https://cdn.ncbi.nlm.nih.gov/pmc/blobs/b9ad/12142206/ee0b8fa14a19/101354-g001.jpg
https://cdn.ncbi.nlm.nih.gov/pmc/blobs/b9ad/12142206/7f75836703a2/101354-g002.jpg
https://cdn.ncbi.nlm.nih.gov/pmc/blobs/b9ad/12142206/852b96ed72d7/101354-g003.jpg
https://cdn.ncbi.nlm.nih.gov/pmc/blobs/b9ad/12142206/09d98fd69d34/101354-g004.jpg
https://cdn.ncbi.nlm.nih.gov/pmc/blobs/b9ad/12142206/ee3b0ee5f719/101354-g005.jpg
https://cdn.ncbi.nlm.nih.gov/pmc/blobs/b9ad/12142206/8f8c81884412/101354-g006.jpg

相似文献

1
Neurophysiological mechanisms of electroacupuncture in regulating pancreatic function and adipose tissue expansion.电针调节胰腺功能和脂肪组织扩张的神经生理机制。
World J Diabetes. 2025 May 15;16(5):101354. doi: 10.4239/wjd.v16.i5.101354.
2
Electroacupuncture at ST25 mediated glial cells pruning of pancreatic TRPV1 neural synapse responds to neuropathy-associated beta cell dysfunction.针刺足三里介导的胶质细胞对胰腺瞬时受体电位香草酸亚型1(TRPV1)神经突触的修剪反应于神经病变相关的β细胞功能障碍。
Chin Med. 2025 May 16;20(1):65. doi: 10.1186/s13020-025-01099-w.
3
Hypoglycemic Effect of Electroacupuncture at ST25 Through Neural Regulation of the Pancreatic Intrinsic Nervous System.电针对 ST25 通过胰腺内在神经系统的神经调节的降糖作用。
Mol Neurobiol. 2022 Jan;59(1):703-716. doi: 10.1007/s12035-021-02609-1. Epub 2021 Nov 10.
4
[Electroacupuncture improves intestinal function by down-regulating expression of 5-HTR and c-fos proteins in the hypothalamus and colon tissues via brain-gut axis in rats with functional diarrhea].[电针通过脑-肠轴下调功能性腹泻大鼠下丘脑和结肠组织中5-羟色胺受体(5-HTR)和c-fos蛋白的表达来改善肠道功能]
Zhen Ci Yan Jiu. 2019 Jul 25;44(7):501-5. doi: 10.13702/j.1000-0607.180023.
5
[Mechanism of electroacupuncture regulating nuclear factor-κB pathway to improve the dedifferentiation of pancreatic β-cells in rats with T2DM].[电针调节核因子-κB通路改善2型糖尿病大鼠胰腺β细胞去分化的机制]
Zhongguo Zhen Jiu. 2024 Jun 12;44(6):669-75. doi: 10.13703/j.0255-2930.20230821-k0002.
6
Electroacupuncture at ST25 inhibits jejunal motility: Role of sympathetic pathways and TRPV1.针刺足三里穴抑制空肠运动:交感神经通路及瞬时感受器电位香草酸亚型1的作用
World J Gastroenterol. 2016 Feb 7;22(5):1834-43. doi: 10.3748/wjg.v22.i5.1834.
7
[Effect of electroacupuncture on protein expressions of SOCS3 and IRS-1 in hypothalamus and pancreas islet morphology in diabetic fatty rats].[电针对糖尿病肥胖大鼠下丘脑SOCS3和IRS-1蛋白表达及胰岛形态的影响]
Zhongguo Zhen Jiu. 2022 Sep 12;42(9):1024-8. doi: 10.13703/j.0255-2930.20210725-k0004.
8
Peripancreatic adipose tissue protects against high-fat-diet-induced hepatic steatosis and insulin resistance in mice.胰腺周围脂肪组织可预防高脂饮食诱导的小鼠肝脂肪变性和胰岛素抵抗。
Int J Obes (Lond). 2020 Nov;44(11):2323-2334. doi: 10.1038/s41366-020-00657-6. Epub 2020 Aug 25.
9
Electroacupuncture mitigates endothelial dysfunction via effects on the PI3K/Akt signalling pathway in high fat diet-induced insulin-resistant rats.电针对高脂饮食诱导的胰岛素抵抗大鼠内皮功能障碍的缓解作用及其对 PI3K/Akt 信号通路的影响。
Acupunct Med. 2018 Jun;36(3):162-169. doi: 10.1136/acupmed-2016-011253. Epub 2018 Mar 3.
10
Electroacupuncture modulates the gut-brain axis via the PI3K/Akt pathway to improve feeding behavior, body weight, glucolipid metabolism, and reduce insulin resistance in T2DM rats.电针通过PI3K/Akt信号通路调节肠-脑轴,以改善2型糖尿病大鼠的摄食行为、体重、糖脂代谢,并降低胰岛素抵抗。
Diabetol Metab Syndr. 2025 Apr 9;17(1):122. doi: 10.1186/s13098-025-01683-y.

本文引用的文献

1
Neuregulin4-ErbB4 signalling pathway is driven by electroacupuncture stimulation to remodel brown adipose tissue innervation.电针刺激驱动神经调节蛋白 4-表皮生长因子受体 4 信号通路重塑棕色脂肪组织神经支配。
Diabetes Obes Metab. 2024 Sep;26(9):3880-3896. doi: 10.1111/dom.15735. Epub 2024 Jul 1.
2
Remodelling the inguinal adipose sensory system to switch on the furnace: Electroacupuncture stimulation induces brown adipose thermogenesis.重塑腹股沟脂肪感觉系统以开启炉灶:电针刺激诱导棕色脂肪产热。
Diabetes Obes Metab. 2024 Apr;26(4):1430-1442. doi: 10.1111/dom.15444. Epub 2024 Jan 16.
3
Angiocrine polyamine production regulates adiposity.
血管生成多胺的产生调节肥胖。
Nat Metab. 2022 Mar;4(3):327-343. doi: 10.1038/s42255-022-00544-6. Epub 2022 Mar 14.
4
Eosinophils regulate intra-adipose axonal plasticity.嗜酸性粒细胞调节脂肪组织内轴突可塑性。
Proc Natl Acad Sci U S A. 2022 Jan 18;119(3). doi: 10.1073/pnas.2112281119.
5
A hormone complex of FABP4 and nucleoside kinases regulates islet function.一种由 FABP4 和核苷激酶组成的激素复合物调节胰岛功能。
Nature. 2021 Dec;600(7890):720-726. doi: 10.1038/s41586-021-04137-3. Epub 2021 Dec 8.
6
Hypoglycemic Effect of Electroacupuncture at ST25 Through Neural Regulation of the Pancreatic Intrinsic Nervous System.电针对 ST25 通过胰腺内在神经系统的神经调节的降糖作用。
Mol Neurobiol. 2022 Jan;59(1):703-716. doi: 10.1007/s12035-021-02609-1. Epub 2021 Nov 10.
7
A neuroanatomical basis for electroacupuncture to drive the vagal-adrenal axis.电针对迷走肾上腺轴作用的神经解剖学基础。
Nature. 2021 Oct;598(7882):641-645. doi: 10.1038/s41586-021-04001-4. Epub 2021 Oct 13.
8
Adipose-Derived Exosomes as Possible Players in the Development of Insulin Resistance.脂肪源性外泌体可能在胰岛素抵抗的发生发展中发挥作用。
Int J Mol Sci. 2021 Jul 11;22(14):7427. doi: 10.3390/ijms22147427.
9
Distinct effects of carbohydrate ingestion timing on glucose fluctuation and energy metabolism in patients with type 2 diabetes: a randomized controlled study.2型糖尿病患者碳水化合物摄入时间对血糖波动和能量代谢的不同影响:一项随机对照研究。
Endocr J. 2021 Oct 28;68(10):1225-1236. doi: 10.1507/endocrj.EJ20-0623. Epub 2021 Jun 11.
10
Anemarrhena saponins attenuate insulin resistance in rats with high-fat diet-induced obesity via the IRS-1/PI3K/AKT pathway.知母皂苷通过 IRS-1/PI3K/AKT 通路减轻高脂饮食诱导肥胖大鼠的胰岛素抵抗。
J Ethnopharmacol. 2021 Sep 15;277:114251. doi: 10.1016/j.jep.2021.114251. Epub 2021 May 27.