• 文献检索
  • 文档翻译
  • 深度研究
  • 学术资讯
  • Suppr Zotero 插件Zotero 插件
  • 邀请有礼
  • 套餐&价格
  • 历史记录
应用&插件
Suppr Zotero 插件Zotero 插件浏览器插件Mac 客户端Windows 客户端微信小程序
定价
高级版会员购买积分包购买API积分包
服务
文献检索文档翻译深度研究API 文档MCP 服务
关于我们
关于 Suppr公司介绍联系我们用户协议隐私条款
关注我们

Suppr 超能文献

核心技术专利:CN118964589B侵权必究
粤ICP备2023148730 号-1Suppr @ 2026

文献检索

告别复杂PubMed语法,用中文像聊天一样搜索,搜遍4000万医学文献。AI智能推荐,让科研检索更轻松。

立即免费搜索

文件翻译

保留排版,准确专业,支持PDF/Word/PPT等文件格式,支持 12+语言互译。

免费翻译文档

深度研究

AI帮你快速写综述,25分钟生成高质量综述,智能提取关键信息,辅助科研写作。

立即免费体验

血红蛋白的赖氨酸乳酰化促进红细胞中的氧气释放。

Lysine Lactylation of Hemoglobin Promotes Oxygen Release in Red Blood Cells.

作者信息

Sheng Ming, Jin Huiqin, Tao Shiyu, You Guoxing, Li Weidan, Chang Chen, Wang Ying, Zhao Lian, Zhou Hong

机构信息

Academy of Military Medical Sciences, Academy of Military Science of the Chinese People's Liberation Army, No. 27 Taiping Road, Haidian, 100850 Beijing, P.R. China.

出版信息

ACS Omega. 2025 May 19;10(21):21889-21907. doi: 10.1021/acsomega.5c01888. eCollection 2025 Jun 3.

DOI:10.1021/acsomega.5c01888
PMID:40488064
原文链接:https://pmc.ncbi.nlm.nih.gov/articles/PMC12138696/
Abstract

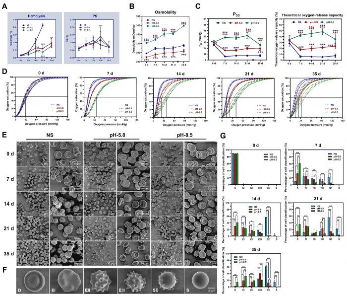
Hemoglobin oxygen affinity (HOA) increases during the storage of red blood cells (RBCs), which hinders the oxygen-release efficacy after transfusion. RBCs stored in alkaline preservation solution promote glycolysis and its final product lactate, which is an allosteric regulator of HOA. In recent years, lactylation has been widely studied, and the degree of lactylation is positively associated with the lactate concentration. However, it is unclear whether lactate can participate in the allosteric regulation of HOA via lactylation when lactate accumulates to a certain level during RBC storage in alkaline preservation solutions. Therefore, we prepared preservation solutions with the same formulation but different pH values and investigated the changes in P, which represent HOA, and lactate levels. We also performed comprehensive analysis on the lactylation of stored RBCs via molecular dynamics simulation and confirmed the effects of lactylation on hemoglobin (Hb) via in vitro experiments. We found lactylation modifications in RBCs and less storage damage when stored in alkaline preservation solutions. Lactylation acts predominantly on the lysine 66 site of the Hb β-subunit. Lactylation promotes conformational changes of Hb from the relaxed (R) state to the tight (T) state, which in turn promotes oxygen release from RBCs.

摘要

红细胞(RBC)储存期间血红蛋白氧亲和力(HOA)增加,这会阻碍输血后的氧释放效果。储存在碱性保存液中的红细胞会促进糖酵解及其终产物乳酸的生成,乳酸是HOA的变构调节因子。近年来,乳酸化受到广泛研究,乳酸化程度与乳酸浓度呈正相关。然而,在碱性保存液中红细胞储存期间,当乳酸积累到一定水平时,乳酸是否能通过乳酸化参与HOA的变构调节尚不清楚。因此,我们制备了配方相同但pH值不同的保存液,并研究了代表HOA的P值和乳酸水平的变化。我们还通过分子动力学模拟对储存红细胞的乳酸化进行了综合分析,并通过体外实验证实了乳酸化对血红蛋白(Hb)的影响。我们发现红细胞存在乳酸化修饰,且储存在碱性保存液中时储存损伤较小。乳酸化主要作用于Hbβ亚基的赖氨酸66位点。乳酸化促进Hb从松弛(R)状态向紧密(T)状态的构象变化,进而促进红细胞释放氧气。

https://cdn.ncbi.nlm.nih.gov/pmc/blobs/9492/12138696/1f8d82e68c35/ao5c01888_0008.jpg
https://cdn.ncbi.nlm.nih.gov/pmc/blobs/9492/12138696/144e2d21b383/ao5c01888_0001.jpg
https://cdn.ncbi.nlm.nih.gov/pmc/blobs/9492/12138696/bf063da12dd4/ao5c01888_0002.jpg
https://cdn.ncbi.nlm.nih.gov/pmc/blobs/9492/12138696/821b92c8a08e/ao5c01888_0003.jpg
https://cdn.ncbi.nlm.nih.gov/pmc/blobs/9492/12138696/d27c15c62416/ao5c01888_0004.jpg
https://cdn.ncbi.nlm.nih.gov/pmc/blobs/9492/12138696/e58d7031804b/ao5c01888_0005.jpg
https://cdn.ncbi.nlm.nih.gov/pmc/blobs/9492/12138696/c08c3f7ed922/ao5c01888_0006.jpg
https://cdn.ncbi.nlm.nih.gov/pmc/blobs/9492/12138696/b45bff821b31/ao5c01888_0007.jpg
https://cdn.ncbi.nlm.nih.gov/pmc/blobs/9492/12138696/1f8d82e68c35/ao5c01888_0008.jpg
https://cdn.ncbi.nlm.nih.gov/pmc/blobs/9492/12138696/144e2d21b383/ao5c01888_0001.jpg
https://cdn.ncbi.nlm.nih.gov/pmc/blobs/9492/12138696/bf063da12dd4/ao5c01888_0002.jpg
https://cdn.ncbi.nlm.nih.gov/pmc/blobs/9492/12138696/821b92c8a08e/ao5c01888_0003.jpg
https://cdn.ncbi.nlm.nih.gov/pmc/blobs/9492/12138696/d27c15c62416/ao5c01888_0004.jpg
https://cdn.ncbi.nlm.nih.gov/pmc/blobs/9492/12138696/e58d7031804b/ao5c01888_0005.jpg
https://cdn.ncbi.nlm.nih.gov/pmc/blobs/9492/12138696/c08c3f7ed922/ao5c01888_0006.jpg
https://cdn.ncbi.nlm.nih.gov/pmc/blobs/9492/12138696/b45bff821b31/ao5c01888_0007.jpg
https://cdn.ncbi.nlm.nih.gov/pmc/blobs/9492/12138696/1f8d82e68c35/ao5c01888_0008.jpg

相似文献

1
Lysine Lactylation of Hemoglobin Promotes Oxygen Release in Red Blood Cells.血红蛋白的赖氨酸乳酰化促进红细胞中的氧气释放。
ACS Omega. 2025 May 19;10(21):21889-21907. doi: 10.1021/acsomega.5c01888. eCollection 2025 Jun 3.
2
Metabolomics of ADSOL (AS-1) red blood cell storage.AS-1红细胞保存的代谢组学研究
Transfus Med Rev. 2014 Apr;28(2):41-55. doi: 10.1016/j.tmrv.2014.01.003. Epub 2014 Feb 5.
3
pH modulation ameliorates the red blood cell storage lesion in a murine model of transfusion.pH调节改善了输血小鼠模型中的红细胞储存损伤。
J Surg Res. 2017 May 15;212:54-59. doi: 10.1016/j.jss.2016.12.025. Epub 2016 Dec 28.
4
Lactate and lysine lactylation of histone regulate transcription in cancer.组蛋白的乳酸化和赖氨酸乳酰化调控癌症中的转录。
Heliyon. 2024 Oct 1;10(21):e38426. doi: 10.1016/j.heliyon.2024.e38426. eCollection 2024 Nov 15.
5
Lactate-lactylation-HSPA6 axis promotes PRRSV replication by impairing IFN-β production.乳酸-乳糖化-HSPA6 轴通过损害 IFN-β 的产生来促进 PRRSV 复制。
J Virol. 2024 Jan 23;98(1):e0167023. doi: 10.1128/jvi.01670-23. Epub 2023 Dec 13.
6
Storage of red blood cells in alkaline PAGGGM improves metabolism but has no effect on recovery after transfusion.在碱性 PAGGGM 中储存红细胞可改善代谢,但对输血后的恢复没有影响。
Blood Adv. 2022 Jul 12;6(13):3899-3910. doi: 10.1182/bloodadvances.2022006987.
7
Transfusion of stored red blood cells adhere in the rat microvasculature.储存的红细胞输注后在大鼠微血管中黏附。
Transfusion. 2009 Nov;49(11):2304-10. doi: 10.1111/j.1537-2995.2009.02315.x. Epub 2009 Jul 17.
8
Tangential flow filtration facilitated washing of human red blood cells: A proof-of-concept study.切向流过滤辅助洗涤人红细胞:概念验证研究。
Vox Sang. 2022 Jun;117(6):803-811. doi: 10.1111/vox.13259. Epub 2022 Mar 9.
9
Nitric oxide effect on the hemoglobin-oxygen affinity.一氧化氮对血红蛋白-氧亲和力的影响。
J Physiol Pharmacol. 2006 Mar;57(1):29-38.
10
A study on the correlation between hemoglobin concentration and the storage quality of suspended red blood cells prepared from the whole blood of Tibetan male residents.藏族男性居民全血制备悬浮红细胞血红蛋白浓度与储存质量的相关性研究
Front Med (Lausanne). 2023 Jan 20;9:1062778. doi: 10.3389/fmed.2022.1062778. eCollection 2022.

本文引用的文献

1
NBS1 lactylation is required for efficient DNA repair and chemotherapy resistance.高效的DNA修复和化疗耐药性需要NBS1乳酸化。
Nature. 2024 Jul;631(8021):663-669. doi: 10.1038/s41586-024-07620-9. Epub 2024 Jul 3.
2
Astrocytic LRP1 enables mitochondria transfer to neurons and mitigates brain ischemic stroke by suppressing ARF1 lactylation.星形胶质细胞 LRP1 通过抑制 ARF1 的乳酰化来实现线粒体向神经元的转移,并减轻脑缺血性中风。
Cell Metab. 2024 Sep 3;36(9):2054-2068.e14. doi: 10.1016/j.cmet.2024.05.016. Epub 2024 Jun 20.
3
Genetically programmable cell membrane-camouflaged nanoparticles for targeted combination therapy of colorectal cancer.
基因可编程细胞膜伪装纳米颗粒用于结直肠癌的靶向联合治疗。
Signal Transduct Target Ther. 2024 Jun 12;9(1):158. doi: 10.1038/s41392-024-01859-4.
4
Identification of histidine residues that affect the T/R-state conformations of human hemoglobin using constant pH molecular dynamics simulations.使用恒 pH 分子动力学模拟鉴定影响人血红蛋白 T/R 态构象的组氨酸残基。
Int J Biol Macromol. 2024 May;267(Pt 1):131457. doi: 10.1016/j.ijbiomac.2024.131457. Epub 2024 Apr 6.
5
Ubiquitous protein lactylation in health and diseases.健康与疾病中的普遍存在的蛋白质乳酰化
Cell Mol Biol Lett. 2024 Feb 5;29(1):23. doi: 10.1186/s11658-024-00541-5.
6
Exploring the relationship between hyperlactatemia and anemia.探讨高乳酸血症与贫血之间的关系。
Trends Endocrinol Metab. 2024 Apr;35(4):300-307. doi: 10.1016/j.tem.2023.12.006. Epub 2024 Jan 6.
7
Metabolic regulation of homologous recombination repair by MRE11 lactylation.MRE11 乳糖酰化对同源重组修复的代谢调控。
Cell. 2024 Jan 18;187(2):294-311.e21. doi: 10.1016/j.cell.2023.11.022. Epub 2023 Dec 20.
8
Identification of CCZ1 as an essential lysosomal trafficking regulator in Marburg and Ebola virus infections.鉴定 CCZ1 为马尔堡和埃博拉病毒感染中必需的溶酶体运输调节剂。
Nat Commun. 2023 Oct 25;14(1):6785. doi: 10.1038/s41467-023-42526-6.
9
Lactate and protein lactylation: the ugly duckling of energy as the sculpture artist of proteins.乳酸与蛋白质乳酰化:作为蛋白质的雕塑艺术家,能量中的丑小鸭。
Sci Bull (Beijing). 2023 Nov 15;68(21):2510-2514. doi: 10.1016/j.scib.2023.09.038. Epub 2023 Sep 27.
10
Changes in Hemoglobin Properties in Complex with Glutathione and after Glutathionylation.血红蛋白与谷胱甘肽结合及谷胱甘肽化后的性质变化。
Int J Mol Sci. 2023 Aug 31;24(17):13557. doi: 10.3390/ijms241713557.