• 文献检索
  • 文档翻译
  • 深度研究
  • 学术资讯
  • Suppr Zotero 插件Zotero 插件
  • 邀请有礼
  • 套餐&价格
  • 历史记录
应用&插件
Suppr Zotero 插件Zotero 插件浏览器插件Mac 客户端Windows 客户端微信小程序
定价
高级版会员购买积分包购买API积分包
服务
文献检索文档翻译深度研究API 文档MCP 服务
关于我们
关于 Suppr公司介绍联系我们用户协议隐私条款
关注我们

Suppr 超能文献

核心技术专利:CN118964589B侵权必究
粤ICP备2023148730 号-1Suppr @ 2026

文献检索

告别复杂PubMed语法,用中文像聊天一样搜索,搜遍4000万医学文献。AI智能推荐,让科研检索更轻松。

立即免费搜索

文件翻译

保留排版,准确专业,支持PDF/Word/PPT等文件格式,支持 12+语言互译。

免费翻译文档

深度研究

AI帮你快速写综述,25分钟生成高质量综述,智能提取关键信息,辅助科研写作。

立即免费体验

芦丁通过NF-κB/NLRP3/细胞焦亡途径保护心肌缺血再灌注损伤。

Rutin Protects Myocardial Ischemia-Reperfusion Injury via the NF-κB/NLRP3/Pyroptosis Pathway.

作者信息

Tian Kejun, Song Lijuan, Liu Liping, Lai Tao, Liu Wenxia

机构信息

Department of Cardiology, The First Affiliated Hospital of Gannan Medical University, Ganzhou, Jiangxi Province 341000, PR China.

Department of Cardiology, Ruijin People's Hospital, Ruijin, Jiangxi Province 342500, PR China.

出版信息

ACS Omega. 2025 May 16;10(21):21777-21785. doi: 10.1021/acsomega.5c01408. eCollection 2025 Jun 3.

DOI:10.1021/acsomega.5c01408
PMID:40488073
原文链接:https://pmc.ncbi.nlm.nih.gov/articles/PMC12138673/
Abstract

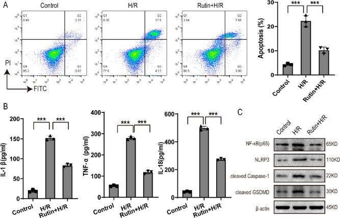
This study aimed to determine the protective role and mechanism of rutin on myocardial ischemia-reperfusion (I/R) injury. First, a myocardial I/R injury model was established and subjected to ischemia and hypoxia to simulate the model of I/R injury in vivo. Triphenyltetrazolium chloride was used to determine the myocardial infarct area. Immunohistochemistry, the TUNEL assay, and hematoxylin and eosin staining were performed to determine NLRP3 expression, myocardial cell apoptosis, and cardiomyocyte morphology, respectively. Western blot analysis, the CCK-8 assay, and an ELISA were used to determine pyroptosis-associated protein expression, cell viability, and inflammatory factor expression, respectively. Rutin was shown to reduce the myocardial infarct area and myocardial cell apoptosis in vivo. Furthermore, rutin reduced the CK-MB, cTnT/I, and malondialdehyde levels after I/R injury. NLRP3 expression was downregulated after treatment with rutin compared to the sham group. NF-κB, NLRP3, cleaved caspase-1, and cleaved gasdermin D protein were also downregulated after rutin treatment. Rutin treatment enhanced cell viability after hypoxia-reperfusion conditions in experiments, reduced cell apoptosis, and reduced the LDH and ROS levels. Rutin also downregulated the expression of inflammatory factors (IL-1β, TNF-α, and IL-18) and pyroptosis-related proteins (NF-κB, NLRP3, cleaved caspase-1, and cleaved gasdermin D). Moreover, the protective effect of rutin on myocardial I/R injury disappeared after the NLRP3 agonist, nigericin, combined with rutin. These findings indicated that rutin protected myocardial I/R injury via the NF-κB/NLRP3/pyroptosis pathway and suggested a new treatment approach for myocardial I/R injury.

摘要

本研究旨在确定芦丁对心肌缺血再灌注(I/R)损伤的保护作用及其机制。首先,建立心肌I/R损伤模型,使其遭受缺血和缺氧以模拟体内I/R损伤模型。使用氯化三苯基四氮唑来确定心肌梗死面积。分别进行免疫组织化学、TUNEL检测以及苏木精-伊红染色,以确定NLRP3表达、心肌细胞凋亡和心肌细胞形态。分别使用蛋白质免疫印迹分析、CCK-8检测和酶联免疫吸附测定来确定焦亡相关蛋白表达、细胞活力和炎症因子表达。结果显示,芦丁可减小体内心肌梗死面积并减少心肌细胞凋亡。此外,芦丁可降低I/R损伤后的肌酸激酶同工酶(CK-MB)、心肌肌钙蛋白T/I(cTnT/I)和丙二醛水平。与假手术组相比,芦丁治疗后NLRP3表达下调。芦丁治疗后,核因子κB(NF-κB)、NLRP3、裂解的半胱天冬酶-1和裂解的gasdermin D蛋白也下调。在实验中,芦丁治疗可增强缺氧复灌注条件下的细胞活力,减少细胞凋亡,并降低乳酸脱氢酶(LDH)和活性氧(ROS)水平。芦丁还下调炎症因子(白细胞介素-1β、肿瘤坏死因子-α和白细胞介素-18)和焦亡相关蛋白(NF-κB、NLRP3、裂解的半胱天冬酶-1和裂解的gasdermin D)的表达。此外,NLRP3激动剂尼日利亚菌素与芦丁联合使用后,芦丁对心肌I/R损伤的保护作用消失。这些研究结果表明,芦丁通过NF-κB/NLRP3/焦亡途径保护心肌I/R损伤,并为心肌I/R损伤提出了一种新的治疗方法。

https://cdn.ncbi.nlm.nih.gov/pmc/blobs/0b21/12138673/92b7eab2ef77/ao5c01408_0006.jpg
https://cdn.ncbi.nlm.nih.gov/pmc/blobs/0b21/12138673/9a5e72246a0f/ao5c01408_0001.jpg
https://cdn.ncbi.nlm.nih.gov/pmc/blobs/0b21/12138673/1e8b95025072/ao5c01408_0002.jpg
https://cdn.ncbi.nlm.nih.gov/pmc/blobs/0b21/12138673/34cc3f06a82c/ao5c01408_0003.jpg
https://cdn.ncbi.nlm.nih.gov/pmc/blobs/0b21/12138673/4d7774e752ca/ao5c01408_0004.jpg
https://cdn.ncbi.nlm.nih.gov/pmc/blobs/0b21/12138673/74c49268784c/ao5c01408_0005.jpg
https://cdn.ncbi.nlm.nih.gov/pmc/blobs/0b21/12138673/92b7eab2ef77/ao5c01408_0006.jpg
https://cdn.ncbi.nlm.nih.gov/pmc/blobs/0b21/12138673/9a5e72246a0f/ao5c01408_0001.jpg
https://cdn.ncbi.nlm.nih.gov/pmc/blobs/0b21/12138673/1e8b95025072/ao5c01408_0002.jpg
https://cdn.ncbi.nlm.nih.gov/pmc/blobs/0b21/12138673/34cc3f06a82c/ao5c01408_0003.jpg
https://cdn.ncbi.nlm.nih.gov/pmc/blobs/0b21/12138673/4d7774e752ca/ao5c01408_0004.jpg
https://cdn.ncbi.nlm.nih.gov/pmc/blobs/0b21/12138673/74c49268784c/ao5c01408_0005.jpg
https://cdn.ncbi.nlm.nih.gov/pmc/blobs/0b21/12138673/92b7eab2ef77/ao5c01408_0006.jpg

相似文献

1
Rutin Protects Myocardial Ischemia-Reperfusion Injury via the NF-κB/NLRP3/Pyroptosis Pathway.芦丁通过NF-κB/NLRP3/细胞焦亡途径保护心肌缺血再灌注损伤。
ACS Omega. 2025 May 16;10(21):21777-21785. doi: 10.1021/acsomega.5c01408. eCollection 2025 Jun 3.
2
Tanshinone IIA inhibits cardiomyocyte pyroptosis through TLR4/NF-κB p65 pathway after acute myocardial infarction.丹参酮IIA通过急性心肌梗死后的TLR4/NF-κB p65通路抑制心肌细胞焦亡。
Front Cell Dev Biol. 2023 Sep 12;11:1252942. doi: 10.3389/fcell.2023.1252942. eCollection 2023.
3
[Acacetin protects rats from cerebral ischemia-reperfusion injury by regulating TLR4/NLRP3 signaling pathway].[刺槐素通过调节TLR4/NLRP3信号通路保护大鼠免受脑缺血再灌注损伤]
Zhongguo Zhong Yao Za Zhi. 2023 Nov;48(22):6107-6114. doi: 10.19540/j.cnki.cjcmm.20230719.401.
4
Oxytocin ameliorates high glucose- and ischemia/reperfusion-induced myocardial injury by suppressing pyroptosis via AMPK signaling pathway.催产素通过 AMPK 信号通路抑制细胞焦亡改善高糖和缺血再灌注诱导的心肌损伤。
Biomed Pharmacother. 2022 Sep;153:113498. doi: 10.1016/j.biopha.2022.113498. Epub 2022 Aug 8.
5
[Polysaccharide extract PCP1 from Polygonatum cyrtonema ameliorates cerebral ischemia-reperfusion injury in rats by inhibiting TLR4/NLRP3 pathway].[黄精多糖提取物PCP1通过抑制TLR4/NLRP3通路减轻大鼠脑缺血再灌注损伤]
Zhongguo Zhong Yao Za Zhi. 2025 May;50(9):2450-2460. doi: 10.19540/j.cnki.cjcmm.20250116.401.
6
Klotho alleviates contrast-induced acute kidney injury by suppressing oxidative stress, inflammation, and NF-KappaB/NLRP3-mediated pyroptosis.Klotho 通过抑制氧化应激、炎症和 NF-κB/NLRP3 介导的细胞焦亡来减轻对比剂诱导的急性肾损伤。
Int Immunopharmacol. 2023 May;118:110105. doi: 10.1016/j.intimp.2023.110105. Epub 2023 Apr 3.
7
Overexpression of lncRNA HULC Attenuates Myocardial Ischemia/reperfusion Injury in Rat Models and Apoptosis of Hypoxia/reoxygenation Cardiomyocytes via Targeting miR-377-5p through NLRP3/Caspase‑1/IL‑1β Signaling Pathway Inhibition.长链非编码RNA HULC的过表达通过抑制NLRP3/半胱天冬酶-1/白细胞介素-1β信号通路靶向miR-377-5p,减轻大鼠模型中的心肌缺血/再灌注损伤及缺氧/复氧心肌细胞的凋亡。
Immunol Invest. 2021 Nov;50(8):925-938. doi: 10.1080/08820139.2020.1791178. Epub 2020 Jul 17.
8
Loganin alleviates myocardial ischemia-reperfusion injury through GLP-1R/NLRP3-mediated pyroptosis pathway.马钱苷通过GLP-1R/NLRP3介导的焦亡途径减轻心肌缺血再灌注损伤。
Environ Toxicol. 2023 Nov;38(11):2730-2740. doi: 10.1002/tox.23908. Epub 2023 Jul 27.
9
Uric acid aggravates myocardial ischemia-reperfusion injury via ROS/NLRP3 pyroptosis pathway.尿酸通过 ROS/NLRP3 细胞焦亡途径加重心肌缺血再灌注损伤。
Biomed Pharmacother. 2021 Jan;133:110990. doi: 10.1016/j.biopha.2020.110990. Epub 2020 Nov 21.
10
Lipopolysaccharide (LPS) Aggravates High Glucose- and Hypoxia/Reoxygenation-Induced Injury through Activating ROS-Dependent NLRP3 Inflammasome-Mediated Pyroptosis in H9C2 Cardiomyocytes.脂多糖 (LPS) 通过激活 ROS 依赖性 NLRP3 炎性体介导的 H9C2 心肌细胞焦亡加重高糖和低氧/复氧诱导的损伤。
J Diabetes Res. 2019 Feb 17;2019:8151836. doi: 10.1155/2019/8151836. eCollection 2019.

本文引用的文献

1
The Role of Antioxidants in the Therapy of Cardiovascular Diseases-A Literature Review.抗氧化剂在心血管疾病治疗中的作用——文献综述。
Nutrients. 2024 Aug 6;16(16):2587. doi: 10.3390/nu16162587.
2
Rutin mitigates fluoride-induced nephrotoxicity by inhibiting ROS-mediated lysosomal membrane permeabilization and the GSDME-HMGB1 axis involved in pyroptosis and inflammation.芦丁通过抑制 ROS 介导的溶酶体膜通透性和 GSDME-HMGB1 轴减轻氟诱导的肾毒性,该通路参与细胞焦亡和炎症反应。
Ecotoxicol Environ Saf. 2024 Apr 1;274:116195. doi: 10.1016/j.ecoenv.2024.116195. Epub 2024 Mar 12.
3
The E3 ubiquitin ligase MARCH2 protects against myocardial ischemia-reperfusion injury through inhibiting pyroptosis via negative regulation of PGAM5/MAVS/NLRP3 axis.
E3泛素连接酶MARCH2通过负调控PGAM5/MAVS/NLRP3轴抑制焦亡,从而预防心肌缺血再灌注损伤。
Cell Discov. 2024 Feb 27;10(1):24. doi: 10.1038/s41421-023-00622-3.
4
SIRT5-related lysine demalonylation of GSTP1 contributes to cardiomyocyte pyroptosis suppression in diabetic cardiomyopathy.SIRT5 相关赖氨酸脱琥珀酰化 GSTP1 有助于抑制糖尿病心肌病中心肌细胞焦亡。
Int J Biol Sci. 2024 Jan 1;20(2):585-605. doi: 10.7150/ijbs.83306. eCollection 2024.
5
Rutin prevents pyroptosis and M1 microglia via Nrf2/Mac-1/caspase-1-mediated inflammasome axis to improve POCD.芦丁通过 Nrf2/Mac-1/caspase-1 介导的炎症小体轴防止细胞焦亡和 M1 小胶质细胞,从而改善术后认知障碍。
Int Immunopharmacol. 2024 Jan 25;127:111290. doi: 10.1016/j.intimp.2023.111290. Epub 2023 Dec 7.
6
Coronary microvascular obstruction and dysfunction in patients with acute myocardial infarction.急性心肌梗死患者的冠状动脉微血管阻塞和功能障碍。
Nat Rev Cardiol. 2024 May;21(5):283-298. doi: 10.1038/s41569-023-00953-4. Epub 2023 Nov 24.
7
Regulated cell death in myocardial ischemia-reperfusion injury.心肌缺血再灌注损伤中的细胞程序性死亡。
Trends Endocrinol Metab. 2024 Mar;35(3):219-234. doi: 10.1016/j.tem.2023.10.010. Epub 2023 Nov 17.
8
Tanshinone IIA inhibits cardiomyocyte pyroptosis through TLR4/NF-κB p65 pathway after acute myocardial infarction.丹参酮IIA通过急性心肌梗死后的TLR4/NF-κB p65通路抑制心肌细胞焦亡。
Front Cell Dev Biol. 2023 Sep 12;11:1252942. doi: 10.3389/fcell.2023.1252942. eCollection 2023.
9
The Direction of the Antibacterial Effect of Rutin Hydrate and Amikacin.水合芦丁与阿米卡星抗菌作用的方向
Antibiotics (Basel). 2023 Sep 21;12(9):1469. doi: 10.3390/antibiotics12091469.
10
A new clinical classification of acute myocardial infarction.急性心肌梗死的一种新临床分类。
Nat Med. 2023 Sep;29(9):2200-2205. doi: 10.1038/s41591-023-02513-2. Epub 2023 Aug 27.