Suppr超能文献

骨搬运的转录组分析揭示了两端之间的不同功能。

Transcriptomic analysis of bone transport reveals different functions between both ends.

作者信息

Wang Maochun, Zhang Jiao, Qiao Chongxu, Yan Shunchao, Gao Weicheng, Wu Guoping

机构信息

Department of Plastic Surgery, The Affiliated Friendship Plastic Surgery Hospital of Nanjing Medical University, Nanjing, Jiangsu, China.

出版信息

Front Physiol. 2025 May 23;16:1592288. doi: 10.3389/fphys.2025.1592288. eCollection 2025.

Abstract

BACKGROUND

Bone fractures are common in both young and elderly populations, and bone transport surgery is a critical orthopedic procedure for patients with severe fractures, bone defects, and non-unions. However, the specific molecular mechanisms driving bone healing during bone transport, particularly the roles of compressive and tensile ends, remain poorly understood.

METHODS

We utilized transcriptomic analysis of bone tissues from a rat bone transport model to explore differential gene expression patterns associated with compressive and tensile ends.

RESULTS

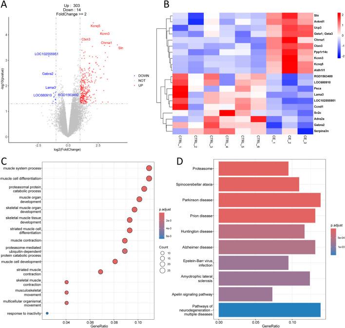
233 differentially expressed genes (DEGs) were identified in the tensile end (TE) group and 317 DEGs in the compressive end (CE) group, compared to the control group. These DEGs were enriched in distinct biological processes. The TE group was primarily associated with bone healing processes such as ossification, extracellular matrix organization, and bone development. Key genes in the TE group, including Bglap, Acan, Mmp13, and Runx2, were upregulated, highlighting their roles in osteogenesis. In contrast, the CE group showed enrichment in processes related to myogenesis, such as muscle system processes and skeletal muscle tissue development. Core genes in the CE group, including Chrna1, Chrnd, Myod1, and Rps6kb1, were upregulated, indicating a focus on myogenesis and its indirect impact on bone healing. Notably, 15 DEGs were shared between the TE and CE groups, with consistent expression trends, suggesting partially overlapping molecular mechanisms in bone healing under different mechanical ends.

CONCLUSION

These findings provided insights into the distinct and shared molecular pathways involved in bone regeneration during bone transport and could inform targeted therapeutic strategies to enhance bone healing.

摘要

背景

骨折在年轻人和老年人中都很常见,骨搬运手术是治疗严重骨折、骨缺损和骨不连患者的关键骨科手术。然而,骨搬运过程中驱动骨愈合的具体分子机制,特别是压缩端和拉伸端的作用,仍知之甚少。

方法

我们利用大鼠骨搬运模型的骨组织转录组分析,探索与压缩端和拉伸端相关的差异基因表达模式。

结果

与对照组相比,在拉伸端(TE)组中鉴定出233个差异表达基因(DEG),在压缩端(CE)组中鉴定出317个DEG。这些DEG富集于不同的生物学过程。TE组主要与骨愈合过程相关,如骨化、细胞外基质组织和骨发育。TE组中的关键基因,包括Bglap、Acan、Mmp13和Runx2,上调,突出了它们在成骨中的作用。相比之下,CE组在与肌生成相关的过程中富集,如肌肉系统过程和骨骼肌组织发育。CE组中的核心基因,包括Chrna1、Chrnd、Myod1和Rps6kb1,上调,表明关注肌生成及其对骨愈合的间接影响。值得注意的是,TE组和CE组之间共有15个DEG,表达趋势一致,表明在不同机械端作用下骨愈合过程中存在部分重叠的分子机制。

结论

这些发现为骨搬运过程中骨再生所涉及的不同和共享分子途径提供了见解,并可为增强骨愈合的靶向治疗策略提供参考。

https://cdn.ncbi.nlm.nih.gov/pmc/blobs/4f89/12141007/6ee7b7a67f3e/fphys-16-1592288-g001.jpg

文献检索

告别复杂PubMed语法,用中文像聊天一样搜索,搜遍4000万医学文献。AI智能推荐,让科研检索更轻松。

立即免费搜索

文件翻译

保留排版,准确专业,支持PDF/Word/PPT等文件格式,支持 12+语言互译。

免费翻译文档

深度研究

AI帮你快速写综述,25分钟生成高质量综述,智能提取关键信息,辅助科研写作。

立即免费体验