Suppr超能文献

长链非编码RNA BACE1-AS通过靶向miR-6805-5p/IRF3轴调控细胞凋亡,从而延缓[此处原文似乎缺失部分内容]的传播。

LncRNA BACE1-AS delays the propagation of through regulating cell apoptosis by targeting the miR-6805-5p/IRF3 axis.

作者信息

Huang Shuang, Yang Xin, Liu Ting-Li, Hu Gui-Rong, Yao Qian, Song Jun-Ke, Fan Ying-Ying, Zhao Guang-Hui

机构信息

College of Veterinary Medicine, Northwest A&F University, Yangling, China.

出版信息

Microbiol Spectr. 2025 Jul;13(7):e0202224. doi: 10.1128/spectrum.02022-24. Epub 2025 Jun 9.

Abstract

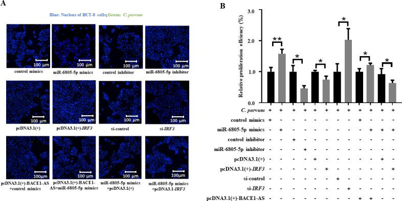
spp. are important zoonotic pathogens causing diarrhea in humans and various animals. To date, there are still no effective drugs and vaccines for the prevention and treatment of cryptosporidiosis, mainly due to the absence of knowledge on the interaction mechanisms between hosts and . Increasing evidence has indicated that long non-coding RNAs (lncRNAs) play significant roles in various physiological and pathological processes. Our previous study showed that infection induced significant differential changes in lncRNA expression profiles in HCT-8 cells. BACE1-AS was a significantly downregulated lncRNA in HCT-8 cells during infection, but its roles were still unknown. Results of the present study indicated that infection significantly downregulated the expression of BACE1-AS probably through regulating the nuclear factor kappa-B (NF-κB) signaling pathway, and the expression of BACE1-AS was negatively related to the propagation of in HCT-8 cells. BACE1-AS was mainly localized outside of the nucleus of HCT-8 cells and promoted the expression of by sponging miR-6805-5p during infection. Further studies indicated that the BACE1-AS/miR-6805-5p/IRF3 axis delayed propagation of through regulating BCL2-mediated apoptosis of HCT-8 cells. The present study enriches our knowledge on the function of host lncRNAs during infection and contributes to our understanding of the interaction between hosts and .IMPORTANCERecent studies indicate that can regulate cell apoptosis to promote its development in host cells, but the mechanism is still unclear. This study identified a significantly downregulated host lncRNA BACE1-AS during infection, which could regulate cell apoptosis to affect the propagation of by targeting the miR-6805-5p/IRF3 axis. The present study contributes to our understanding of the pathogenesis of and provides potential targets for the development of drugs and vaccines against cryptosporidiosis.

摘要

隐孢子虫属是导致人类和各种动物腹泻的重要人畜共患病原体。迄今为止,仍然没有用于预防和治疗隐孢子虫病的有效药物和疫苗,这主要是由于缺乏对宿主与隐孢子虫之间相互作用机制的了解。越来越多的证据表明,长链非编码RNA(lncRNA)在各种生理和病理过程中发挥着重要作用。我们之前的研究表明,隐孢子虫感染诱导HCT-8细胞中lncRNA表达谱发生显著差异变化。BACE1-AS是隐孢子虫感染期间HCT-8细胞中显著下调的lncRNA,但其作用仍不清楚。本研究结果表明,隐孢子虫感染可能通过调节核因子κB(NF-κB)信号通路显著下调BACE1-AS的表达,并且BACE1-AS的表达与隐孢子虫在HCT-8细胞中的增殖呈负相关。BACE1-AS主要定位于HCT-8细胞的细胞核外,并在隐孢子虫感染期间通过海绵化miR-6805-5p促进隐孢子虫的表达。进一步研究表明,BACE1-AS/miR-6805-5p/IRF3轴通过调节BCL2介导的HCT-8细胞凋亡延迟了隐孢子虫的增殖。本研究丰富了我们对宿主lncRNA在隐孢子虫感染期间功能的认识,并有助于我们理解宿主与隐孢子虫之间的相互作用。重要性最近的研究表明,隐孢子虫可以调节细胞凋亡以促进其在宿主细胞中的发育,但其机制仍不清楚。本研究鉴定出在隐孢子虫感染期间显著下调的宿主lncRNA BACE1-AS,其可通过靶向miR-6805-5p/IRF3轴调节细胞凋亡以影响隐孢子虫的增殖。本研究有助于我们理解隐孢子虫的发病机制,并为开发抗隐孢子虫病的药物和疫苗提供潜在靶点。

https://cdn.ncbi.nlm.nih.gov/pmc/blobs/f168/12211009/b27fbbab6d01/spectrum.02022-24.f001.jpg

文献检索

告别复杂PubMed语法,用中文像聊天一样搜索,搜遍4000万医学文献。AI智能推荐,让科研检索更轻松。

立即免费搜索

文件翻译

保留排版,准确专业,支持PDF/Word/PPT等文件格式,支持 12+语言互译。

免费翻译文档

深度研究

AI帮你快速写综述,25分钟生成高质量综述,智能提取关键信息,辅助科研写作。

立即免费体验