Chen Ruijie, Duan Baiqun, Li Shize, Zhu Yixuan, Huang Zihao, Shen Dingchao, Ye Zhanzheng, Yan Yuqi, Qiu Chenyu, Guan Haoxiong, Yao Yinsha, Dong Jie, Wu Fugen, Jiang Xinyu, Shi Xianbao, Kou Longfa
Wenzhou Municipal Key Laboratory of Pediatric Pharmacy, Department of Pharmacy, The Second Affiliated Hospital and Yuying Children's Hospital of Wenzhou Medical University, Wenzhou, 325027, China.
Department of Pharmacy, The Second Affiliated Hospital of Jiaxing University, Jiaxing, China.
Mater Today Bio. 2025 May 15;32:101875. doi: 10.1016/j.mtbio.2025.101875. eCollection 2025 Jun.
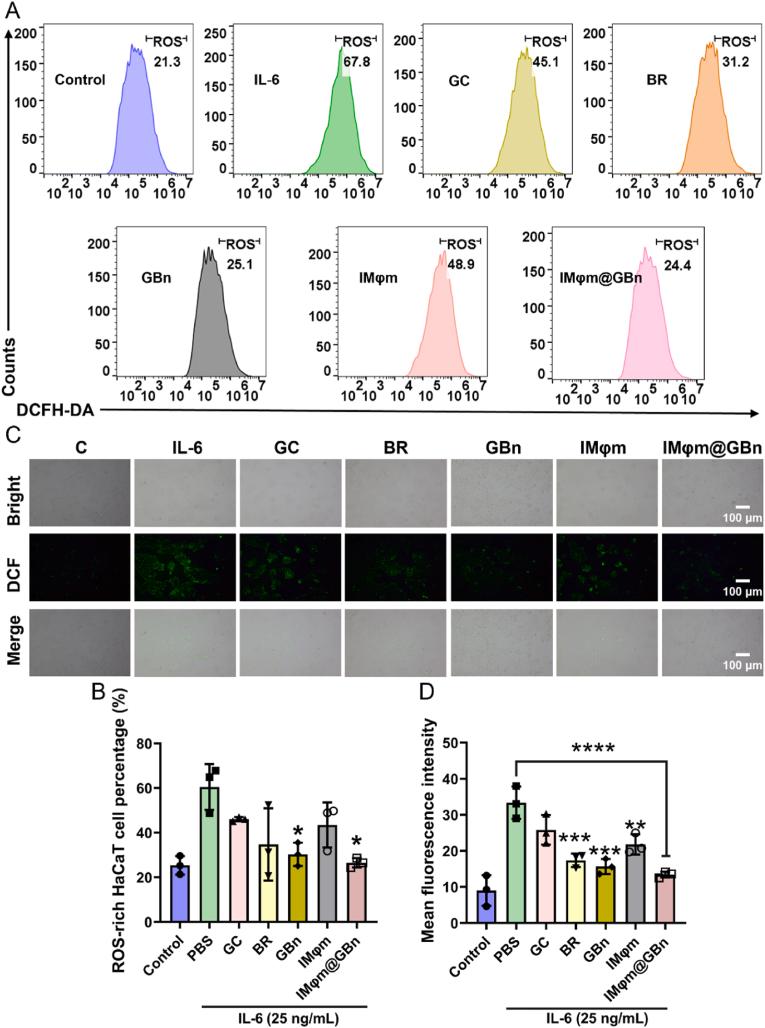
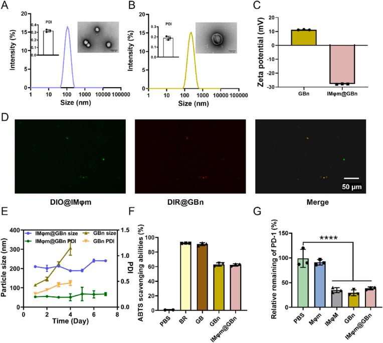
Psoriasis, a prevalent immune-mediated chronic inflammatory skin ailment, has been linked to heightened oxidative stress and compromised immune tolerance. Immune checkpoint pathways, particularly the programmed cell death-1 (PD-1)/programmed cell death-ligand 1 (PD-L1) signaling axis, are instrumental in establishing and sustaining self-tolerance and regulating immune responses. Augmenting PD-1/PD-L1 interaction holds promise for curtailing the proliferation and activation of infiltrating T cells and curbing the release of inflammatory cytokines, thereby mitigating psoriasis induced by impaired immune tolerance. Consequently, neutralizing the surplus reactive oxygen species (ROS) in the affected skin and revitalizing local immune tolerance could represent a beneficial approach to psoriasis treatment. In light of these insights, this study introduced a bilirubin-based nanoparticle cloaked in IFN-γ-stimulated macrophage membrane (designated as IMφm@GBn or "nano-brake"). Treatment with IFN-γ conferred the macrophage membrane with heightened expression of pro-inflammatory cytokine receptor and PD-L1. As a result, the engineered IMφm@GBn not only scavenged excessive ROS in psoriatic lesions but crucially also absorbed a wide spectrum of pro-inflammatory cytokines. Furthermore, it inhibited the proliferation and activation of infiltrating T cells through augmented PD-1/PD-L1 interactions, thereby rebalancing the Th17/Treg ratio. In an psoriasis mouse model, the "nano-brake" was locally and accurately delivered to the dermis via microneedle, orchestrating the immune microenvironment of psoriasis and mitigating autoimmune damage linked to impaired immune tolerance. This approach significantly enhanced the therapeutic efficacy in ameliorating psoriasis-associated symptoms. This study sets an illuminating precedent for cell membrane-based biomimetic nano-formulations, holding broad implications for psoriasis treatment through multi-pronged immunomodulation.
银屑病是一种常见的免疫介导的慢性炎症性皮肤病,与氧化应激增加和免疫耐受性受损有关。免疫检查点通路,特别是程序性细胞死亡蛋白1(PD-1)/程序性细胞死亡配体1(PD-L1)信号轴,在建立和维持自身耐受性以及调节免疫反应中起重要作用。增强PD-1/PD-L1相互作用有望减少浸润性T细胞的增殖和活化,并抑制炎性细胞因子的释放,从而减轻免疫耐受性受损引起的银屑病。因此,中和受影响皮肤中多余的活性氧(ROS)并恢复局部免疫耐受性可能是治疗银屑病的有益方法。鉴于这些见解,本研究引入了一种包裹在IFN-γ刺激的巨噬细胞膜中的胆红素基纳米颗粒(命名为IMφm@GBn或“纳米刹车”)。用IFN-γ处理使巨噬细胞膜上促炎细胞因子受体和PD-L1的表达增加。结果,工程化的IMφm@GBn不仅清除了银屑病皮损中的过量ROS,而且至关重要的是还吸收了多种促炎细胞因子。此外,它通过增强PD-1/PD-L1相互作用抑制浸润性T细胞的增殖和活化,从而重新平衡Th17/Treg比例。在银屑病小鼠模型中,“纳米刹车”通过微针局部准确地递送至真皮,协调银屑病的免疫微环境并减轻与免疫耐受性受损相关的自身免疫损伤。这种方法显著提高了改善银屑病相关症状的治疗效果。本研究为基于细胞膜的仿生纳米制剂树立了一个有启发性的先例,对通过多方面免疫调节治疗银屑病具有广泛的意义。