Suppr超能文献

表达谱分析与功能分析鉴定出预测卵母细胞发育潜能的新的卵丘细胞表达基因和微小RNA

Expression Profiling and Function Analysis Identified New Cumulus Cells-Expressed Genes and miRNAs Predictive of Oocyte Developmental Potential.

作者信息

Zhang Min, Wang Meng-Meng, Zhang Fa-Li, He Nan, Luo Ming-Jiu, Gong Shuai, Fu Fu-Yin, Yuan Hong-Jie, Zhang Jie, Tan Jing-He

机构信息

College of Animal Science and Veterinary Medicine, Shandong Agricultural University, Tai'an City 271018, China.

出版信息

Cells. 2025 May 28;14(11):791. doi: 10.3390/cells14110791.

Abstract

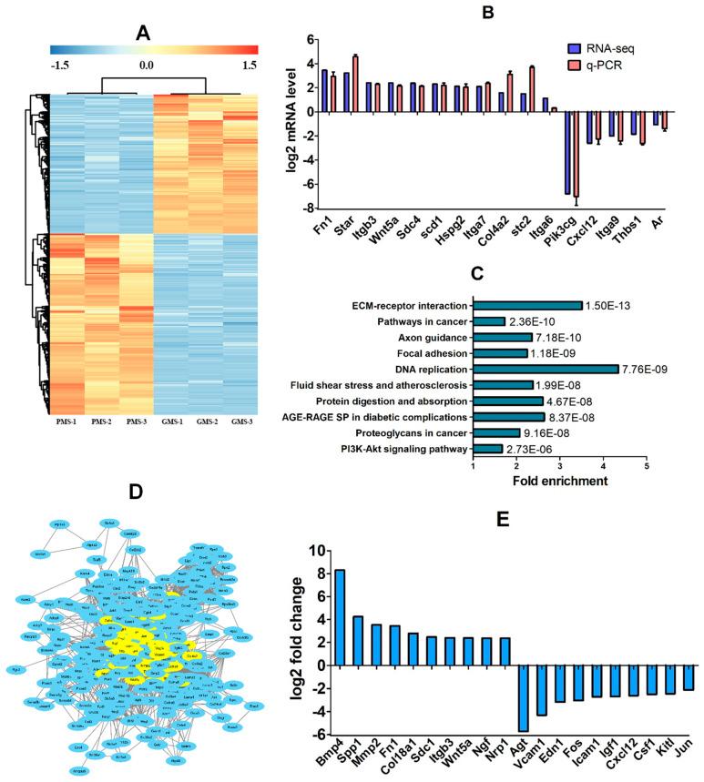
Although prior studies have identified cumulus cells (CCs)-expressed genes and miRNAs that regulate cumulus expansion and/or CC apoptosis and may serve as markers for selecting competent oocytes and embryos, there remains an urgent need to identify CCs-expressed genes and miRNAs whose expression levels are directly correlated with oocyte developmental potential (DP). In this study, we first established CC models from mouse cumulus-oocyte complexes (COCs) that exhibited significantly different DP following in vitro or in vivo maturation. Subsequently, we performed mRNA/miRNA sequencing and functional analyses using these in vitro and in vivo CC models. We identified and validated Spp1, Fn1, Sdc1, and Ngf as DP-beneficial genes; Fos and Jun as DP-detrimental genes; and miR-7686-5p, miR-133a-3p, novel-miR-239, novel-miR-193, and miR-339-5p as DP-detrimental miRNAs. Finally, by employing a well-in-well activation/embryo culture system that enables tracking the COC origin of CCs and embryos, we further validated Spp1 and Ngf as DP-beneficial genes, Jun as the DP-detrimental gene, and miR-7686-5p, novel-miR-239, and miR-339-5p as DP-detrimental miRNAs. In conclusion, we identified and validated new sets of CCs-expressed genes and miRNAs whose expression levels were directly correlated with oocyte DP. These newly identified genes and miRNAs may serve as potential biomarkers for selecting competent oocytes and embryos.

摘要

尽管先前的研究已经鉴定出卵丘细胞(CCs)中表达的基因和微小RNA(miRNAs),它们可调节卵丘扩展和/或CC凋亡,并且可能作为选择有发育潜能的卵母细胞和胚胎的标志物,但仍迫切需要鉴定出CCs中表达的基因和miRNAs,其表达水平与卵母细胞发育潜能(DP)直接相关。在本研究中,我们首先从小鼠卵丘-卵母细胞复合体(COCs)建立了CC模型,这些复合体在体外或体内成熟后表现出显著不同的DP。随后,我们使用这些体外和体内CC模型进行了mRNA/miRNA测序和功能分析。我们鉴定并验证了Spp1、Fn1、Sdc1和Ngf为对DP有益的基因;Fos和Jun为对DP有害的基因;以及miR-7686-5p、miR-133a-3p、新型-miR-239、新型-miR-193和miR-339-5p为对DP有害的miRNAs。最后,通过采用一种能够追踪CCs和胚胎的COC来源的嵌套式激活/胚胎培养系统,我们进一步验证了Spp1和Ngf为对DP有益的基因,Jun为对DP有害的基因,以及miR-7686-5p、新型-miR-239和miR-339-5p为对DP有害的miRNAs。总之,我们鉴定并验证了一组新的CCs中表达的基因和miRNAs,其表达水平与卵母细胞DP直接相关。这些新鉴定的基因和miRNAs可能作为选择有发育潜能的卵母细胞和胚胎的潜在生物标志物。

https://cdn.ncbi.nlm.nih.gov/pmc/blobs/d05d/12153713/da8f8f4f6a3e/cells-14-00791-g001.jpg

文献检索

告别复杂PubMed语法,用中文像聊天一样搜索,搜遍4000万医学文献。AI智能推荐,让科研检索更轻松。

立即免费搜索

文件翻译

保留排版,准确专业,支持PDF/Word/PPT等文件格式,支持 12+语言互译。

免费翻译文档

深度研究

AI帮你快速写综述,25分钟生成高质量综述,智能提取关键信息,辅助科研写作。

立即免费体验