Suppr超能文献

固定化多巴-骨形态发生蛋白-2联合超声刺激促进成骨

Osteogenesis enhancement by immobilized DOPA-BMP-2 in combination with ultrasonic stimulation.

作者信息

Fang Kun, Ueda Motoki, Ren Xueli, Nakagawa Yasuhiro, Anraku Yasutaka, Ikoma Toshiyuki, Ito Yoshihiro

机构信息

Nano Medical Engineering Laboratory, RIKEN Cluster for Pioneering Research Saitama 351-0198 Japan

Graduate School of Material Science and Engineering, Institute of Science Tokyo Tokyo 152-8550 Japan.

出版信息

RSC Adv. 2025 Jun 11;15(25):19860-19869. doi: 10.1039/d5ra02354h. eCollection 2025 Jun 10.

Abstract

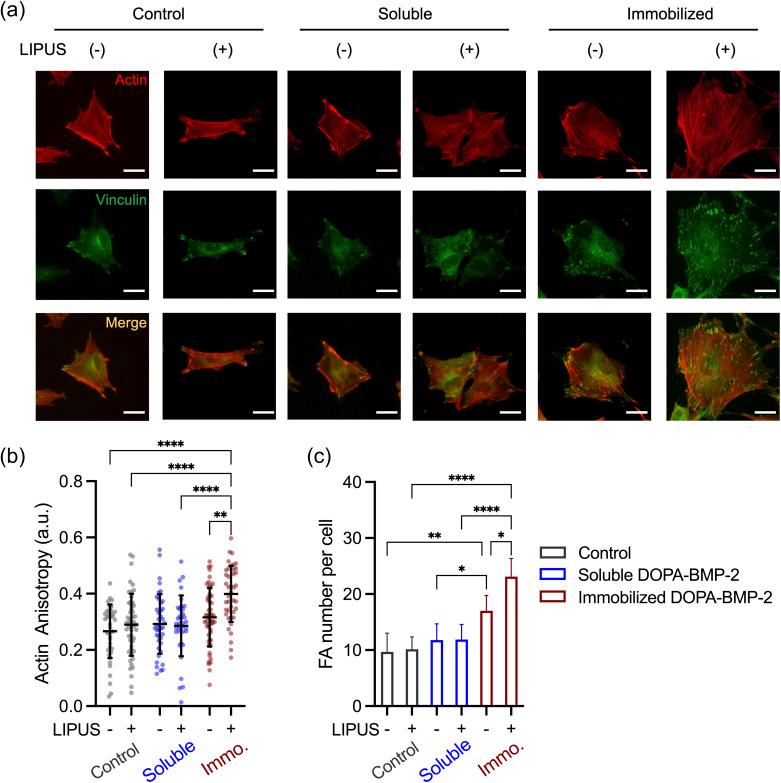
Bone morphogenetic protein-2 (BMP-2) plays a crucial role in regulating osteogenic differentiation and is widely used in tissue engineering. However, its clinical application is hindered by the high-dose administration of soluble BMP-2, thereby causing adverse effects and rapid degradation. Immobilizing BMP-2 on biomaterials offers an effective approach for achieving spatial and temporal control of growth factors while sustaining their bioactivity. In addition to growth factor signaling, mechanical forces regulate cellular behavior and interact with BMP-2 signaling pathways, potentially influencing cellular functions. In this study, we aim to investigate how the spatial presentation of BMP-2 affects osteogenic responses and its interaction with ultrasound stimulation. We observe that immobilized recombinant adhesive BMP-2 (DOPA-BMP-2) exhibits greater osteoinductive potential than its soluble counterpart, as indicated by the increased ALP activity and accelerated mineralization (93.9% 77.5% on Day 14). Low-intensity pulsed ultrasound (LIPUS)-a mechanical stimulus-enhances osteogenic differentiation only when combined with immobilized DOPA-BMP-2, as evidenced by the upregulated ALP activity (71.7 58.1 mU μg ) and larger mineralized area (90.4% 72.6% on Day 7), whereas no significant effect is observed with soluble DOPA-BMP-2. Furthermore, cytoskeleton remodeling and focal adhesion formation are significantly enhanced exclusively under the combined treatment of immobilized DOPA-BMP-2 and LIPUS. These findings suggest that the enhanced osteogenic differentiation induced by immobilized BMP-2 and ultrasound may involve mechanotransduction pathways mediated by focal adhesion and cytoskeleton remodeling. This study supports the further development of BMP-2-functionalized biomaterials and biophysical therapy as a combined treatment for tissue engineering applications.

摘要

骨形态发生蛋白-2(BMP-2)在调节成骨分化中起关键作用,广泛应用于组织工程。然而,可溶性BMP-2的高剂量给药阻碍了其临床应用,从而导致不良反应和快速降解。将BMP-2固定在生物材料上为实现生长因子的时空控制并维持其生物活性提供了一种有效方法。除了生长因子信号传导外,机械力还调节细胞行为并与BMP-2信号通路相互作用,可能影响细胞功能。在本研究中,我们旨在研究BMP-2的空间呈现如何影响成骨反应及其与超声刺激的相互作用。我们观察到,固定化重组粘附性BMP-2(DOPA-BMP-2)比其可溶性对应物表现出更大的骨诱导潜力,碱性磷酸酶活性增加和矿化加速表明了这一点(第14天为93.9% 77.5%)。低强度脉冲超声(LIPUS)——一种机械刺激——仅在与固定化DOPA-BMP-2联合使用时增强成骨分化,碱性磷酸酶活性上调(71.7 58.1 mU μg)和更大的矿化面积(第7天为90.4% 72.6%)证明了这一点,而可溶性DOPA-BMP-2未观察到显著效果。此外,仅在固定化DOPA-BMP-2和LIPUS联合处理下,细胞骨架重塑和粘着斑形成显著增强。这些发现表明,固定化BMP-2和超声诱导的成骨分化增强可能涉及由粘着斑和细胞骨架重塑介导的机械转导途径。本研究支持进一步开发BMP-2功能化生物材料和生物物理疗法作为组织工程应用的联合治疗方法。

https://cdn.ncbi.nlm.nih.gov/pmc/blobs/2d3d/12152856/bf41f8b0f786/d5ra02354h-f1.jpg

文献检索

告别复杂PubMed语法,用中文像聊天一样搜索,搜遍4000万医学文献。AI智能推荐,让科研检索更轻松。

立即免费搜索

文件翻译

保留排版,准确专业,支持PDF/Word/PPT等文件格式,支持 12+语言互译。

免费翻译文档

深度研究

AI帮你快速写综述,25分钟生成高质量综述,智能提取关键信息,辅助科研写作。

立即免费体验