Suppr超能文献

肉牛全基因组重测序揭示了皮南牛的特征性状相关基因。

Global Whole-Genome Resequencing of Beef Cattle Reveals Characteristic Traits Related Genes in Pinan Cattle.

作者信息

Bo Dongdong, Wang Yuanyuan, Bai Yilin, Li Jing, Shen Jiameng, Wei Jinxiao, Bai Yueyu

机构信息

School of Agricultural Sciences, Zhengzhou University, Zhengzhou 450001, China.

Key Laboratory of Innovative Utilization of Local Cattle and Sheep Germplasm Resources (Co-Construction by Ministry and Province), Ministry of Agriculture and Rural Affairs, Zhengzhou 450001, China.

出版信息

Animals (Basel). 2025 May 31;15(11):1626. doi: 10.3390/ani15111626.

Abstract

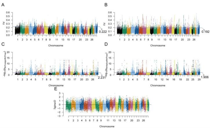
Beef cattle breed improvement holds strategic significance in the livestock industry. Pinan cattle, developed through years of selective breeding in Xinye County, Henan Province, exhibit superior traits including thin skin, fine bone structure, rapid growth, high dressing percentage, excellent meat yield, and superior feed efficiency. However, research on the genetic characteristics of Pinan cattle remains in its infancy. In this study, we investigated population genetic diversity and positive selection signals in Pinang cattle based on whole-genome resequencing data. Using a selective sweep approach, we identified 98 candidate genes associated with growth, reproduction, and immunity, along with 13 high-confidence missense mutations, which may underlie key traits in this population. Based on the critical roles of the and genes in reproduction and muscle development, the predominant T allele at the c.581T > A and c.893T > A loci in the Pinan cattle population may partially explain their advantages in sexual precocity and rapid growth compared to other breeds or populations. This study provides an important theoretical basis for the genetic improvement of native beef cattle and lays a scientific foundation for further investigation into the growth and development mechanisms of Pinan cattle.

摘要

肉牛品种改良在畜牧业中具有战略意义。泌阳牛是通过河南省新野县多年的选育培育而成,具有皮薄、骨细、生长快、屠宰率高、产肉性能好、饲料利用率高等优良特性。然而,泌阳牛遗传特性的研究仍处于起步阶段。在本研究中,我们基于全基因组重测序数据,对泌阳牛的群体遗传多样性和正选择信号进行了研究。采用选择性清除方法,我们鉴定出98个与生长、繁殖和免疫相关的候选基因,以及13个高可信度的错义突变,这些可能是该群体关键性状的基础。基于 和 基因在繁殖和肌肉发育中的关键作用,泌阳牛群体中 基因c.581T>A和 基因c.893T>A位点上占主导的T等位基因,可能部分解释了它们与其他品种或群体相比在性早熟和生长速度方面的优势。本研究为本地肉牛的遗传改良提供了重要的理论依据,并为进一步探究泌阳牛的生长发育机制奠定了科学基础。

https://cdn.ncbi.nlm.nih.gov/pmc/blobs/f8d4/12153678/b4b04197dfa1/animals-15-01626-g001.jpg

文献检索

告别复杂PubMed语法,用中文像聊天一样搜索,搜遍4000万医学文献。AI智能推荐,让科研检索更轻松。

立即免费搜索

文件翻译

保留排版,准确专业,支持PDF/Word/PPT等文件格式,支持 12+语言互译。

免费翻译文档

深度研究

AI帮你快速写综述,25分钟生成高质量综述,智能提取关键信息,辅助科研写作。

立即免费体验