Suppr超能文献

阐明 finger millet 的类 Pyrabactin 受体在干旱和盐胁迫下的作用:机器学习和分子方法的见解

Elucidating the role of pyrabactin-like receptors of finger millet under drought and salinity stress: an insight into , machine learning and molecular approaches.

作者信息

Rani Varsha, Maharajan Theivanayagam, Singh Shefali, Joshi D C, Gupta Ramwant, Yadav Dinesh

机构信息

Department of Biotechnology, Deen Dayal Upadhyaya Gorakhpur University, Gorakhpur, Uttar Pradesh, India.

Department of Biotechnology, School of Engineering and Technology, Sandip University, Nashik, Maharashtra, India.

出版信息

Front Genet. 2025 May 29;16:1598523. doi: 10.3389/fgene.2025.1598523. eCollection 2025.

Abstract

INTRODUCTION

The Pyrabactin Resistance 1-like (PYL) receptors, a family of proteins in plants, play a vital role in abscisic acid (ABA) signalling, assisting plants in managing abiotic stresses. Finger millet ( (L.) Gaertn) is a naturally drought tolerant crop, yet the receptor proteins involved in its stress signalling pathways remain poorly understood.

METHOD

This study employed bioinformatics, machine learning, and molecular approaches to identify, characterize, and profile the expression of PYL receptors in response to drought and salinity stress.

RESULTS

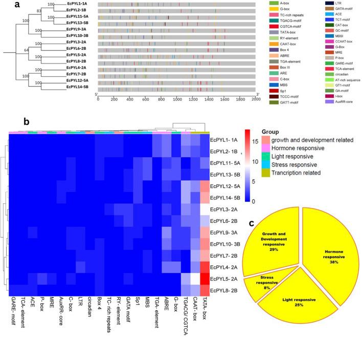
The study identified 14 genes in the finger millet genome, irregularly distributed across four of the nine mapped chromosomes. Phylogenetic analysis grouped these genes into three subfamilies. Machine learning analysis highlighted five putative PYL genes-, and with expression levels exceeding 70% under drought and salinity stress. These genes were further validated through qRT-PCR, confirming their expression under stress conditions, though expression levels varied across tissues and genes.

DISCUSSION

The identification of PYL genes responsive to drought and salt stress provides valuable insights into the stress-signalling mechanisms of finger millet. Among the identified genes, and emerged as promising candidates for further characterization through genome editing and molecular approaches. This study highlights the potential of these genes in enhancing the stress resilience of finger millet, contributing to its role in improving food and nutritional security under challenging environmental conditions.

摘要

引言

类吡咯布菌素抗性1(PYL)受体是植物中的一类蛋白质家族,在脱落酸(ABA)信号传导中起着至关重要的作用,帮助植物应对非生物胁迫。龙爪稷((L.) Gaertn)是一种天然耐旱作物,但其胁迫信号通路中涉及的受体蛋白仍知之甚少。

方法

本研究采用生物信息学、机器学习和分子方法来鉴定、表征和分析PYL受体在干旱和盐胁迫下的表达情况。

结果

该研究在龙爪稷基因组中鉴定出14个基因,它们不规则地分布在9条已定位染色体中的4条上。系统发育分析将这些基因分为三个亚家族。机器学习分析突出了5个假定的PYL基因—— ,其在干旱和盐胁迫下的表达水平超过70%。这些基因通过qRT-PCR进一步验证,证实了它们在胁迫条件下的表达,尽管表达水平因组织和基因而异。

讨论

对干旱和盐胁迫响应的PYL基因的鉴定为龙爪稷的胁迫信号传导机制提供了有价值的见解。在鉴定出的基因中, 和 成为通过基因组编辑和分子方法进一步表征的有希望的候选基因。本研究突出了这些基因在增强龙爪稷胁迫恢复力方面的潜力,有助于其在具有挑战性的环境条件下改善粮食和营养安全方面发挥作用。

https://cdn.ncbi.nlm.nih.gov/pmc/blobs/1f0e/12159037/6a065fbf0ac0/fgene-16-1598523-g001.jpg

文献AI研究员

20分钟写一篇综述,助力文献阅读效率提升50倍。

立即体验

用中文搜PubMed

大模型驱动的PubMed中文搜索引擎

马上搜索

文档翻译

学术文献翻译模型,支持多种主流文档格式。

立即体验