Shin Hyo Shik, Choi Jae-Il, Chung Hye Won, Park Hee Jung, Park Hak, Rim John Hoon, Lim Jong-Baeck
Department of Laboratory Medicine, Yonsei University College of Medicine, Seoul, Republic of Korea.
Department of Pathology, Ajou University School of Medicine, Suwon, Republic of Korea.
Biomark Res. 2025 Jun 15;13(1):84. doi: 10.1186/s40364-025-00792-0.
The combination of epirubicin, cisplatin, and 5-fluorouracil (ECF) is widely used for gastric cancer treatment. However, cancer cells can acquire chemoresistance over multiple treatment cycles, leading to recurrence. This study aimed to investigate a novel biomarker for predicting ECF resistance and its biological roles in gastric cancer.
ECF-resistant (ECF-R) gastric cancer cell lines were established through stepwise ECF treatment. Transcriptome analysis was performed to identify resistance-related genes, which were validated in tumor organoids and in vivo models. Additionally, gastric cancer patient tumor tissues were analyzed for clinical relevance.
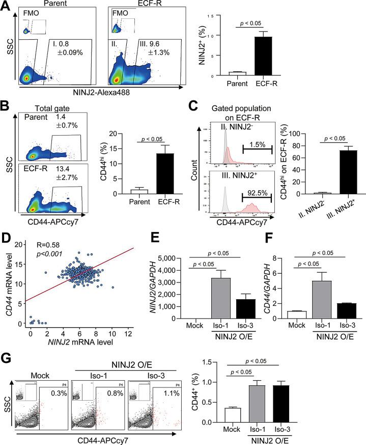
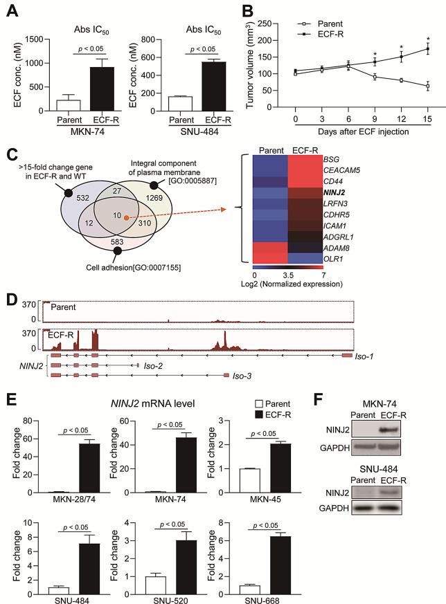
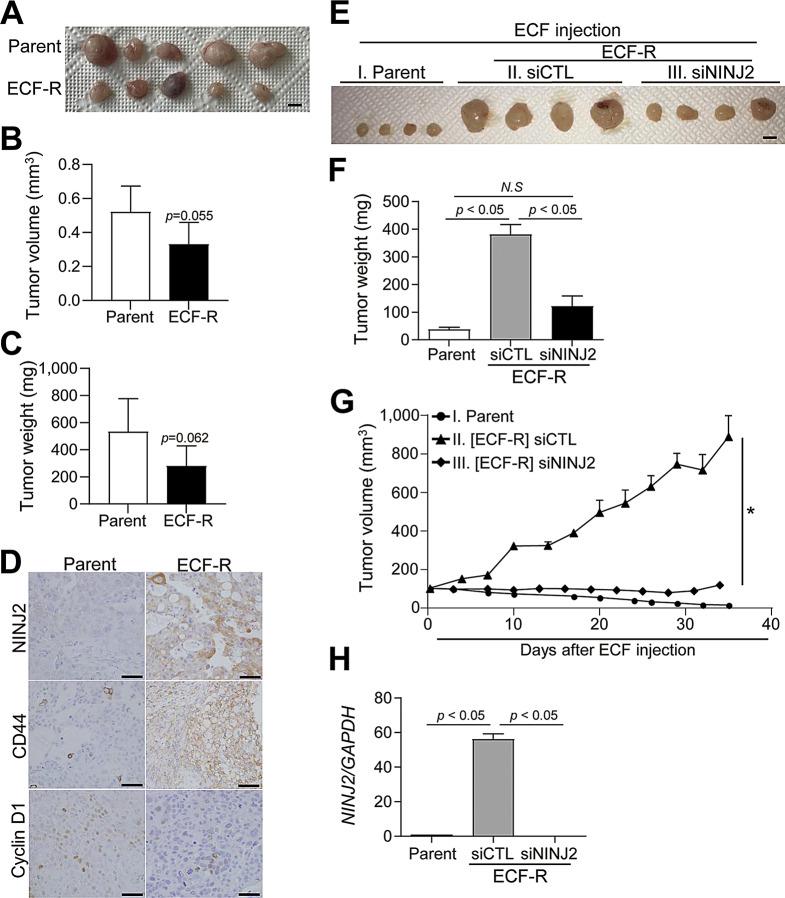
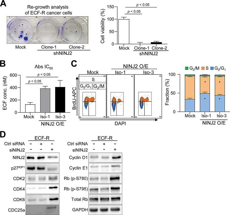
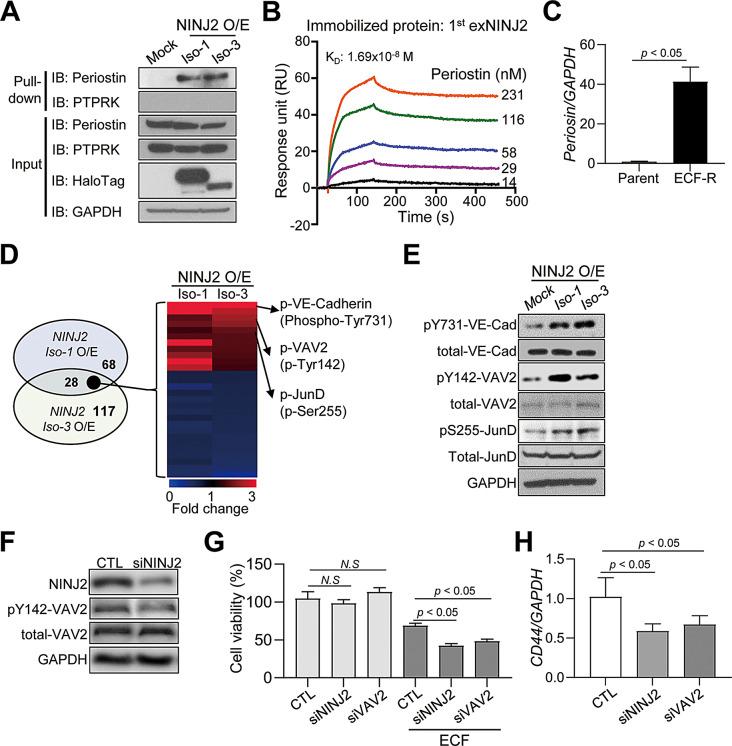
Transcriptome analysis revealed that NINJURIN2 and CD44 were highly expressed in ECF-R cells but rarely expressed in normal gastric tissues. NINJURIN2 inhibition significantly increased chemosensitivity to ECF in vitro and in vivo. Liquid chromatography-tandem mass spectrometry identified periostin as a binding partner of NINJURIN2, mediating chemoresistance. Furthermore, VAV2 phosphorylation was markedly upregulated in ECF-R cells but was inhibited by NINJURIN2 knockdown. Clinical analysis showed that high NINJURIN2 expression correlated with poor survival outcomes in gastric cancer patients.
Our findings suggest that NINJURIN2 can be used as a novel biomarker for chemoresistant gastric cancer patients and that inhibiting NINJURIN2 along with standard chemotherapy could prevent chemoresistance-associated relapse in gastric cancer.
表柔比星、顺铂和5-氟尿嘧啶(ECF)联合方案广泛用于胃癌治疗。然而,癌细胞在多个治疗周期后可获得化疗耐药性,导致复发。本研究旨在探究一种预测ECF耐药性的新型生物标志物及其在胃癌中的生物学作用。
通过逐步给予ECF建立ECF耐药(ECF-R)胃癌细胞系。进行转录组分析以鉴定耐药相关基因,这些基因在肿瘤类器官和体内模型中得到验证。此外,对胃癌患者的肿瘤组织进行分析以探讨临床相关性。
转录组分析显示,NINJURIN2和CD44在ECF-R细胞中高表达,但在正常胃组织中很少表达。抑制NINJURIN2可显著提高体外和体内对ECF的化疗敏感性。液相色谱-串联质谱法鉴定骨膜蛋白为NINJURIN2的结合伴侣,介导化疗耐药性。此外,VAV2磷酸化在ECF-R细胞中明显上调,但被NINJURIN2基因敲低所抑制。临床分析表明,NINJURIN2高表达与胃癌患者的不良生存结局相关。
我们的研究结果表明,NINJURIN2可作为化疗耐药胃癌患者的新型生物标志物,并且在标准化疗的基础上抑制NINJURIN2可预防胃癌中与化疗耐药相关的复发。