• 文献检索
  • 文档翻译
  • 深度研究
  • 学术资讯
  • Suppr Zotero 插件Zotero 插件
  • 邀请有礼
  • 套餐&价格
  • 历史记录
应用&插件
Suppr Zotero 插件Zotero 插件浏览器插件Mac 客户端Windows 客户端微信小程序
定价
高级版会员购买积分包购买API积分包
服务
文献检索文档翻译深度研究API 文档MCP 服务
关于我们
关于 Suppr公司介绍联系我们用户协议隐私条款
关注我们

Suppr 超能文献

核心技术专利:CN118964589B侵权必究
粤ICP备2023148730 号-1Suppr @ 2026

文献检索

告别复杂PubMed语法,用中文像聊天一样搜索,搜遍4000万医学文献。AI智能推荐,让科研检索更轻松。

立即免费搜索

文件翻译

保留排版,准确专业,支持PDF/Word/PPT等文件格式,支持 12+语言互译。

免费翻译文档

深度研究

AI帮你快速写综述,25分钟生成高质量综述,智能提取关键信息,辅助科研写作。

立即免费体验

聚(ADP-核糖)聚合酶-1作为内分泌抵抗性乳腺癌的新靶点。

PARP-1 as a novel target in endocrine-resistant breast cancer.

作者信息

Zicarelli Azzurra, Talia Marianna, Lainé Muriel, Lappano Rosamaria, Maggiolini Marcello, Greene Geoffrey L

机构信息

Ben May Department for Cancer Research, University of Chicago, Chicago, IL, USA.

Department of Medicine and Surgery, University of Enna "Kore", Enna, 94100, Italy.

出版信息

J Exp Clin Cancer Res. 2025 Jun 16;44(1):175. doi: 10.1186/s13046-025-03441-4.

DOI:10.1186/s13046-025-03441-4
PMID:40518539
原文链接:https://pmc.ncbi.nlm.nih.gov/articles/PMC12168341/
Abstract

BACKGROUND

Several mechanisms are involved in the resistance to endocrine therapy (ET) in estrogen receptor (ERα)-positive breast cancer (BC), including acquired mutations of ERα gene (ESR1). For example, the frequent mutation, Y537S, was shown to trigger a constitutively active receptor leading to reduced affinity for both agonist and antagonist ligands. The development of more comprehensive therapies remains a challenge in BC patients exhibiting activating mutations in ERα. Here, we show that Poly (ADP-ribose) polymerase-1 (PARP-1) may be considered as a novel therapeutic target in ERα-positive BC.

METHODS

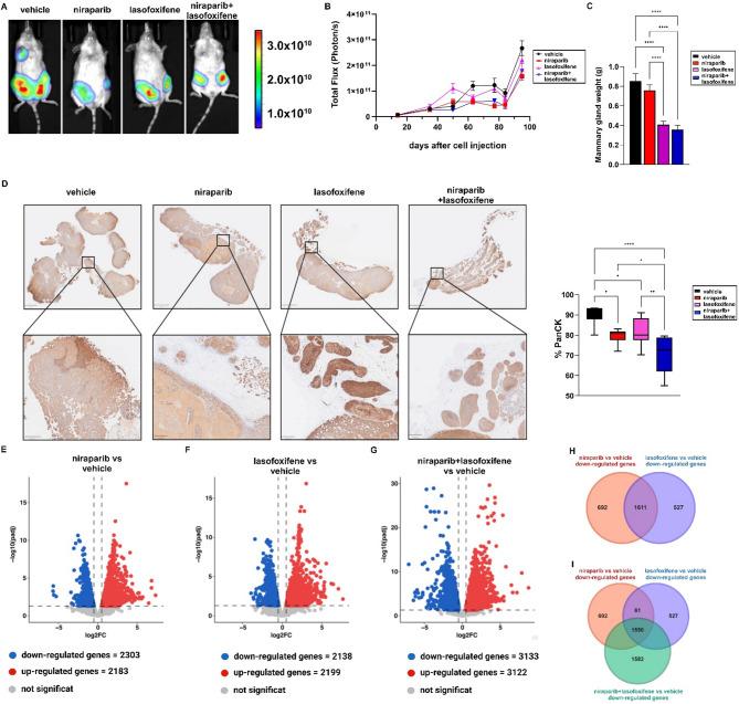
ERα wild type or Y537S mutated MCF7 and T47D BC cell lines were used as model systems. Immunoblotting, immunofluorescence, gene silencing, real-time PCR, promoter assays, chromatin immunoprecipitation sequencing (ChIP-seq) as well as cell viability, colony and cell cycle assays served to investigate the involvement of PARP-1 in BC progression. The growth of MCF7 ERα Y537S cells injected into the mammary ducts of NSG mice and treated with the ERα antagonist lasofoxifene or the PARP-1 inhibitor niraparib was monitored by luminescence imaging, weight measurement, and histological analysis. RNA sequencing studies were performed on the above-described xenograft tumors. METABRIC dataset was used to evaluate the clinical significance of PARP-1 and the biological role of the PARP-1-associated genes in ERα-positive BC patients.

RESULTS

We first demonstrated that the up-regulation of PARP-1 expression induced by estrogens is abrogated either by inhibiting or silencing ERα in MCF7 and T47D BC cells expressing ERα wild type or Y537S mutation. We then showed that PARP-1 is involved in the binding of ERα and its co-activator FoxA1 to the promoters of several target genes, as determined by ChIP-sequencing studies. Of note, the inhibition of PARP-1 prevented the proliferative effects mediated by ERα in BC cells expressing either wild type or Y537S ERα. In accordance with these findings, the growth of xenograft tumors derived from MCF7 ERα Y537S BC cells was significantly reduced using niraparib and lasofoxifene. Finally, RNA-sequencing analyses showed that ERα signaling is downregulated by niraparib compared to vehicle-treated tumors.

CONCLUSIONS

Overall, our results suggest that PARP-1 should be explored as a potential target in comprehensive therapeutic approaches in ET-resistant BC.

摘要

背景

雌激素受体(ERα)阳性乳腺癌(BC)对内分泌治疗(ET)产生耐药的机制有多种,包括ERα基因(ESR1)的获得性突变。例如,常见的Y537S突变可导致受体持续激活,从而降低对激动剂和拮抗剂配体的亲和力。对于ERα存在激活突变的BC患者,开发更全面的治疗方法仍然是一项挑战。在此,我们表明聚(ADP - 核糖)聚合酶 - 1(PARP - 1)可能被视为ERα阳性BC的一个新的治疗靶点。

方法

使用ERα野生型或Y537S突变的MCF7和T47D BC细胞系作为模型系统。通过免疫印迹、免疫荧光、基因沉默、实时PCR、启动子分析、染色质免疫沉淀测序(ChIP - seq)以及细胞活力、集落和细胞周期分析来研究PARP - 1在BC进展中的作用。通过发光成像、体重测量和组织学分析监测注射到NSG小鼠乳腺导管中的MCF7 ERα Y537S细胞在接受ERα拮抗剂拉索昔芬或PARP - 1抑制剂尼拉帕利治疗后的生长情况。对上述异种移植肿瘤进行RNA测序研究。使用METABRIC数据集评估PARP - 1的临床意义以及PARP - 1相关基因在ERα阳性BC患者中的生物学作用。

结果

我们首先证明,在表达ERα野生型或Y537S突变的MCF7和T47D BC细胞中,通过抑制或沉默ERα可消除雌激素诱导的PARP - 1表达上调。然后我们通过ChIP - 测序研究表明,PARP - 1参与ERα及其共激活因子FoxA1与多个靶基因启动子的结合。值得注意的是,抑制PARP - 1可阻止ERα在表达野生型或Y537S ERα的BC细胞中介导的增殖作用。与这些发现一致,使用尼拉帕利和拉索昔芬可显著降低源自MCF7 ERα Y537S BC细胞的异种移植肿瘤的生长。最后,RNA测序分析表明,与载体处理的肿瘤相比,尼拉帕利可下调ERα信号通路。

结论

总体而言,我们的结果表明PARP - 1应作为ET耐药BC综合治疗方法中的潜在靶点进行探索。

https://cdn.ncbi.nlm.nih.gov/pmc/blobs/246e/12168341/cbd75bf8b7fe/13046_2025_3441_Fig7_HTML.jpg
https://cdn.ncbi.nlm.nih.gov/pmc/blobs/246e/12168341/fa877bae7a17/13046_2025_3441_Fig1_HTML.jpg
https://cdn.ncbi.nlm.nih.gov/pmc/blobs/246e/12168341/9d40c95ba2c2/13046_2025_3441_Fig2_HTML.jpg
https://cdn.ncbi.nlm.nih.gov/pmc/blobs/246e/12168341/344180f6ec0d/13046_2025_3441_Fig3_HTML.jpg
https://cdn.ncbi.nlm.nih.gov/pmc/blobs/246e/12168341/dac6ec041fbf/13046_2025_3441_Fig4_HTML.jpg
https://cdn.ncbi.nlm.nih.gov/pmc/blobs/246e/12168341/d3d45138feca/13046_2025_3441_Fig5_HTML.jpg
https://cdn.ncbi.nlm.nih.gov/pmc/blobs/246e/12168341/b6e13bb9875a/13046_2025_3441_Fig6_HTML.jpg
https://cdn.ncbi.nlm.nih.gov/pmc/blobs/246e/12168341/cbd75bf8b7fe/13046_2025_3441_Fig7_HTML.jpg
https://cdn.ncbi.nlm.nih.gov/pmc/blobs/246e/12168341/fa877bae7a17/13046_2025_3441_Fig1_HTML.jpg
https://cdn.ncbi.nlm.nih.gov/pmc/blobs/246e/12168341/9d40c95ba2c2/13046_2025_3441_Fig2_HTML.jpg
https://cdn.ncbi.nlm.nih.gov/pmc/blobs/246e/12168341/344180f6ec0d/13046_2025_3441_Fig3_HTML.jpg
https://cdn.ncbi.nlm.nih.gov/pmc/blobs/246e/12168341/dac6ec041fbf/13046_2025_3441_Fig4_HTML.jpg
https://cdn.ncbi.nlm.nih.gov/pmc/blobs/246e/12168341/d3d45138feca/13046_2025_3441_Fig5_HTML.jpg
https://cdn.ncbi.nlm.nih.gov/pmc/blobs/246e/12168341/b6e13bb9875a/13046_2025_3441_Fig6_HTML.jpg
https://cdn.ncbi.nlm.nih.gov/pmc/blobs/246e/12168341/cbd75bf8b7fe/13046_2025_3441_Fig7_HTML.jpg

相似文献

1
PARP-1 as a novel target in endocrine-resistant breast cancer.聚(ADP-核糖)聚合酶-1作为内分泌抵抗性乳腺癌的新靶点。
J Exp Clin Cancer Res. 2025 Jun 16;44(1):175. doi: 10.1186/s13046-025-03441-4.
2
Increasing cellular NAD protects hepatocytes against palmitate-induced lipotoxicity by preventing PARP-1 inhibition and the mTORC1-p300 pathway activation.增加细胞内烟酰胺腺嘌呤二核苷酸(NAD)可通过防止聚(ADP-核糖)聚合酶-1(PARP-1)抑制和雷帕霉素靶蛋白复合物1(mTORC1)-p300信号通路激活来保护肝细胞免受棕榈酸酯诱导的脂毒性。
Am J Physiol Cell Physiol. 2025 Mar 1;328(3):C776-C790. doi: 10.1152/ajpcell.00946.2024. Epub 2025 Jan 27.
3
Molecular feature-based classification of retroperitoneal liposarcoma: a prospective cohort study.基于分子特征的腹膜后脂肪肉瘤分类:一项前瞻性队列研究。
Elife. 2025 May 23;14:RP100887. doi: 10.7554/eLife.100887.
4
Interventions for fertility preservation in women with cancer undergoing chemotherapy.对接受化疗的癌症女性进行生育力保存的干预措施。
Cochrane Database Syst Rev. 2025 Jun 19;6:CD012891. doi: 10.1002/14651858.CD012891.pub2.
5
Lasofoxifene as a potential treatment for therapy-resistant ER-positive metastatic breast cancer.拉索昔芬作为一种治疗抵抗性 ER 阳性转移性乳腺癌的潜在治疗方法。
Breast Cancer Res. 2021 May 12;23(1):54. doi: 10.1186/s13058-021-01431-w.
6
Targeting autophagy reverses de novo resistance in homologous recombination repair proficient breast cancers to PARP inhibition.靶向自噬可逆转同源重组修复功能正常的乳腺癌对 PARP 抑制的新生耐药性。
Br J Cancer. 2021 Mar;124(7):1260-1274. doi: 10.1038/s41416-020-01238-0. Epub 2021 Jan 21.
7
Thyroid hormone enhances estrogen-mediated proliferation and cell cycle regulatory pathways in steroid receptor-positive breast Cancer.甲状腺激素增强雌激素介导的类固醇受体阳性乳腺癌中的增殖和细胞周期调节通路。
Cell Cycle. 2023 Sep 18:1-20. doi: 10.1080/15384101.2023.2249702.
8
Droplet microfluidics integrated with machine learning reveals how adipose-derived stem cells modulate endocrine response and tumor heterogeneity in ER breast cancer.与机器学习相结合的微滴微流控技术揭示了脂肪来源干细胞如何调节雌激素受体阳性乳腺癌中的内分泌反应和肿瘤异质性。
Lab Chip. 2025 Jun 19. doi: 10.1039/d5lc00320b.
9
Comprehensive pan-cancer analysis reveals NTN1 as an immune infiltrate risk factor and its potential prognostic value in SKCM.全面的泛癌分析揭示NTN1作为一种免疫浸润风险因素及其在皮肤黑色素瘤中的潜在预后价值。
Sci Rep. 2025 Jan 25;15(1):3223. doi: 10.1038/s41598-025-85444-x.
10
The Tumor-Suppressive Role of miR-204-5p Through Targeting Ezrin in Breast Cancer: Experimental Evidence From Cell Lines and Clinical Samples.miR-204-5p通过靶向埃兹蛋白在乳腺癌中的肿瘤抑制作用:来自细胞系和临床样本的实验证据
Clin Breast Cancer. 2025 Jul;25(5):e588-e596. doi: 10.1016/j.clbc.2025.02.013. Epub 2025 Mar 19.

本文引用的文献

1
From ductal carcinoma in situ to invasive breast cancer: the prognostic value of the extracellular microenvironment.从导管原位癌到浸润性乳腺癌:细胞外微环境的预后价值
J Exp Clin Cancer Res. 2024 Dec 23;43(1):329. doi: 10.1186/s13046-024-03236-z.
2
Estrogen receptor signaling and targets: Bones, breasts and brain (Review).雌激素受体信号转导与靶标:骨骼、乳腺和大脑(综述)。
Mol Med Rep. 2024 Aug;30(2). doi: 10.3892/mmr.2024.13268. Epub 2024 Jun 21.
3
The G Protein Estrogen Receptor (GPER) is involved in the resistance to the CDK4/6 inhibitor palbociclib in breast cancer.
G 蛋白雌激素受体(GPER)参与乳腺癌对 CDK4/6 抑制剂帕博西尼(palbociclib)的耐药性。
J Exp Clin Cancer Res. 2024 Jun 18;43(1):171. doi: 10.1186/s13046-024-03096-7.
4
Recent strategies to overcome breast cancer resistance.克服乳腺癌耐药性的最新策略。
Crit Rev Oncol Hematol. 2024 May;197:104351. doi: 10.1016/j.critrevonc.2024.104351. Epub 2024 Apr 12.
5
PARP1-targeted fluorescence molecular endoscopy as novel tool for early detection of esophageal dysplasia and adenocarcinoma.PARP1 靶向荧光分子内镜作为早期检测食管异型增生和腺癌的新型工具。
J Exp Clin Cancer Res. 2024 Feb 21;43(1):53. doi: 10.1186/s13046-024-02963-7.
6
Epidemiology of Cancer.癌症流行病学。
Clin Chem. 2024 Jan 4;70(1):140-149. doi: 10.1093/clinchem/hvad202.
7
ERα/PR crosstalk is altered in the context of the ERα Y537S mutation and contributes to endocrine therapy-resistant tumor proliferation.在雌激素受体α(ERα)Y537S突变的情况下,ERα/孕激素受体(PR)的相互作用发生改变,并促进内分泌治疗耐药肿瘤的增殖。
NPJ Breast Cancer. 2023 Nov 30;9(1):96. doi: 10.1038/s41523-023-00601-7.
8
ESR1 F404 Mutations and Acquired Resistance to Fulvestrant in ESR1-Mutant Breast Cancer.ESR1 F404 突变与 ESR1 突变型乳腺癌对氟维司群获得性耐药。
Cancer Discov. 2024 Feb 8;14(2):274-289. doi: 10.1158/2159-8290.CD-22-1387.
9
Overview of the therapeutic strategies for ER positive breast cancer.ER 阳性乳腺癌的治疗策略概述。
Biochem Pharmacol. 2023 Jun;212:115552. doi: 10.1016/j.bcp.2023.115552. Epub 2023 Apr 15.
10
FOXA1 Reprogramming Dictates Retinoid X Receptor Response in ESR1-Mutant Breast Cancer.FOXA1 重编程决定 ESR1 突变型乳腺癌的视黄酸 X 受体反应。
Mol Cancer Res. 2023 Jun 1;21(6):591-604. doi: 10.1158/1541-7786.MCR-22-0516.