Suppr超能文献

一种CMTM6纳米抗体克服非小细胞肺癌中的EGFR-TKI耐药性。

A CMTM6 Nanobody Overcomes EGFR-TKI Resistance in Non-Small Cell Lung Cancer.

作者信息

Xia Lu, Wang Jichuan, Xue Hui, Li Haimeng, Li Qinghua, Qin Sen, Yu Chunyu, Liu Yanhua, Gao Yu, Li Lingyun, Guan Sudun, Zheng Enrun, Suo Feiya, He Lin, Wang Yongsheng, Han Wenling, Shang Yongfeng, Geng Yong, Sun Luyang

机构信息

Department of Biochemistry and Molecular Biology, School of Basic Medical Sciences, Peking University International Cancer Institute, State Key Laboratory of Natural and Biomimetic Drugs, Peking University Health Science Center, Beijing, 100191, China.

Musculoskeletal Tumor Center, Beijing Key Laboratory for Musculoskeletal Tumors, Peking University People's Hospital, Beijing, 100044, China.

出版信息

Adv Sci (Weinh). 2025 Jul;12(27):e2410945. doi: 10.1002/advs.202410945. Epub 2025 Jun 16.

Abstract

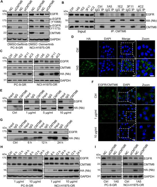
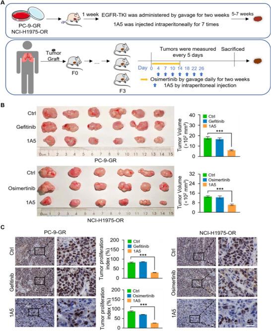
Aberrant EGFR signaling drives non-small cell lung cancer (NSCLC) development, and despite the success of tyrosine kinase inhibitor (TKI) therapies in treating NSCLC, TKI resistance remains a major obstacle. Here, we report that the chemokine-like transmembrane protein CMTM6 is physically associated with EGFR. CMTM6 is shown to be co-localized with EGFR in recycling endosomes that are marked by RAB11, thereby preventing EGFR from lysosome-mediated degradation in NSCLC cells. The level of CMTM6 is elevated in NSCLC, and high expression of CMTM6 is associated with enhanced colocalization of CMTM6 with EGFR and RAB11 in NSCLC tumors and correlated with a poor prognosis in NSCLC patients. A CMTM6-targeting nanobody is developed and administration of this agent leads to blocking of the CMTM6-EGFR interaction, reduction of the EGFR protein level, and inhibition of the proliferation of TKI-resistant NSCLC cells in vitro and suppression of the growth of EGFR-TKI-resistant NSCLC in both cell line-derived xenografts and patient-derived xenograft models. The study indicates that CMTM6 is a stabilizer of EGFR in endocytic trafficking and provides evidence to support targeting CMTM6 as a potential therapeutic strategy to overcome TKI resistance in NSCLC treatment.

摘要

异常的表皮生长因子受体(EGFR)信号传导驱动非小细胞肺癌(NSCLC)的发展,尽管酪氨酸激酶抑制剂(TKI)疗法在治疗NSCLC方面取得了成功,但TKI耐药性仍然是一个主要障碍。在此,我们报告趋化因子样跨膜蛋白CMTM6与EGFR存在物理关联。CMTM6被证明与EGFR在由RAB11标记的循环内体中共定位,从而防止NSCLC细胞中EGFR被溶酶体介导的降解。CMTM6在NSCLC中的水平升高,并且CMTM6的高表达与CMTM6在NSCLC肿瘤中与EGFR和RAB11的共定位增强相关,并且与NSCLC患者的不良预后相关。一种靶向CMTM6的纳米抗体被开发出来,施用这种药物会导致CMTM6-EGFR相互作用的阻断、EGFR蛋白水平的降低,并在体外抑制TKI耐药NSCLC细胞的增殖,以及在细胞系衍生的异种移植模型和患者衍生的异种移植模型中抑制EGFR-TKI耐药NSCLC的生长。该研究表明CMTM6是内吞运输中EGFR的稳定剂,并为支持将靶向CMTM6作为克服NSCLC治疗中TKI耐药性的潜在治疗策略提供了证据。

https://cdn.ncbi.nlm.nih.gov/pmc/blobs/ae91/12279249/52982a8d0180/ADVS-12-2410945-g009.jpg

文献检索

告别复杂PubMed语法,用中文像聊天一样搜索,搜遍4000万医学文献。AI智能推荐,让科研检索更轻松。

立即免费搜索

文件翻译

保留排版,准确专业,支持PDF/Word/PPT等文件格式,支持 12+语言互译。

免费翻译文档

深度研究

AI帮你快速写综述,25分钟生成高质量综述,智能提取关键信息,辅助科研写作。

立即免费体验