Suppr超能文献

一种基于点击化学的首创癌症治疗药物的研发,从临床前评估到首次人体剂量递增临床试验。

Development of a First-in-Class Click Chemistry-Based Cancer Therapeutic, from Preclinical Evaluation to a First-in-Human Dose Escalation Clinical Trial.

作者信息

Srinivasan Sangeetha, Yee Nathan A, Alečković Maša, Zakharian Michael, Mahmoodi Amir, Wagner Stefanie, Nguyen Tri-Hung, Chawla Sant P, Guminski Alexander D, Mejía Oneto José M

机构信息

Shasqi Inc., San Francisco, California.

Sarcoma Oncology Center, Santa Monica, California.

出版信息

Clin Cancer Res. 2025 Sep 2;31(17):3662-3677. doi: 10.1158/1078-0432.CCR-24-2539.

Abstract

PURPOSE

Achieving precise drug activation without associated toxicities is a significant challenge in developing cancer therapeutics. Click Activated Protodrugs Against Cancer is a pretargeting approach that uses bioorthogonal click chemistry in vivo to selectively capture and activate drugs at tumors and can be applied to a wide variety of targeted therapeutics. The first-in-class Click Activated Protodrugs Against Cancer-based cancer therapeutic SQ3370 uses a clickable pretargeting agent that reacts with a chemically attenuated clickable payload of doxorubicin (Dox) and releases the active cytotoxic drug in situ.

PATIENTS AND METHODS

We describe the preclinical development and translation of SQ3370 to a first-in-human dose-escalation clinical trial in adult patients with advanced solid tumors (NCT04106492).

RESULTS

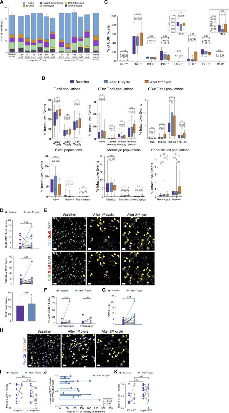
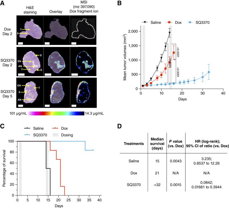
SQ3370 inhibited tumor progression across several mouse tumor models through the safe and selective release of Dox in tumors at concentrations unachievable by conventional treatment. SQ3370 exhibited safety when administered at 8.9 times the veterinary Dox dose in dogs and 15 times the conventional Dox dose in patients, with no reported protocol-defined dose-limiting toxicities. In patients, SQ3370 modulated active Dox pharmacokinetics and enabled T-cell-dependent immune responses, including cytotoxic CD8+ T-cell expansion and activation in tumors and systemically.

CONCLUSIONS

SQ3370, the first demonstration of click chemistry within the human body in a clinical setting, facilitated the delivery of chemotherapy to tumors and unlocked additional biological effects such as favorable immune responses that may benefit patients with metastasis. Consistent safety, toxicology, pharmacokinetic, and immune activation results observed across species highlight the translatability of the technology and position click chemistry as a powerful new modality for the development of targeted cancer therapeutics.

摘要

目的

在癌症治疗药物的研发中,实现精确的药物激活且无相关毒性是一项重大挑战。“点击激活抗癌前药”是一种预靶向方法,它利用体内生物正交点击化学在肿瘤部位选择性捕获并激活药物,可应用于多种靶向治疗。首款基于“点击激活抗癌前药”的癌症治疗药物SQ3370使用了一种可点击的预靶向剂,该预靶向剂与化学减活的可点击阿霉素(Dox)有效载荷发生反应,并在原位释放活性细胞毒性药物。

患者与方法

我们描述了SQ3370的临床前研发情况,以及将其转化为针对成年晚期实体瘤患者的首次人体剂量递增临床试验(NCT04106492)的过程。

结果

SQ3370通过在肿瘤中安全且选择性地释放Dox,抑制了多种小鼠肿瘤模型中的肿瘤进展,其释放浓度是传统治疗无法达到的。在犬类中,以兽医使用的Dox剂量的8.9倍给药时,以及在患者中以传统Dox剂量的15倍给药时,SQ3370均表现出安全性,未报告符合方案定义的剂量限制性毒性。在患者中,SQ3370调节了活性Dox的药代动力学,并引发了T细胞依赖性免疫反应,包括肿瘤内和全身的细胞毒性CD8 + T细胞扩增和激活。

结论

SQ3370是临床环境中人体首例点击化学的例证,它促进了化疗药物向肿瘤的递送,并开启了额外的生物学效应,如可能使转移患者受益的良好免疫反应。在不同物种中观察到的一致的安全性、毒理学、药代动力学和免疫激活结果突出了该技术的可转化性,并将点击化学定位为靶向癌症治疗药物开发的一种强大新方法。

https://cdn.ncbi.nlm.nih.gov/pmc/blobs/c5df/12402790/0d4959df71be/ccr-24-2539_f1.jpg

文献检索

告别复杂PubMed语法,用中文像聊天一样搜索,搜遍4000万医学文献。AI智能推荐,让科研检索更轻松。

立即免费搜索

文件翻译

保留排版,准确专业,支持PDF/Word/PPT等文件格式,支持 12+语言互译。

免费翻译文档

深度研究

AI帮你快速写综述,25分钟生成高质量综述,智能提取关键信息,辅助科研写作。

立即免费体验