Suppr超能文献

高车前素通过调节MMP9-RLN2信号轴抑制小鼠溃疡性结肠炎的进展。

Homoplantaginin inhibits the progression of ulcerative colitis in mice by regulating the MMP9-RLN2 signaling axis.

作者信息

Tao Yu, Shao Rongrong, Cui Mengting, Wang Haojie, Xiang Manman, Ge Sitang, Deng Min, Li Xian, Liu Fang, Fan Fangtian

机构信息

School of Pharmacy, Bengbu Medical University, Bengbu, China.

Department of Electrocardiology, First Affiliated Hospital of Bengbu Medical University, Bengbu, China.

出版信息

Front Med (Lausanne). 2025 Jun 2;12:1582066. doi: 10.3389/fmed.2025.1582066. eCollection 2025.

Abstract

INTRODUCTION

Ulcerative colitis (UC) is a chronic inflammatory bowel disease characterized by colonic mucosal inflammation and ulceration. This study investigates the therapeutic effects of homoplantaginin (Homo), a flavonoid derived from R. Brown, on dextran sulfate sodium (DSS)-induced colitis in mice, as well as its underlying mechanisms of action.

METHODS

In this study, a mouse colitis model was established using DSS to assess the remission effect of Homo on colitis mice. Quantitative reverse transcription PCR (qRT-PCR) was employed to investigate the impact of Homo on intestinal mucosal barrier and pro-inflammatory cytokines in mice. The possible target genes of Homo were analyzed and screened using bioinformatics and molecular docking approaches. Microscale Thermophoresis (MST) technique was employed to examine the binding interaction between Homo and its target gene, matrix metalloproteinase 9 (MMP9). Finally, the combination of Homo and MMP9 inhibitors was utilized to verify whether Homo alleviates DSS-mediated colitis in mice through modulation of MMP9.

RESULTS

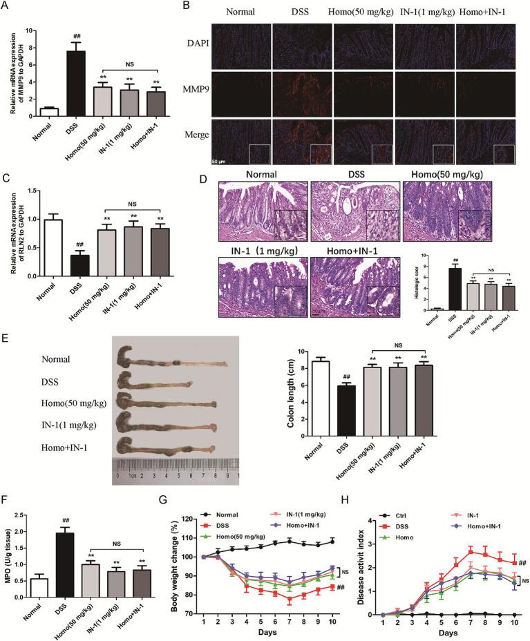
Homo (50 mg/kg) significantly alleviated colitis symptoms, lowered myeloperoxidase (MPO) activity, and improved histopathological outcomes. qRT-PCR analysis revealed that Homo inhibited the expression of pro-inflammatory cytokines (TNF-, IL-1β, IL-6 and IFN-) and related molecules, highlighting its anti-inflammatory properties. Additionally, Homo strengthened the intestinal mucosal barrier by regulating barrier protein expression. Bioinformatics analysis identified that MMP9 as a potential target of Homo, while molecular docking and MST analysis revealed a dose-dependent inhibition of MMP9. Moreover, the MMP9/Relaxin 2 (RLN2) signaling pathway was implicated in Homo's effects, as evidenced by the upregulation of RLN2 mRNA upregulation and its interaction with MMP9. The combination of the MMP9 inhibitor IN-1 with Homo demonstrated no synergistic effect, it confirmed the role of the MMP9-RLN2 axis in colitis modulation.

CONCLUSION

Homo demonstrates significant potential in alleviating colitis through targeting the MMP9-RLN2 signaling pathway, warranting further clinical investigation in UC treatment.

摘要

引言

溃疡性结肠炎(UC)是一种慢性炎症性肠病,其特征为结肠黏膜炎症和溃疡。本研究调查了从光果田菁中提取的黄酮类化合物高车前素(Homo)对葡聚糖硫酸钠(DSS)诱导的小鼠结肠炎的治疗效果及其潜在作用机制。

方法

在本研究中,使用DSS建立小鼠结肠炎模型,以评估Homo对结肠炎小鼠的缓解作用。采用定量逆转录聚合酶链反应(qRT-PCR)研究Homo对小鼠肠道黏膜屏障和促炎细胞因子的影响。使用生物信息学和分子对接方法分析并筛选Homo可能的靶基因。采用微量热泳动(MST)技术检测Homo与其靶基因基质金属蛋白酶9(MMP9)之间的结合相互作用。最后,联合使用Homo和MMP9抑制剂,以验证Homo是否通过调节MMP9来减轻DSS介导的小鼠结肠炎。

结果

Homo(50mg/kg)显著减轻了结肠炎症状,降低了髓过氧化物酶(MPO)活性,并改善了组织病理学结果。qRT-PCR分析显示,Homo抑制了促炎细胞因子(TNF-、IL-1β、IL-6和IFN-)及相关分子的表达,突出了其抗炎特性。此外,Homo通过调节屏障蛋白表达增强了肠道黏膜屏障。生物信息学分析确定MMP9是Homo的潜在靶点,而分子对接和MST分析显示对MMP9有剂量依赖性抑制作用。此外,MMP9/松弛素2(RLN2)信号通路与Homo的作用有关,RLN2 mRNA上调及其与MMP9的相互作用证明了这一点。MMP9抑制剂IN-1与Homo联合使用未显示协同作用,这证实了MMP9-RLN2轴在结肠炎调节中的作用。

结论

Homo通过靶向MMP9-RLN2信号通路在减轻结肠炎方面显示出显著潜力,值得在UC治疗中进行进一步的临床研究。

https://cdn.ncbi.nlm.nih.gov/pmc/blobs/09a1/12171287/144b11b8327c/fmed-12-1582066-g001.jpg

文献AI研究员

20分钟写一篇综述,助力文献阅读效率提升50倍。

立即体验

用中文搜PubMed

大模型驱动的PubMed中文搜索引擎

马上搜索

文档翻译

学术文献翻译模型,支持多种主流文档格式。

立即体验