Suppr超能文献

作为儿童急性髓系白血病中与免疫相关基因相关的生物标志物的鉴定及功能分析。

Identification and functional analysis of as a biomarker associated with immune-related genes in pediatric acute myeloid leukemia.

作者信息

Liu Li, Yang Hongping, Zhou Yan, Li Na, Nie Qi, Liu Xinmiao, Yang Chunhui, Mao Xiaoyan, Tian Yue, Guo Qulian, Tian Xin

机构信息

Department of Hematology, The Affiliated Children's Hospital of Kunming Medical University, Kunming Medical University, Kunming, China.

Department of Pediatrics, Qujing Medical College, Qujing, China.

出版信息

Transl Cancer Res. 2025 May 30;14(5):2858-2873. doi: 10.21037/tcr-24-1595. Epub 2025 May 23.

Abstract

BACKGROUND

Immunotherapy is a pivotal approach in combating acute myeloid leukemia (AML), with the identification of immunomarkers being imperative. This investigation aimed to delineate biomarkers linked with immune-related genes (IRGs) in AML, thereby providing a theoretical framework for AML therapeutics.

METHODS

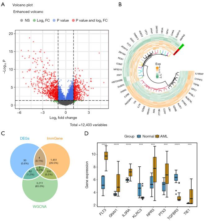
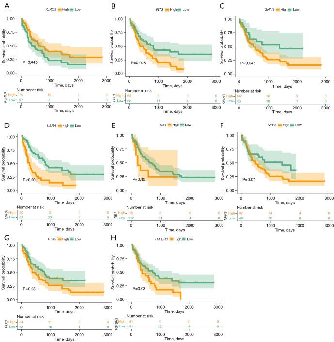
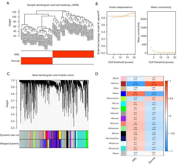
This research utilized AML-specific datasets [GSE9476 and The Cancer Genome Atlas (TCGA)-AML] alongside 1,793 IRGs. Initially, weighted gene co-expression network analysis (WGCNA) was employed to identify module genes using an integrative and systematic methodology. Differential gene expression analyses were conducted on GSE9476 and aggregated AML data from the University of California Santa Cruz (UCSC) Xena platform, alongside the Genotype-Tissue Expression (GTEx) database, to identify differentially expressed genes (DEGs). These DEGs were then intersected with WGCNA module genes and IRGs to isolate potential candidate genes. Kaplan-Meier (K-M) survival curves were subsequently utilized to identify pivotal genes with significant survival disparities. The prognostic significance of these genes was further assessed through both univariate and multivariate Cox regression analyses to pinpoint biomarkers. Finally, analyses focusing on functional enrichment associated with the identified biomarkers.

RESULTS

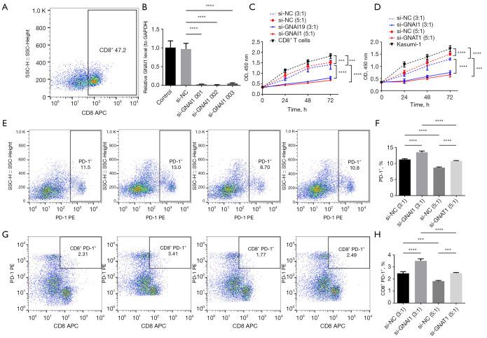
Using WGCNA, a cohort of 3,611 modular genes was identified. Intersection analysis involving WGCNA, DEGs, and IRGs led to the identification of eight promising candidate genes. Subsequent K-M survival assessments distilled these to six paramount genes, all of which underwent rigorous independent prognostic evaluation. Notably, emerged as a potential biomarker, demonstrating marginal significance with a P value of 0.056. Enrichment analyses elucidated that predominantly participates in key signaling pathways, notably oxidative phosphorylation and ubiquitin-mediated proteolysis. Comprehensive immunological profiling revealed a significant association of with the 10 distinct immune cell types. Specifically, CD56dim natural killer (NK) cells and type T helper 17 (Th17) cells exhibited a pronounced negative correlation with . Conversely, an array of eight other immune cell types, including type T helper 2 (Th2) cells and activated B cells, demonstrated a robust positive correlation with .

CONCLUSIONS

, associated with IRGs in AML, was identified as a biomarker, providing a basis for understanding AML pathogenesis and offering new avenues for therapeutic strategies.

摘要

背景

免疫疗法是对抗急性髓系白血病(AML)的关键方法,识别免疫标志物至关重要。本研究旨在描绘与AML中免疫相关基因(IRGs)相关的生物标志物,从而为AML治疗提供理论框架。

方法

本研究利用AML特异性数据集[GSE9476和癌症基因组图谱(TCGA)-AML]以及1793个IRGs。首先,采用加权基因共表达网络分析(WGCNA),运用综合系统的方法识别模块基因。对GSE9476以及来自加利福尼亚大学圣克鲁兹分校(UCSC)Xena平台的汇总AML数据和基因型-组织表达(GTEx)数据库进行差异基因表达分析,以识别差异表达基因(DEGs)。然后将这些DEGs与WGCNA模块基因和IRGs进行交集分析,以分离潜在的候选基因。随后利用Kaplan-Meier(K-M)生存曲线识别具有显著生存差异的关键基因。通过单变量和多变量Cox回归分析进一步评估这些基因的预后意义,以确定生物标志物。最后,对与已识别生物标志物相关的功能富集进行分析。

结果

使用WGCNA识别出一组3611个模块基因。涉及WGCNA、DEGs和IRGs的交集分析导致识别出八个有前景的候选基因。随后的K-M生存评估将其提炼为六个至关重要的基因,所有这些基因都经过了严格的独立预后评估。值得注意的是, 成为一个潜在的生物标志物,P值为0.056,具有边缘显著性。富集分析表明, 主要参与关键信号通路,特别是氧化磷酸化和泛素介导的蛋白水解。全面的免疫分析揭示了 与10种不同免疫细胞类型之间的显著关联。具体而言,CD56dim自然杀伤(NK)细胞和17型辅助性T(Th17)细胞与 呈现出明显的负相关。相反,包括2型辅助性T(Th2)细胞和活化B细胞在内的其他八种免疫细胞类型与 表现出强烈的正相关。

结论

在AML中与IRGs相关的 被识别为一种生物标志物,为理解AML发病机制提供了基础,并为治疗策略开辟了新途径。

https://cdn.ncbi.nlm.nih.gov/pmc/blobs/02de/12170017/1ad7ecbc7fd1/tcr-14-05-2858-f1.jpg

文献检索

告别复杂PubMed语法,用中文像聊天一样搜索,搜遍4000万医学文献。AI智能推荐,让科研检索更轻松。

立即免费搜索

文件翻译

保留排版,准确专业,支持PDF/Word/PPT等文件格式,支持 12+语言互译。

免费翻译文档

深度研究

AI帮你快速写综述,25分钟生成高质量综述,智能提取关键信息,辅助科研写作。

立即免费体验