Suppr超能文献

膜转运体进行性关节强硬蛋白同源物(/)部分介导衰老衍生的细胞外柠檬酸盐,并受DNA损伤、炎症和衰老的调节。

Membrane transporter progressive ankylosis protein homologue (/) partially mediates senescence-derived extracellular citrate and is regulated by DNA damage, inflammation, and ageing.

作者信息

James Emma Naomi, Teh Muy-Teck, Li Yufeng, Wagner-Bock Christine, Al-Khateeb Zahra Falah, Karen-Ng Lee Peng, Roberts Terry, Synchyshyn Linnea, Lewis Amy, O'Loghlen Ana, Silver Andrew, Michael-Titus Adina Teodora, Bennett Mark, Bundy Jacob Guy, Mycielska Maria Elzbieta, Parkinson Eric Kenneth

机构信息

Centre for Oral Immunology and Regenerative Medicine, Institute of Dentistry, Barts and the London School of Medicine and Dentistry, Queen Mary University of London, London, United Kingdom.

Department of Metabolism, Digestion and Reproduction, Imperial College London, London, United Kingdom.

出版信息

Front Aging. 2025 Jun 4;6:1583288. doi: 10.3389/fragi.2025.1583288. eCollection 2025.

Abstract

INTRODUCTION

A considerable body of recent evidence supports citrate transport as a major regulator of organismal lifespan and healthspan. Citrate accumulates outside senescent cells and . However, the detailed mechanism of senescent cell extracellular citrate (EC) accumulation is not clear.

METHODS

EC following various drug and cytokine treatments was measured in human fibroblast and keratinocyte conditioned medium by gas chromatography/mass spectroscopy and liquid chromatography/mass spectroscopy. Membrane transporters in similar human fibroblasts cultures were measured by western blotting and more extensively by reverse transcription and quantitative polymerase chain reaction (qPCR) in human fibroblasts, keratinocytes, myoblasts, adipocytes and astrocytes. Mouse tissues were tested for senescence markers and by qPCR, immunofluorescence and immunoFISH telomere associated foci (TAF) staining. Cytokine levels in conditioned medium were measured by the enzyme-linked immunosorbent assay and in mouse brain tissue and plasma samples using the V-PLEX proinflammatory panel 1 mouse kit.

RESULTS AND DISCUSSION

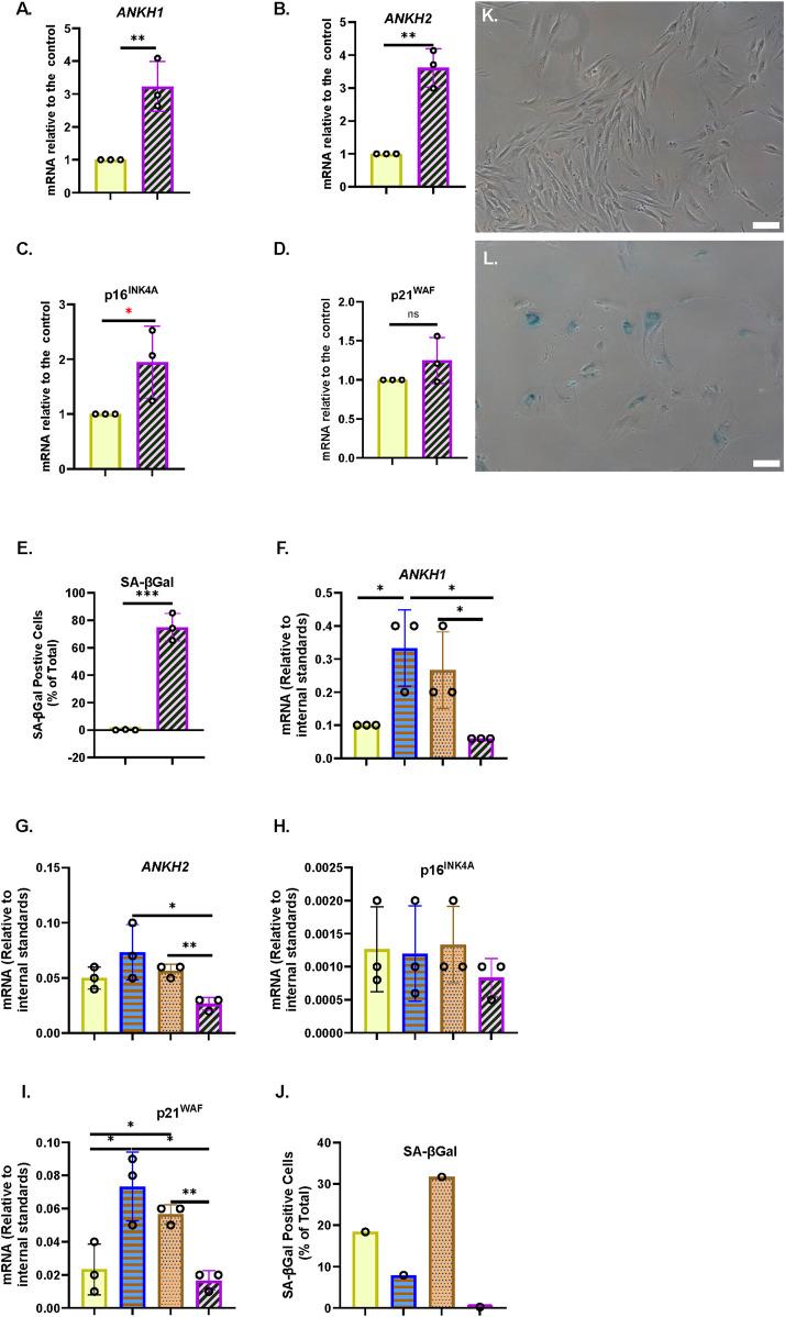
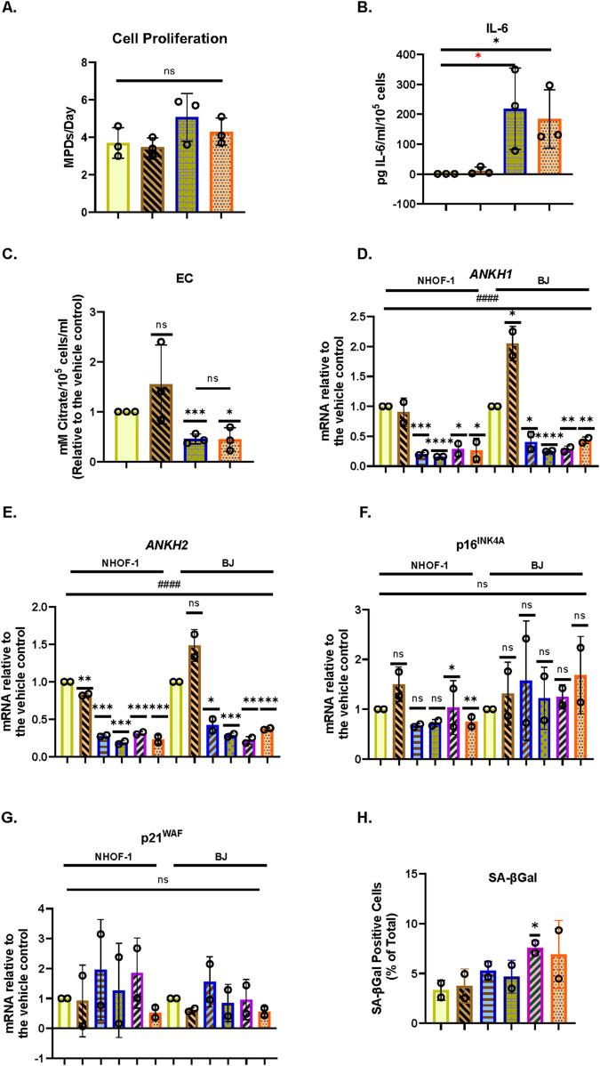
We show here that EC is partially mediated by a newly described plasma membrane citrate transporter (progressive human ankylosis -) in senescent fibroblasts. Analogous to interleukin 6 (IL-6), EC and/or are regulated by telomere dysfunction, the p38 mitogen-activated kinase axis, transforming growth factor beta and p53, but in contrast not by steroids, sodium butyrate, or Ataxia Telangiectasia Mutated (ATM). ANKH was upregulated in other senescent cell types relevant to ageing but not keratinocytes. In contrast, EC and were inhibited by interleukin 1α (IL-1α) in dividing and senescent fibroblasts, accompanied by an increase in IL-6 secretion. Loss- and gain of function mutations of are associated with disease and interestingly, is also downregulated in both aged mouse liver and brain tissues in parallel with increased senescence markers and several cytokines, suggesting that inflammatory cytokines could inhibit EC production . These data identify as a novel regulator of senescence-derived EC in both humans and mice.

摘要

引言

最近大量证据支持柠檬酸转运作为生物体寿命和健康寿命的主要调节因子。柠檬酸在衰老细胞外积累。然而,衰老细胞细胞外柠檬酸(EC)积累的详细机制尚不清楚。

方法

通过气相色谱/质谱和液相色谱/质谱法在人成纤维细胞和角质形成细胞条件培养基中测量各种药物和细胞因子处理后的EC。通过蛋白质印迹法测量类似人成纤维细胞培养物中的膜转运蛋白,并通过逆转录和定量聚合酶链反应(qPCR)在人成纤维细胞、角质形成细胞、成肌细胞、脂肪细胞和星形胶质细胞中更广泛地测量。对小鼠组织进行衰老标志物检测,并通过qPCR、免疫荧光和免疫荧光原位杂交(immunoFISH)端粒相关灶(TAF)染色进行检测。使用酶联免疫吸附测定法在条件培养基中测量细胞因子水平,并使用V-PLEX促炎因子组1小鼠试剂盒在小鼠脑组织和血浆样本中测量。

结果与讨论

我们在此表明,EC在衰老成纤维细胞中部分由一种新描述的质膜柠檬酸转运蛋白(进行性人类关节强硬症 - )介导。类似于白细胞介素6(IL-6),EC和/或 受端粒功能障碍、p38丝裂原活化激酶轴、转化生长因子β和p53调节,但与类固醇、丁酸钠或共济失调毛细血管扩张突变(ATM)无关。ANKH在与衰老相关的其他衰老细胞类型中上调,但在角质形成细胞中未上调。相反,在分裂和成纤维细胞中,白细胞介素1α(IL-1α)抑制EC和 ,同时IL-6分泌增加。 的功能丧失和获得性突变与疾病相关,有趣的是,在老年小鼠肝脏和脑组织中 也下调,同时衰老标志物和几种细胞因子增加,表明炎性细胞因子可能抑制EC产生。这些数据确定 是人和小鼠衰老来源EC的新型调节因子。

https://cdn.ncbi.nlm.nih.gov/pmc/blobs/2c22/12174118/ba555daa7c84/FRAGI_fragi-2025-1583288_wc_abs.jpg

文献检索

告别复杂PubMed语法,用中文像聊天一样搜索,搜遍4000万医学文献。AI智能推荐,让科研检索更轻松。

立即免费搜索

文件翻译

保留排版,准确专业,支持PDF/Word/PPT等文件格式,支持 12+语言互译。

免费翻译文档

深度研究

AI帮你快速写综述,25分钟生成高质量综述,智能提取关键信息,辅助科研写作。

立即免费体验