Suppr超能文献

迷走神经刺激可改善由缺氧引起的认知障碍。

Vagus nerve stimulation ameliorates cognitive impairment caused by hypoxia.

作者信息

Sharma Birendra, Jones Krysten A, Olsen Laura K, Moore Raquel J, Curtner Frances S, Hatcher-Solis Candice N

机构信息

Air Force Research Laboratory, Cognitive Neuroscience, 711th Human Performance Wing, Wright-Patterson AFB, OH, United States.

Oak Ridge Institute for Science and Education, Oak Ridge, TN, United States.

出版信息

Front Behav Neurosci. 2025 Jun 6;19:1555229. doi: 10.3389/fnbeh.2025.1555229. eCollection 2025.

Abstract

INTRODUCTION

Hypoxia significantly impairs cognitive function due to the brain's high demand for oxygen. While emerging evidence suggests that vagus nerve stimulation (VNS) can enhance cognition, its effectiveness in mitigating behavioral and molecular impairments caused by hypoxia remains unknown. This study investigated whether VNS could alleviate hypoxia-induced deficits in cognitive performance and neurotrophin expression in rats.

METHODS

Healthy male Sprague-Dawley rats were randomly assigned to three groups: sham, hypoxia, and VNS + hypoxia. VNS was delivered during hypoxia (8% oxygen) exposure using 100 μs biphasic pulses at 30 Hz and 0.8 mA. Cognition and performance were assessed by behavioral testing and hippocampal tissue was collected for molecular analysis. NGF and BDNF mRNA levels were measured by quantitative PCR, and protein expression was evaluated by immunohistochemistry.

RESULTS

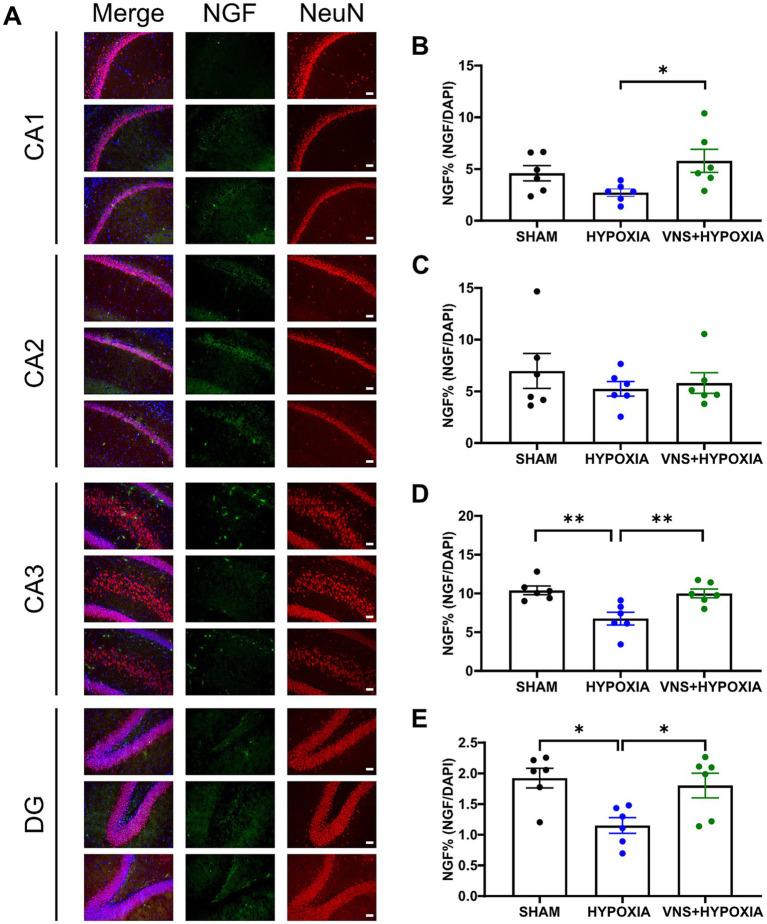
The passive avoidance test (PAT) performance was significantly reduced by hypoxia exposure compared to the sham group, and administration of VNS during hypoxia ameliorated this impairment. Hypoxia significantly reduced NGF and BDNF mRNA levels in the hippocampus 24 h post-exposure. VNS restored NGF mRNA to sham levels and partially increased BDNF mRNA. Immunohistochemistry results showed VNS significantly restored NGF protein expression in the hippocampus, while BDNF levels remained unchanged.

DISCUSSION

These findings suggest that VNS may serve as a promising intervention for cognitive impairments induced by hypoxia.

摘要

引言

由于大脑对氧气的高需求,缺氧会显著损害认知功能。虽然新出现的证据表明迷走神经刺激(VNS)可以增强认知能力,但其在减轻缺氧引起的行为和分子损伤方面的有效性仍不清楚。本研究调查了VNS是否能减轻大鼠缺氧诱导的认知能力缺陷和神经营养因子表达。

方法

将健康雄性Sprague-Dawley大鼠随机分为三组:假手术组、缺氧组和VNS+缺氧组。在缺氧(8%氧气)暴露期间,使用30Hz和0.8mA的100μs双相脉冲进行VNS。通过行为测试评估认知和行为表现,并收集海马组织进行分子分析。通过定量PCR测量NGF和BDNF mRNA水平,并通过免疫组织化学评估蛋白质表达。

结果

与假手术组相比,缺氧暴露显著降低了被动回避试验(PAT)的表现,而在缺氧期间给予VNS改善了这种损伤。缺氧暴露24小时后,海马中NGF和BDNF mRNA水平显著降低。VNS将NGF mRNA恢复到假手术组水平,并部分增加了BDNF mRNA。免疫组织化学结果显示,VNS显著恢复了海马中NGF蛋白的表达,而BDNF水平保持不变。

讨论

这些发现表明,VNS可能是一种有前景的干预缺氧诱导认知障碍的方法。

https://cdn.ncbi.nlm.nih.gov/pmc/blobs/8abe/12179086/a4a59482f1f1/fnbeh-19-1555229-g001.jpg

文献AI研究员

20分钟写一篇综述,助力文献阅读效率提升50倍。

立即体验

用中文搜PubMed

大模型驱动的PubMed中文搜索引擎

马上搜索

文档翻译

学术文献翻译模型,支持多种主流文档格式。

立即体验