• 文献检索
  • 文档翻译
  • 深度研究
  • 学术资讯
  • Suppr Zotero 插件Zotero 插件
  • 邀请有礼
  • 套餐&价格
  • 历史记录
应用&插件
Suppr Zotero 插件Zotero 插件浏览器插件Mac 客户端Windows 客户端微信小程序
定价
高级版会员购买积分包购买API积分包
服务
文献检索文档翻译深度研究API 文档MCP 服务
关于我们
关于 Suppr公司介绍联系我们用户协议隐私条款
关注我们

Suppr 超能文献

核心技术专利:CN118964589B侵权必究
粤ICP备2023148730 号-1Suppr @ 2026

文献检索

告别复杂PubMed语法,用中文像聊天一样搜索,搜遍4000万医学文献。AI智能推荐,让科研检索更轻松。

立即免费搜索

文件翻译

保留排版,准确专业,支持PDF/Word/PPT等文件格式,支持 12+语言互译。

免费翻译文档

深度研究

AI帮你快速写综述,25分钟生成高质量综述,智能提取关键信息,辅助科研写作。

立即免费体验

IFP35是一种新型的内源性危险信号分子,通过TLR4/NF-κB/NLRP3信号通路加重急性缺血性中风后的神经炎症。

IFP35, a novel DAMP, aggravates neuroinflammation following acute ischemic stroke via TLR4/NF-κB/NLRP3 signaling.

作者信息

Zhang Mengmeng, Guo Bingnan, Zhang Xiaowei, Han Dong, Lv Lanxin, Yan Xiaoqing, Su Chenglei, Chai Dafei, Zhao Ningjun, Yan Xianliang, Hu Shuqun

机构信息

Department of Emergency Medicine, the Affiliated Hospital of Xuzhou Medical University, Xuzhou Medical University, Xuzhou, 221002, Jiangsu, China.

The Laboratory of Emergency Medicine, School of Second Clinical Medicine, Xuzhou Medical University, Xuzhou, 221002, Jiangsu, China.

出版信息

J Neuroinflammation. 2025 Jun 25;22(1):164. doi: 10.1186/s12974-025-03492-6.

DOI:10.1186/s12974-025-03492-6
PMID:40563086
原文链接:https://pmc.ncbi.nlm.nih.gov/articles/PMC12188676/
Abstract

BACKGROUND

Acute ischemic stroke is a disastrous disease characterized by damaging blood flow in the brain, leading to acute brain injury. Acute brain ischemia elicits severe inflammation, thus in turn, aggravates neural injury. Interferon-Induced Protein 35 (IFP35), is a 35 kDa protein, a novel type of DAMP that trigger inflammatory responses, exacerbating acute and chronic inflammatory disease. This study aimed to investigate the potential neuroinflammation role of IFP35 in acute ischemic stroke in a mouse model of MCAO.

METHODS

C57BL/6 male mice were subjected to middle cerebral artery occlusion (MCAO) to establish an animal model of acute ischemic stroke. Leveraging serum from stroke patients, serum and brain tissue after MCAO mice, IFP35 was released. Immunofluorescence assay was used to investigated the cell sources of IFP35 expression after MCAO. The impact of IFP35 on neuroinflammation and neural injury was assessed by siRNA-mediated cerebral IFP35 knockdown. Behavioral tests, and brain tissues were harvested for histological analysis and biochemical assays. TUNEL assays were used to evaluate neuronal damage. TTC staining was performed to assess infarction volumes. Additionally, using western blotting and immunofluorescence assays, we further assessed the contribution of TLR4/NF-κB/NLRP3 signaling in MCAO mice and BV2 cells.

RESULTS

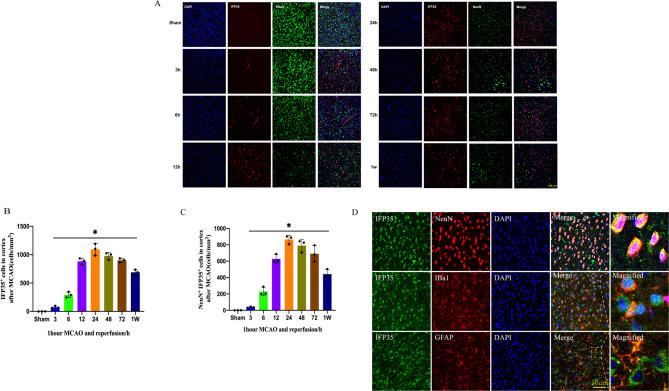
IFP35 was accumulated in peripheral blood of cerebral ischaemia patients, ischemia mice serum, as well as peri-infarct regions in focal cerebral ischemia mice. Although endothelial cells, microglia, and astrocytes are capable of expressing IFP35, cerebral neural cells seem to express and release more IFP35 compare to other cell types. Knockdown of IFP35 alleviated the production of neuroinflammatory cytokines, decreased neuronal death, and minimized infarct volumes, ultimately leading to improved neurological outcomes. Importantly, IFP35 triggered the activation of NF-κΒ and NLRP3 signaling, exacerbating neuroinflammation and brain injury by binding its receptor TLR4.

CONCLUSIONS

This study revealed IFP35 as a novel DAMP released during cerebral ischemia that promotes neuroinflammation and injury, expanding the current understanding of inflammatory networks following stroke.

摘要

背景

急性缺血性中风是一种灾难性疾病,其特征是脑部血流受损,导致急性脑损伤。急性脑缺血引发严重炎症,进而加重神经损伤。干扰素诱导蛋白35(IFP35)是一种35 kDa的蛋白质,是一种新型的可触发炎症反应、加剧急性和慢性炎症性疾病的内源性危险信号分子。本研究旨在探讨IFP35在大脑中动脉闭塞(MCAO)小鼠模型的急性缺血性中风中潜在的神经炎症作用。

方法

将C57BL/6雄性小鼠进行大脑中动脉闭塞(MCAO)以建立急性缺血性中风动物模型。利用中风患者的血清、MCAO小鼠的血清和脑组织释放IFP35。采用免疫荧光法研究MCAO后IFP35表达的细胞来源。通过小干扰RNA(siRNA)介导的脑内IFP35敲低来评估IFP35对神经炎症和神经损伤的影响。进行行为测试,并收集脑组织进行组织学分析和生化检测。采用TUNEL法评估神经元损伤。进行TTC染色以评估梗死体积。此外,通过蛋白质免疫印迹法和免疫荧光法,我们进一步评估了TLR4/NF-κB/NLRP3信号通路在MCAO小鼠和BV2细胞中的作用。

结果

IFP35在脑缺血患者的外周血、缺血小鼠血清以及局灶性脑缺血小鼠的梗死周围区域中蓄积。尽管内皮细胞、小胶质细胞和星形胶质细胞都能够表达IFP35,但与其他细胞类型相比,脑神经元细胞似乎表达和释放更多的IFP35。敲低IFP35可减轻神经炎症细胞因子的产生,减少神经元死亡,并使梗死体积最小化,最终改善神经功能结局。重要的是,IFP35通过结合其受体TLR4触发NF-κB和NLRP3信号通路的激活,加剧神经炎症和脑损伤。

结论

本研究揭示IFP35是脑缺血期间释放的一种新型内源性危险信号分子,可促进神经炎症和损伤,扩展了目前对中风后炎症网络的认识。

https://cdn.ncbi.nlm.nih.gov/pmc/blobs/97bd/12188676/532f53e7358b/12974_2025_3492_Fig9_HTML.jpg
https://cdn.ncbi.nlm.nih.gov/pmc/blobs/97bd/12188676/42c7d1217f36/12974_2025_3492_Fig1_HTML.jpg
https://cdn.ncbi.nlm.nih.gov/pmc/blobs/97bd/12188676/29a2f007be97/12974_2025_3492_Fig2_HTML.jpg
https://cdn.ncbi.nlm.nih.gov/pmc/blobs/97bd/12188676/94137f927ca9/12974_2025_3492_Fig3_HTML.jpg
https://cdn.ncbi.nlm.nih.gov/pmc/blobs/97bd/12188676/b882f21fdfe4/12974_2025_3492_Fig4_HTML.jpg
https://cdn.ncbi.nlm.nih.gov/pmc/blobs/97bd/12188676/ba95faf44ff8/12974_2025_3492_Fig5_HTML.jpg
https://cdn.ncbi.nlm.nih.gov/pmc/blobs/97bd/12188676/28774da18170/12974_2025_3492_Fig6_HTML.jpg
https://cdn.ncbi.nlm.nih.gov/pmc/blobs/97bd/12188676/4ee0ef857f4e/12974_2025_3492_Fig7_HTML.jpg
https://cdn.ncbi.nlm.nih.gov/pmc/blobs/97bd/12188676/6c87d7b7915c/12974_2025_3492_Fig8_HTML.jpg
https://cdn.ncbi.nlm.nih.gov/pmc/blobs/97bd/12188676/532f53e7358b/12974_2025_3492_Fig9_HTML.jpg
https://cdn.ncbi.nlm.nih.gov/pmc/blobs/97bd/12188676/42c7d1217f36/12974_2025_3492_Fig1_HTML.jpg
https://cdn.ncbi.nlm.nih.gov/pmc/blobs/97bd/12188676/29a2f007be97/12974_2025_3492_Fig2_HTML.jpg
https://cdn.ncbi.nlm.nih.gov/pmc/blobs/97bd/12188676/94137f927ca9/12974_2025_3492_Fig3_HTML.jpg
https://cdn.ncbi.nlm.nih.gov/pmc/blobs/97bd/12188676/b882f21fdfe4/12974_2025_3492_Fig4_HTML.jpg
https://cdn.ncbi.nlm.nih.gov/pmc/blobs/97bd/12188676/ba95faf44ff8/12974_2025_3492_Fig5_HTML.jpg
https://cdn.ncbi.nlm.nih.gov/pmc/blobs/97bd/12188676/28774da18170/12974_2025_3492_Fig6_HTML.jpg
https://cdn.ncbi.nlm.nih.gov/pmc/blobs/97bd/12188676/4ee0ef857f4e/12974_2025_3492_Fig7_HTML.jpg
https://cdn.ncbi.nlm.nih.gov/pmc/blobs/97bd/12188676/6c87d7b7915c/12974_2025_3492_Fig8_HTML.jpg
https://cdn.ncbi.nlm.nih.gov/pmc/blobs/97bd/12188676/532f53e7358b/12974_2025_3492_Fig9_HTML.jpg

相似文献

1
IFP35, a novel DAMP, aggravates neuroinflammation following acute ischemic stroke via TLR4/NF-κB/NLRP3 signaling.IFP35是一种新型的内源性危险信号分子,通过TLR4/NF-κB/NLRP3信号通路加重急性缺血性中风后的神经炎症。
J Neuroinflammation. 2025 Jun 25;22(1):164. doi: 10.1186/s12974-025-03492-6.
2
Hydroxysafflor yellow A attenuates the inflammatory response in cerebral ischemia-reperfusion injured mice by regulating microglia polarization per SIRT1-mediated HMGB1/NF-κB signaling pathway.羟基红花黄色素A通过SIRT1介导的HMGB1/NF-κB信号通路调节小胶质细胞极化,减轻脑缺血再灌注损伤小鼠的炎症反应。
Int Immunopharmacol. 2025 Feb 6;147:114040. doi: 10.1016/j.intimp.2025.114040. Epub 2025 Jan 10.
3
LncRNA MEG3 promotes pyroptosis via miR-145-5p/TLR4/NLRP3 axis and aggravates cerebral ischemia-reperfusion injury.长链非编码RNA MEG3通过miR-145-5p/TLR4/NLRP3轴促进细胞焦亡并加重脑缺血再灌注损伤。
Metab Brain Dis. 2025 May 13;40(5):201. doi: 10.1007/s11011-025-01613-x.
4
Discovery of a novel MARK4 antagonist from safflower to improve ischemic stroke by inhibiting microglial NLRP3 inflammasome activation.从红花中发现一种新型MARK4拮抗剂,通过抑制小胶质细胞NLRP3炎性小体激活来改善缺血性中风。
Phytomedicine. 2025 Aug;144:156909. doi: 10.1016/j.phymed.2025.156909. Epub 2025 May 30.
5
Knockdown of RUNX2 Attenuated A1 Astrocyte Overactivation, Brain Injury, and Cerebral Edema During Ischemic Stroke.敲低RUNX2可减轻缺血性中风期间A1星形胶质细胞的过度激活、脑损伤和脑水肿。
Neuromolecular Med. 2025 Jun 27;27(1):48. doi: 10.1007/s12017-025-08868-8.
6
Suppressing neuroinflammation by Shenfu injection against ischemic stroke in mice via inhibiting RAGE-PI3K-Akt pathway.参附注射液通过抑制RAGE-PI3K-Akt通路抑制小鼠缺血性脑卒中的神经炎症
Phytomedicine. 2025 Aug;144:156940. doi: 10.1016/j.phymed.2025.156940. Epub 2025 Jun 2.
7
The Ubiquitination and Degradation of SH2B3 Mediated by MEF2A/WWP2 Axis Restores Microglial Homeostasis to Alleviate Cerebral Microvascular Endothelial Cell Injury in Ischemic Stroke.由MEF2A/WWP2轴介导的SH2B3泛素化和降解可恢复小胶质细胞稳态,以减轻缺血性脑卒中时脑微血管内皮细胞损伤。
Neurochem Res. 2025 May 23;50(3):170. doi: 10.1007/s11064-025-04406-x.
8
14,15-EET Maintains Mitochondrial Homeostasis to Inhibit Neuronal Pyroptosis After Ischemic Stroke.14,15-环氧二十碳三烯酸维持线粒体稳态以抑制缺血性中风后的神经元焦亡。
Stroke. 2025 Jul;56(7):1883-1896. doi: 10.1161/STROKEAHA.124.049143. Epub 2025 Apr 16.
9
Reducing neuroinflammation through PKCγ/p38/NF-κB signaling pathway: the mechanism of Danzhi Xiaoyaosan in improving post-stroke depression.通过蛋白激酶Cγ/ p38/核因子κB信号通路减轻神经炎症:丹栀逍遥散改善中风后抑郁的机制
J Ethnopharmacol. 2025 Jun 18;352:120151. doi: 10.1016/j.jep.2025.120151.
10
miR-26a Improves Microglial Activation and Neuronal Apoptosis in a Rat Model of Cerebral Infarction by Regulating the TREM1-TLR4/MyD88/NF-κB Axis.miR-26a 通过调节 TREM1-TLR4/MyD88/NF-κB 轴改善脑梗死大鼠模型中的小胶质细胞激活和神经元凋亡。
Dev Neurosci. 2024;46(4):221-236. doi: 10.1159/000533813. Epub 2023 Sep 13.

本文引用的文献

1
Neurovascular Inflammation and Complications of Thrombolysis Therapy in Stroke.神经血管炎症与中风溶栓治疗的并发症
Stroke. 2023 Oct;54(10):2688-2697. doi: 10.1161/STROKEAHA.123.044123. Epub 2023 Sep 7.
2
Targeted ablation of signal transducer and activator of transduction 1 alleviates inflammation by microglia/macrophages and promotes long-term recovery after ischemic stroke.靶向消融信号转导和转录激活因子 1 可减轻小胶质细胞/巨噬细胞介导的炎症反应,促进缺血性脑卒中后的长期恢复。
J Neuroinflammation. 2023 Jul 29;20(1):178. doi: 10.1186/s12974-023-02860-4.
3
Tumor-secreted IFI35 promotes proliferation and cytotoxic activity of CD8 T cells through PI3K/AKT/mTOR signaling pathway in colorectal cancer.
肿瘤分泌的 IFI35 通过 PI3K/AKT/mTOR 信号通路促进结直肠癌中 CD8 T 细胞的增殖和细胞毒性活性。
J Biomed Sci. 2023 Jun 28;30(1):47. doi: 10.1186/s12929-023-00930-6.
4
Group 2 innate lymphoid cells resolve neuroinflammation following cerebral ischaemia.2 型固有淋巴细胞可缓解脑缺血后的神经炎症。
Stroke Vasc Neurol. 2023 Oct;8(5):424-434. doi: 10.1136/svn-2022-001919. Epub 2023 Apr 18.
5
The mechanism of NLRP3 inflammasome activation and its pharmacological inhibitors.NLRP3 炎性小体激活的机制及其药理学抑制剂。
Front Immunol. 2023 Jan 18;13:1109938. doi: 10.3389/fimmu.2022.1109938. eCollection 2022.
6
Differential gene expression in the contralateral hemisphere of the rat brain after focal ischemia.大鼠脑局灶性缺血后对侧大脑半球差异基因表达。
Sci Rep. 2023 Jan 11;13(1):573. doi: 10.1038/s41598-023-27663-8.
7
Increasing burden of stroke in China: A systematic review and meta-analysis of prevalence, incidence, mortality, and case fatality.中国卒中负担日益加重:一项基于患病率、发病率、死亡率和病死率的系统评价和荟萃分析。
Int J Stroke. 2023 Mar;18(3):259-267. doi: 10.1177/17474930221135983. Epub 2022 Nov 16.
8
Sophorolipid Suppresses LPS-Induced Inflammation in RAW264.7 Cells through the NF-κB Signaling Pathway.槐糖脂通过 NF-κB 信号通路抑制 LPS 诱导的 RAW264.7 细胞炎症反应。
Molecules. 2022 Aug 8;27(15):5037. doi: 10.3390/molecules27155037.
9
The danger signal interferon-induced protein 35 (IFP35) mediates acetaminophen-induced liver injury.干扰素诱导蛋白 35(IFP35)介导对乙酰氨基酚诱导的肝损伤。
Biochem Biophys Res Commun. 2022 Sep 17;621:25-31. doi: 10.1016/j.bbrc.2022.06.086. Epub 2022 Jul 2.
10
IFI35 Promotes Renal Cancer Progression by Inhibiting pSTAT1/pSTAT6-Dependent Autophagy.IFI35通过抑制pSTAT1/pSTAT6依赖性自噬促进肾癌进展。
Cancers (Basel). 2022 Jun 9;14(12):2861. doi: 10.3390/cancers14122861.