• 文献检索
  • 文档翻译
  • 深度研究
  • 学术资讯
  • Suppr Zotero 插件Zotero 插件
  • 邀请有礼
  • 套餐&价格
  • 历史记录
应用&插件
Suppr Zotero 插件Zotero 插件浏览器插件Mac 客户端Windows 客户端微信小程序
定价
高级版会员购买积分包购买API积分包
服务
文献检索文档翻译深度研究API 文档MCP 服务
关于我们
关于 Suppr公司介绍联系我们用户协议隐私条款
关注我们

Suppr 超能文献

核心技术专利:CN118964589B侵权必究
粤ICP备2023148730 号-1Suppr @ 2026

文献检索

告别复杂PubMed语法,用中文像聊天一样搜索,搜遍4000万医学文献。AI智能推荐,让科研检索更轻松。

立即免费搜索

文件翻译

保留排版,准确专业,支持PDF/Word/PPT等文件格式,支持 12+语言互译。

免费翻译文档

深度研究

AI帮你快速写综述,25分钟生成高质量综述,智能提取关键信息,辅助科研写作。

立即免费体验

单细胞分辨率跨物种比较分析揭示的驴卵巢组织转录组特征

The Transcriptomic Signature of Donkey Ovarian Tissue Revealed by Cross-Species Comparative Analysis at Single-Cell Resolution.

作者信息

Tian Yu, Niu Yilin, Zhang Xinhao, Wang Tao, Tian Zhe, Zhang Xiaoyuan, Guo Jiachen, Ge Wei, Liu Shuqin, Sun Yujiang, Li Jianjun, Shen Wei, Wang Junjie, Zhang Teng

机构信息

State Key Laboratory of Reproductive Regulation and Breeding of Grassland Livestock (R2BGL), College of Life Sciences, Inner Mongolia University, Hohhot 010070, China.

College of Animal Science and Technology, Qingdao Agricultural University, Qingdao 266109, China.

出版信息

Animals (Basel). 2025 Jun 14;15(12):1761. doi: 10.3390/ani15121761.

DOI:10.3390/ani15121761
PMID:40564314
原文链接:https://pmc.ncbi.nlm.nih.gov/articles/PMC12189512/
Abstract

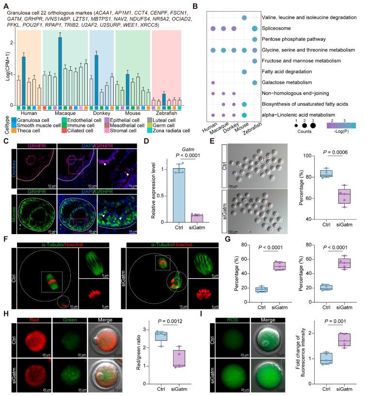
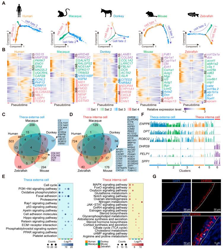
Donkeys () hold significant agricultural value in China, particularly for their hides and meat, which possess notable medicinal and dietary importance. However, their reproductive efficiency remains suboptimal compared with other livestock. Ovarian function is a key determinant of fertility, yet the molecular mechanisms underlying donkey ovarian biology remain largely unexplored. To address this gap, we performed single-cell RNA sequencing of donkey ovaries, generating a high-resolution transcriptomic atlas comprising 17,423 cells. Cross-species comparative analysis revealed a high degree of evolutionary conservation in core ovarian cell types, including endothelial, epithelial, immune, and smooth muscle cells, among vertebrates. In contrast, granulosa and theca cells exhibited distinct transcriptional profiles across species, reflecting lineage-specific adaptations. Notably, we identified key genes with donkey-specific expression patterns, including in endothelial cells, in granulosa cells, and in theca interna cells. Furthermore, an in vitro cumulus-oocyte complex model demonstrated the critical role of in mammalian oocyte maturation. Collectively, these findings provide a comprehensive characterization of ovarian cell-type conservation and species-specific adaptations, offering key molecular insights into the mechanisms underlying cross-species differences in reproductive efficiency.

摘要

在中国,驴具有重要的农业价值,特别是它们的皮和肉,具有显著的药用和饮食价值。然而,与其他家畜相比,它们的繁殖效率仍然不理想。卵巢功能是生育能力的关键决定因素,但驴卵巢生物学的分子机制在很大程度上仍未得到探索。为了填补这一空白,我们对驴卵巢进行了单细胞RNA测序,生成了一个包含17423个细胞的高分辨率转录组图谱。跨物种比较分析显示,在脊椎动物中,卵巢核心细胞类型(包括内皮细胞、上皮细胞、免疫细胞和平滑肌细胞)具有高度的进化保守性。相比之下,颗粒细胞和卵泡膜细胞在不同物种间表现出不同的转录谱,反映了谱系特异性适应。值得注意的是,我们鉴定出具有驴特异性表达模式的关键基因,包括在内皮细胞中的 ,在颗粒细胞中的 ,以及在卵泡内膜细胞中的 。此外,一个体外卵丘-卵母细胞复合体模型证明了 在哺乳动物卵母细胞成熟中的关键作用。总的来说,这些发现全面描述了卵巢细胞类型的保守性和物种特异性适应,为跨物种繁殖效率差异背后的机制提供了关键的分子见解。

https://cdn.ncbi.nlm.nih.gov/pmc/blobs/8d07/12189512/cdb896d9b281/animals-15-01761-g007.jpg
https://cdn.ncbi.nlm.nih.gov/pmc/blobs/8d07/12189512/00398aaafad7/animals-15-01761-g001.jpg
https://cdn.ncbi.nlm.nih.gov/pmc/blobs/8d07/12189512/8b16166ba455/animals-15-01761-g002.jpg
https://cdn.ncbi.nlm.nih.gov/pmc/blobs/8d07/12189512/609f171f6ddd/animals-15-01761-g003.jpg
https://cdn.ncbi.nlm.nih.gov/pmc/blobs/8d07/12189512/b65e360b7315/animals-15-01761-g004.jpg
https://cdn.ncbi.nlm.nih.gov/pmc/blobs/8d07/12189512/47785ace3014/animals-15-01761-g005.jpg
https://cdn.ncbi.nlm.nih.gov/pmc/blobs/8d07/12189512/62b267b89b07/animals-15-01761-g006.jpg
https://cdn.ncbi.nlm.nih.gov/pmc/blobs/8d07/12189512/cdb896d9b281/animals-15-01761-g007.jpg
https://cdn.ncbi.nlm.nih.gov/pmc/blobs/8d07/12189512/00398aaafad7/animals-15-01761-g001.jpg
https://cdn.ncbi.nlm.nih.gov/pmc/blobs/8d07/12189512/8b16166ba455/animals-15-01761-g002.jpg
https://cdn.ncbi.nlm.nih.gov/pmc/blobs/8d07/12189512/609f171f6ddd/animals-15-01761-g003.jpg
https://cdn.ncbi.nlm.nih.gov/pmc/blobs/8d07/12189512/b65e360b7315/animals-15-01761-g004.jpg
https://cdn.ncbi.nlm.nih.gov/pmc/blobs/8d07/12189512/47785ace3014/animals-15-01761-g005.jpg
https://cdn.ncbi.nlm.nih.gov/pmc/blobs/8d07/12189512/62b267b89b07/animals-15-01761-g006.jpg
https://cdn.ncbi.nlm.nih.gov/pmc/blobs/8d07/12189512/cdb896d9b281/animals-15-01761-g007.jpg

相似文献

1
The Transcriptomic Signature of Donkey Ovarian Tissue Revealed by Cross-Species Comparative Analysis at Single-Cell Resolution.单细胞分辨率跨物种比较分析揭示的驴卵巢组织转录组特征
Animals (Basel). 2025 Jun 14;15(12):1761. doi: 10.3390/ani15121761.
2
Beyond apoptosis: evidence of other regulated cell death pathways in the ovary throughout development and life.超越细胞凋亡:在卵巢发育和生命过程中存在其他调控细胞死亡途径的证据。
Hum Reprod Update. 2023 Jul 5;29(4):434-456. doi: 10.1093/humupd/dmad005.
3
Nervonic acid triggered ovarian inflammation by inducing mitochondrial oxidative stress to activate NLRP3/ IL-1β pathway.神经酸通过诱导线粒体氧化应激激活NLRP3/IL-1β通路引发卵巢炎症。
J Adv Res. 2025 Jul;73:73-91. doi: 10.1016/j.jare.2024.08.028. Epub 2024 Aug 22.
4
Impact of residual disease as a prognostic factor for survival in women with advanced epithelial ovarian cancer after primary surgery.原发性手术后晚期上皮性卵巢癌患者残留病灶对生存预后的影响。
Cochrane Database Syst Rev. 2022 Sep 26;9(9):CD015048. doi: 10.1002/14651858.CD015048.pub2.
5
Individualised gonadotropin dose selection using markers of ovarian reserve for women undergoing in vitro fertilisation plus intracytoplasmic sperm injection (IVF/ICSI).针对接受体外受精加卵胞浆内单精子注射(IVF/ICSI)的女性,使用卵巢储备标志物进行个性化促性腺激素剂量选择。
Cochrane Database Syst Rev. 2018 Feb 1;2(2):CD012693. doi: 10.1002/14651858.CD012693.pub2.
6
Deciphering cholangiocarcinoma heterogeneity and specific progenitor cell niche of extrahepatic cholangiocarcinoma at single-cell resolution.以单细胞分辨率解析肝外胆管癌的胆管癌异质性和特定祖细胞生态位。
J Hematol Oncol. 2025 Jun 23;18(1):66. doi: 10.1186/s13045-025-01716-z.
7
Human chorionic gonadotrophin priming for fertility treatment with in vitro maturation.用于体外成熟生育治疗的人绒毛膜促性腺激素预处理
Cochrane Database Syst Rev. 2016 Nov 16;11(11):CD008720. doi: 10.1002/14651858.CD008720.pub2.
8
Interventions for fertility preservation in women with cancer undergoing chemotherapy.对接受化疗的癌症女性进行生育力保存的干预措施。
Cochrane Database Syst Rev. 2025 Jun 19;6:CD012891. doi: 10.1002/14651858.CD012891.pub2.
9
Attenuated immune surveillance during squamous cell transformation of pancreatic adenosquamous cancer defines new therapeutic opportunity for cancer interception.胰腺腺鳞癌鳞状细胞转化过程中免疫监视功能减弱为癌症拦截提供了新的治疗机会。
J Immunother Cancer. 2025 Jun 23;13(6):e012066. doi: 10.1136/jitc-2025-012066.
10
Interventions for central serous chorioretinopathy: a network meta-analysis.中心性浆液性脉络膜视网膜病变的干预措施:一项网状Meta分析
Cochrane Database Syst Rev. 2025 Jun 16;6(6):CD011841. doi: 10.1002/14651858.CD011841.pub3.

本文引用的文献

1
Revealing the Transcriptional and Metabolic Characteristics of Sebocytes Based on the Donkey Cell Transcriptome Atlas.基于驴细胞转录组图谱揭示皮脂腺细胞的转录和代谢特征。
Adv Sci (Weinh). 2025 Apr;12(16):e2413819. doi: 10.1002/advs.202413819. Epub 2025 Feb 27.
2
Expression profiling and function analysis identified new genes regulating cumulus expansion and cumulus cell apoptosis in mouse oocytes.表达谱分析和功能分析鉴定了新的基因,这些基因调节了小鼠卵母细胞中的卵丘扩展和卵丘细胞凋亡。
Reproduction. 2024 Aug 2;168(3). doi: 10.1530/REP-24-0128. Print 2024 Sep 1.
3
Sleep deprivation causes gut dysbiosis impacting on systemic metabolomics leading to premature ovarian insufficiency in adolescent mice.
睡眠剥夺导致肠道菌群失调,影响全身代谢组学,导致青春期小鼠卵巢早衰。
Theranostics. 2024 Jun 17;14(9):3760-3776. doi: 10.7150/thno.95197. eCollection 2024.
4
MA demethylase FTO-stabilized exosomal circBRCA1 alleviates oxidative stress-induced granulosa cell damage via the miR-642a-5p/FOXO1 axis.MA 去甲基酶 FTO 稳定的外泌体 circBRCA1 通过 miR-642a-5p/FOXO1 轴减轻氧化应激诱导的颗粒细胞损伤。
J Nanobiotechnology. 2024 Jun 25;22(1):367. doi: 10.1186/s12951-024-02583-5.
5
Multiomics Analyses Provide New Insight into Genetic Variation of Reproductive Adaptability in Tibetan Sheep.多组学分析为藏绵羊生殖适应性的遗传变异提供了新的见解。
Mol Biol Evol. 2024 Mar 1;41(3). doi: 10.1093/molbev/msae058.
6
Essential Role of Granulosa Cell Glucose and Lipid Metabolism on Oocytes and the Potential Metabolic Imbalance in Polycystic Ovary Syndrome.颗粒细胞糖脂代谢对卵母细胞的重要作用及多囊卵巢综合征的潜在代谢失衡。
Int J Mol Sci. 2023 Nov 13;24(22):16247. doi: 10.3390/ijms242216247.
7
Oocyte-cumulus cells crosstalk: New comparative insights.卵丘细胞间的串扰:新的比较见解。
Theriogenology. 2023 Jul 15;205:87-93. doi: 10.1016/j.theriogenology.2023.04.009. Epub 2023 Apr 18.
8
m A promotes planarian regeneration.mA 促进扁形动物再生。
Cell Prolif. 2023 May;56(5):e13481. doi: 10.1111/cpr.13481. Epub 2023 Apr 21.
9
A survey report on the donkey original breeding farms in China: Current aspects and future prospective.中国驴原种养殖场调查报告:现状与未来展望
Front Vet Sci. 2023 Mar 16;10:1126138. doi: 10.3389/fvets.2023.1126138. eCollection 2023.
10
Application of Single-Cell RNA Sequencing in Ovarian Development.单细胞 RNA 测序在卵巢发育中的应用。
Biomolecules. 2022 Dec 27;13(1):47. doi: 10.3390/biom13010047.